大数跨境
0
0

1项行业标准修改单公开征求意见

1项行业标准修改单公开征求意见 迈迪思创
2022-11-10
1


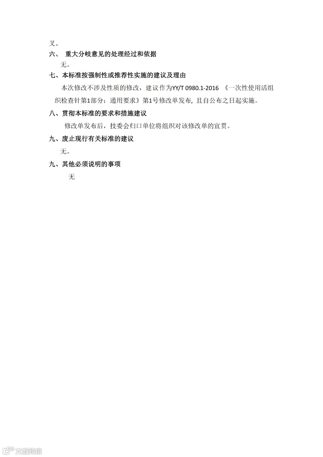
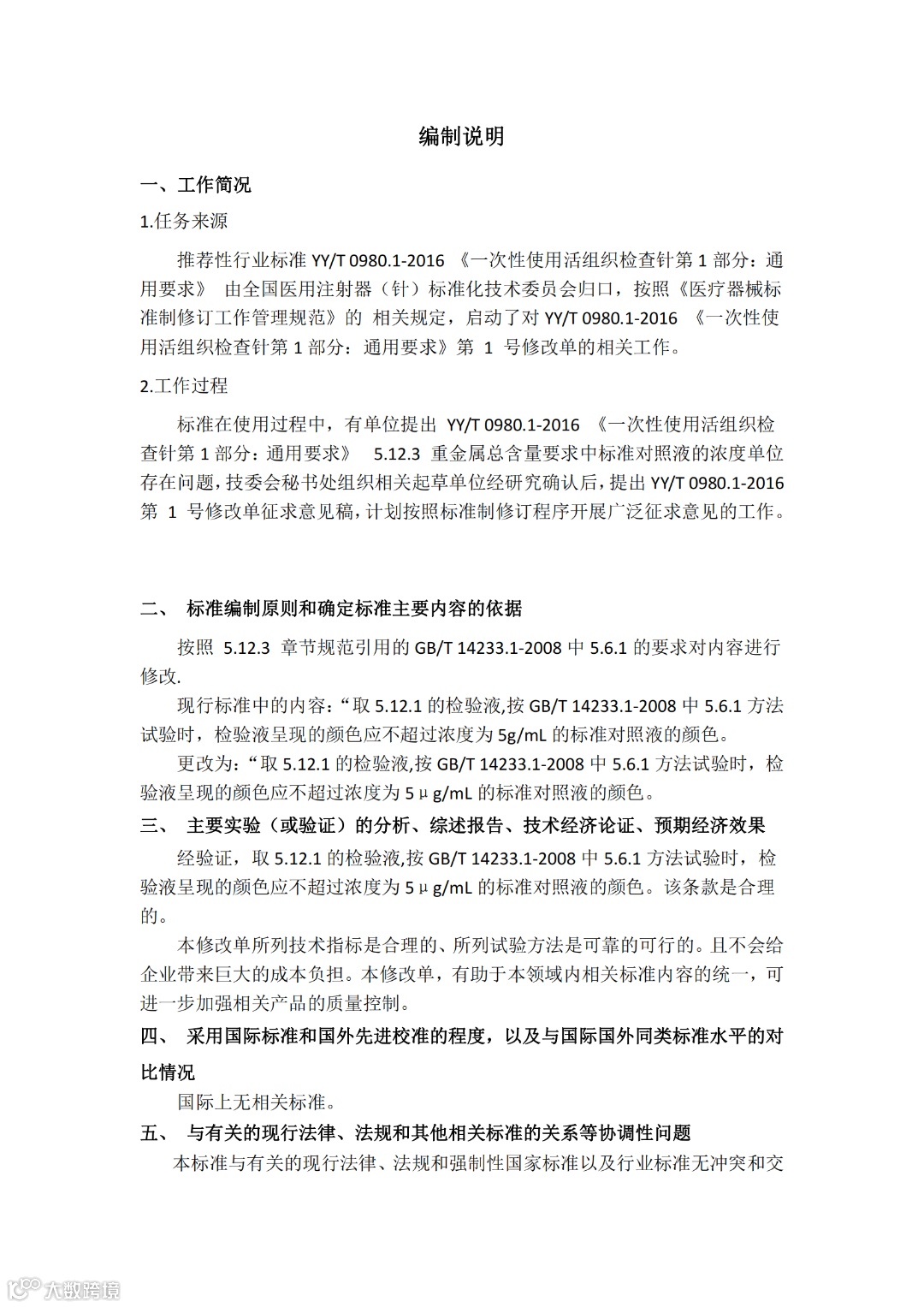
全国医用注射器(针)标准化技术委员会对归口的标准YY/T 0980.1-2016《一次性使用活组织检查针第1部分:通用要求》的部分内容进行了修改,并形成了标准修改单,并公开征求意见。


《一次性使用活组织检查针第1部分:通用要求》第1号修改单征求意见稿

(点击可查看大图)


《一次性使用活组织检查针第1部分:通用要求》第1号修改单征求意见稿编制说明

器械企业如何通过CDMO驱动产品“转化”?


往期精彩回顾

新旧版本医疗器械注册质量管理体系核查指南内容对比

新旧版GCP修订内容对比

千万级项目!迈迪思创斩获15款IVD产品委托生产订单

临床豁免新增11项产品?器审中心公开征求意见

整体业务增速50%,迈迪思创CRO+CDMO服务赋能器械创新








我就知道你“在看”

【声明】内容源于网络
0
0
迈迪思创
迈迪思创是医疗器械、体外诊断试剂法规咨询综合服务提供商(CRO+CDMO),可以为全球医疗器械客户提供注册检测、临床试验研究、临床评价、质量管理体系、委托研发、技术成果转化、样品与商业委托生产等中国NMPA上市前的一站式解决方案。
内容 2127
粉丝 0
迈迪思创 迈迪思创是医疗器械、体外诊断试剂法规咨询综合服务提供商(CRO+CDMO),可以为全球医疗器械客户提供注册检测、临床试验研究、临床评价、质量管理体系、委托研发、技术成果转化、样品与商业委托生产等中国NMPA上市前的一站式解决方案。
总阅读300
粉丝0
内容2.1k