大数跨境
0
0

《人工耳蜗声音处理设备》行业标准公开征求意见

《人工耳蜗声音处理设备》行业标准公开征求意见 迈迪思创
2022-09-05
0


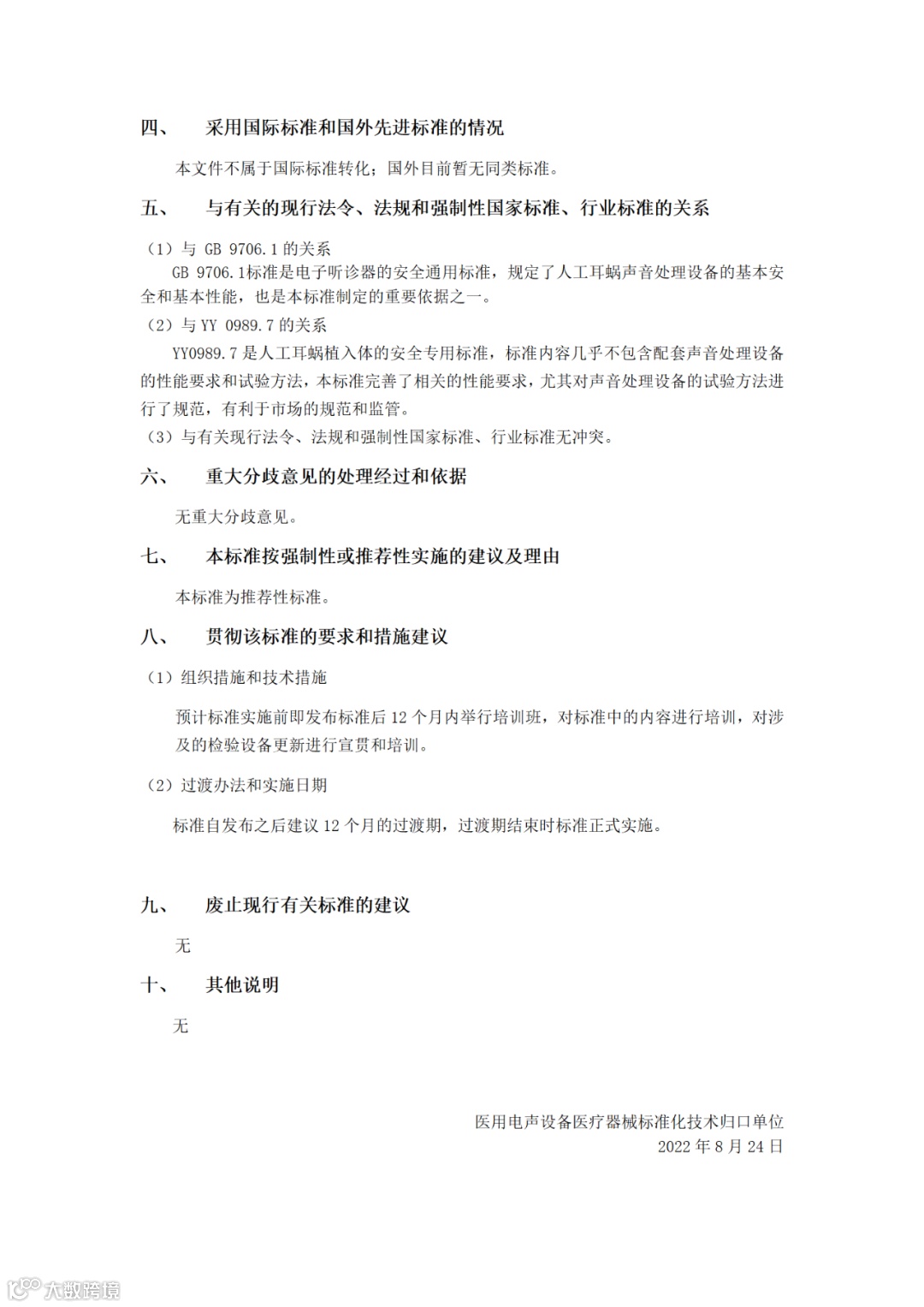
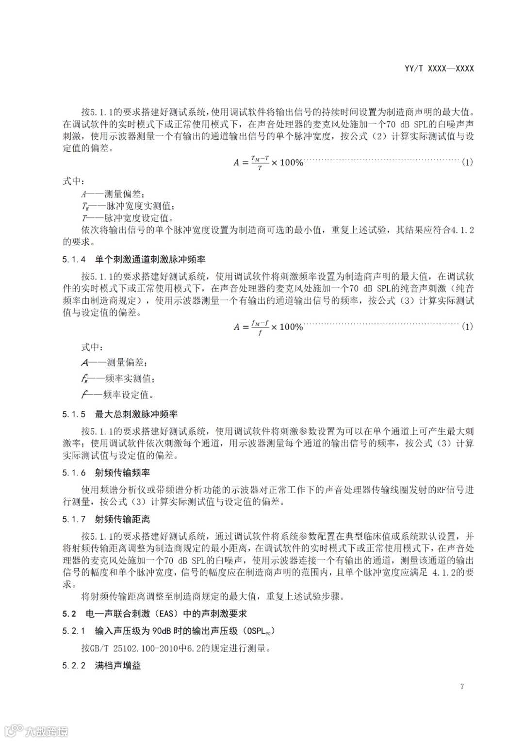
江苏省医疗器械检验所作为医用电声设备医疗器械标准化技术归口单位的秘书处承担单位,已完成2022年《人工耳蜗声音处理设备》行业标准起草工作,并公开征求意见,详情如下:


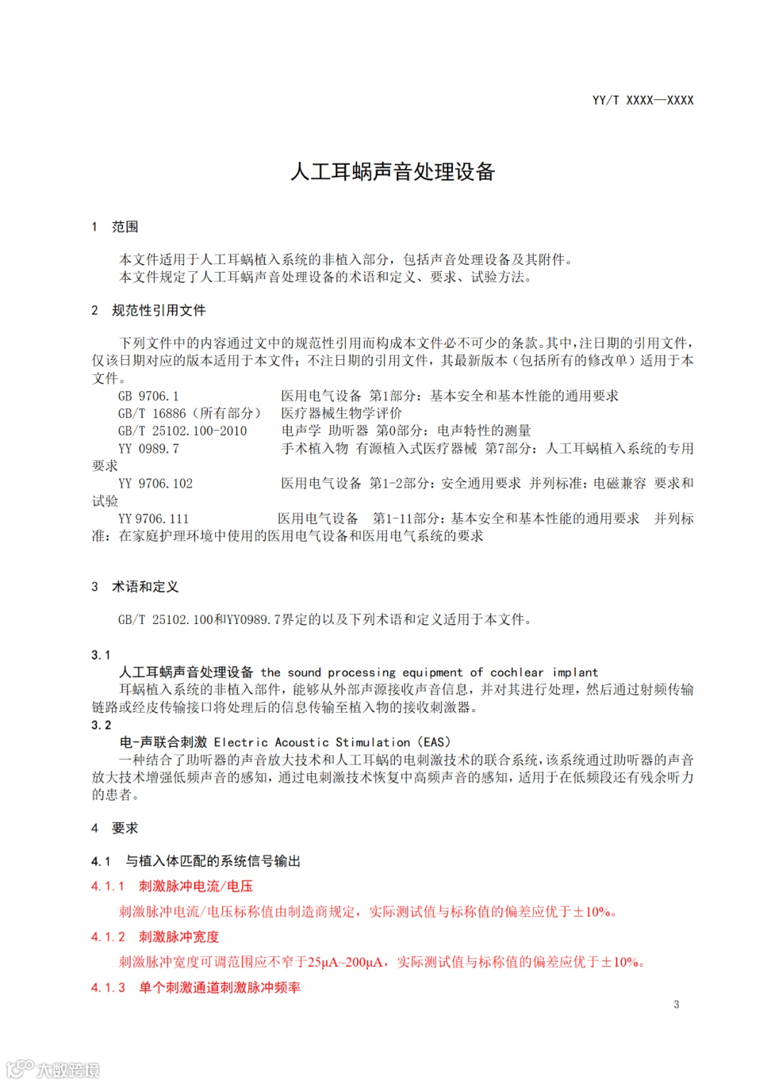
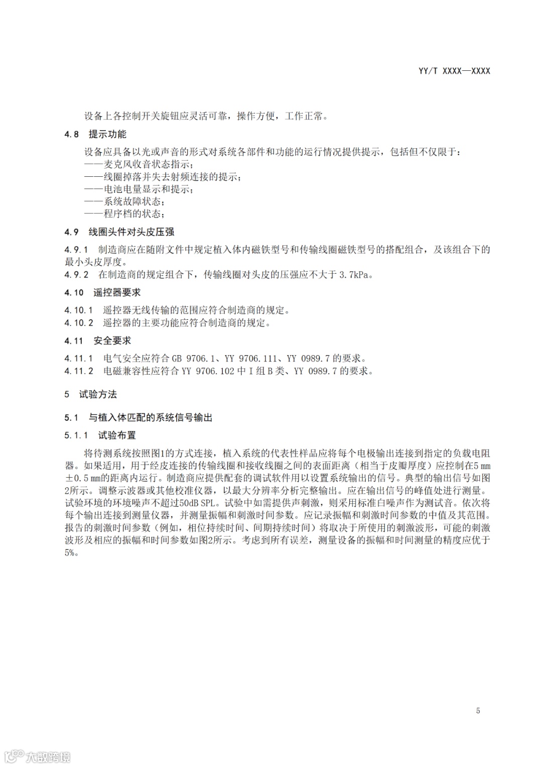
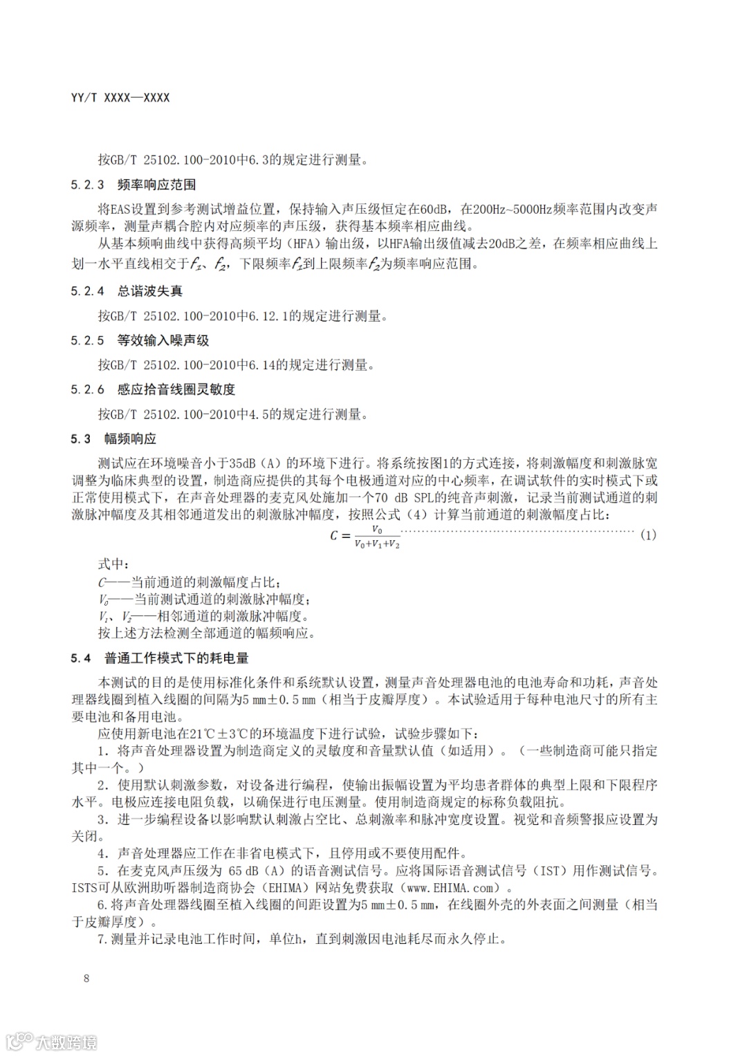
《人工耳蜗声音处理设备》征求意见稿

(点击可查看大图)


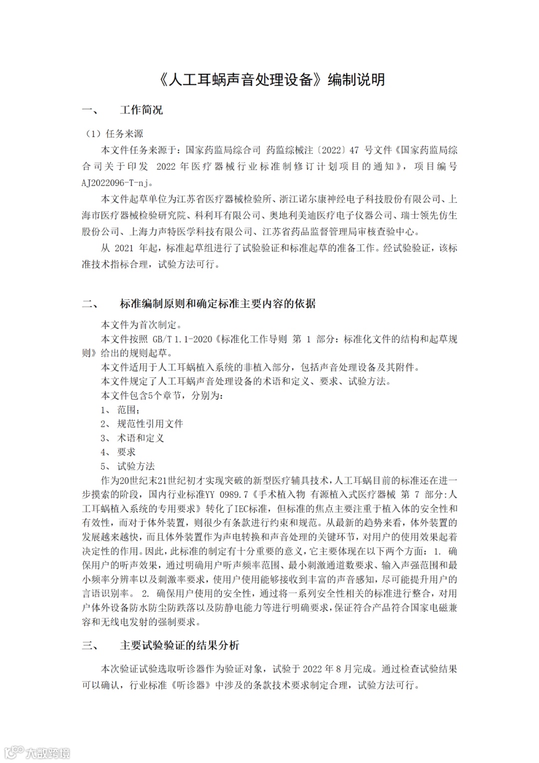
《人工耳蜗声音处理设备》编制说明

往期精彩回顾

万象更新 迈迪思创研发生产平台建设喜迎重要里程碑

新旧版GCP修订内容对比

千万级项目!迈迪思创斩获15款IVD产品委托生产订单

临床豁免新增11项产品?器审中心公开征求意见

整体业务增速50%,迈迪思创CRO+CDMO服务赋能器械创新








我就知道你“在看”
【声明】内容源于网络
0
0
迈迪思创
迈迪思创是医疗器械、体外诊断试剂法规咨询综合服务提供商(CRO+CDMO),可以为全球医疗器械客户提供注册检测、临床试验研究、临床评价、质量管理体系、委托研发、技术成果转化、样品与商业委托生产等中国NMPA上市前的一站式解决方案。
内容 2127
粉丝 0
迈迪思创 迈迪思创是医疗器械、体外诊断试剂法规咨询综合服务提供商(CRO+CDMO),可以为全球医疗器械客户提供注册检测、临床试验研究、临床评价、质量管理体系、委托研发、技术成果转化、样品与商业委托生产等中国NMPA上市前的一站式解决方案。
总阅读1
粉丝0
内容2.1k