
1
智慧政务大厅简介
推进政府职能转变,提升公共服务水平,已经成为中国建立服务型政府的战略目标。智慧政务大厅综合解决方案基于“以公众服务为中心”的理念,将移动互联网、物联网、云计算、4G无线等技术应用到政府公共服务之中,建设“渠道多、办事易、效率高”的综合服务体系,为公众带来全新的服务体验,提高了公众对政府公共服务的满意度。
2
应用场景
公众可以选择以下任意服务渠道来办理业务,各种渠道互联互通、数据实时同步。使公众感受到政府的公共服务无时不在、无处不在。
掌上办事大厅(APP)
掌上办事大厅(微信)
网上办事大厅(网站)
自助服务终端
传统窗口服务
让公众享受到“预约、排队、办理、缴费、取证、评价”办理流程的“一条龙”优化服务。真正做到等待时间短、办事效率高、服务体验好。

贴心化的服务方式,为公众带来全新的服务体验。
公众可对办理的业务提前预约,进入实体大厅优先办理业务;
公众进入服务大厅后可通过导引查询系统,查看办事流程、办事指南;
在排队等待过程中,公众可通过手机实时掌控排队的进度,灵活安排自己的时间;
可通过自助服务终端、手机APP缴纳费用,多种支付方式(银行卡、支付宝、微信支付)方便快捷。
移动互联网技术的发展,使得政民互动更加便捷。
公众可通过即时消息、语音等多种互动交流方式,对办理事项进行咨询;
系统提供待办事项、办理完结事项、重要事项提醒的主动告知和推送;
公众可通过领导信箱、部门邮箱、意见征集、投诉建议等方式对政府工作进行建言献策。

通过智能大厅管理系统对大厅的运行状态进行实时监控,方便管理人员进行现场情况的处置。
3
相关产品

终端形式
可提供以下两种终端形式:
手机APP,支持Android、IOS两种操作系统
微信平台
软件功能

软件系统

硬件设备
CV-001自助填表、申报终端

CV-002自助打印终端

查询导引终端

软件系统

硬件设备
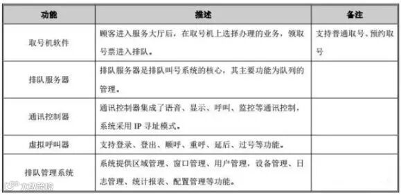
取号机


物理呼叫器

网上预约服务
预约服务系统使得公众能够提前对办理的事项做出预处理,避免因准备不充分而浪费时间,从而有效的提升了办事大厅的服务效率。
业务办理服务
平台的业务办理系统,需要与柜台的业务系统进行数据对接,为公众提供自助填表、自助申报、进度查询等功能。掌上办事大厅、自助服务系统与柜台业务系统的数据完全同步。
在线支付服务
系统集成了银行卡支付、支付宝支付、微信支付等多种支付平台,公众办理业务时可以选择其中的任何一种支付方式进行费用支付。
服务评价服务
通过服务评价系统,系统能够自动收集公众的服务意见,这些数据能够有效提升大厅的服务品质,同时这些数据也可作为大厅服务人员绩效考核的依据。
统计分析服务
统计分析系统实现服务数据的有效分析,对于决策者优化服务流程,改善服务品质提供依据。
在线互动服务
在线互动系统将公众与服务机构有效的连接起来,跨越时空、跨越地界、实时交互,公众的诉求能够得到及时的响应,让公众感觉到服务无处不在。
消息推送服务
平台支持消息推送技术,业务办理的状态、结果可以通过消息中心推送至移动终端告知用户,便于用户能够及时准确地了解其业务办理的进程,并能及时查看其结果,并免去了短信资费。
4
智慧政务大厅方案价值
突破时间与空间的限制,让政府的公共服务无时不在、无处不在;
减少窗口人员工作量,优化窗口功能,提升服务质量;
将嘈杂不堪的政务大厅变得井然有序;
整体提高了办事效率,降低了运营成本;
提升了公众的服务体验,提高了公众对政府公共服务的满意度。
免责声明:部分内容源于网络,如涉及侵权,请直接留言联系。谢谢!


