
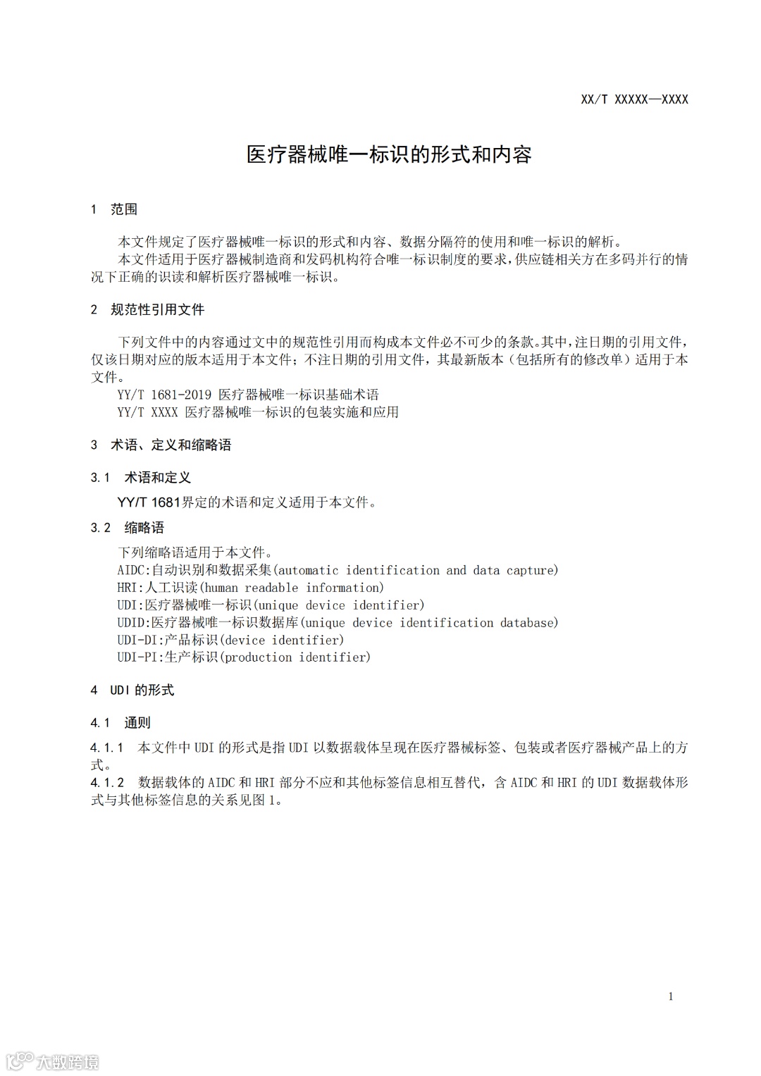
根据国家药监局标准制修订计划,标管中心已组织完成了《医疗器械唯一标识的形式和内容》等2项医疗器械行业标准的征求意见稿,并公开征求意见。
医疗器械唯一标识的形式和内容
征求意见稿
(点击可查看大图)












医疗器械唯一标识的形式与内容
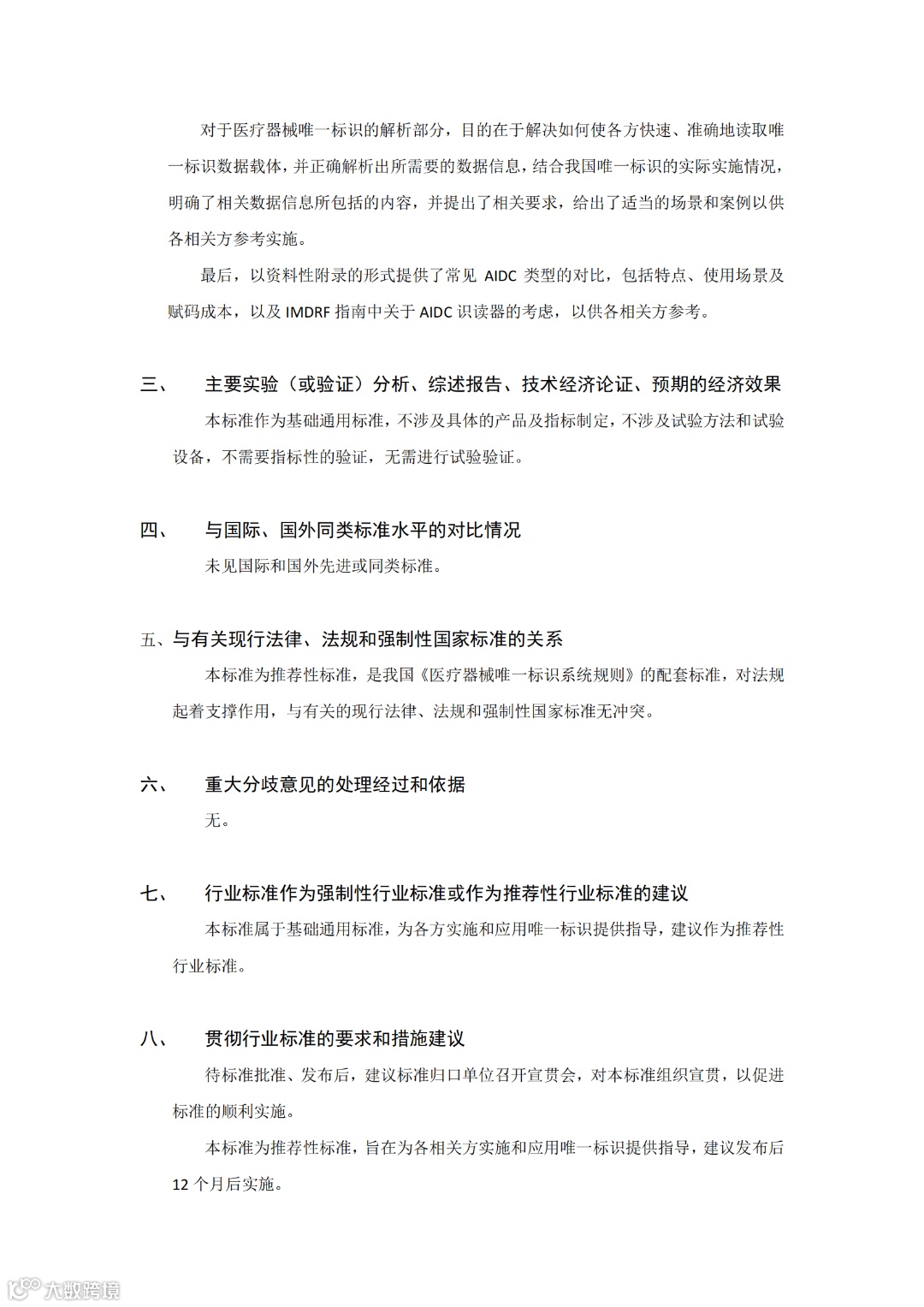
编制说明




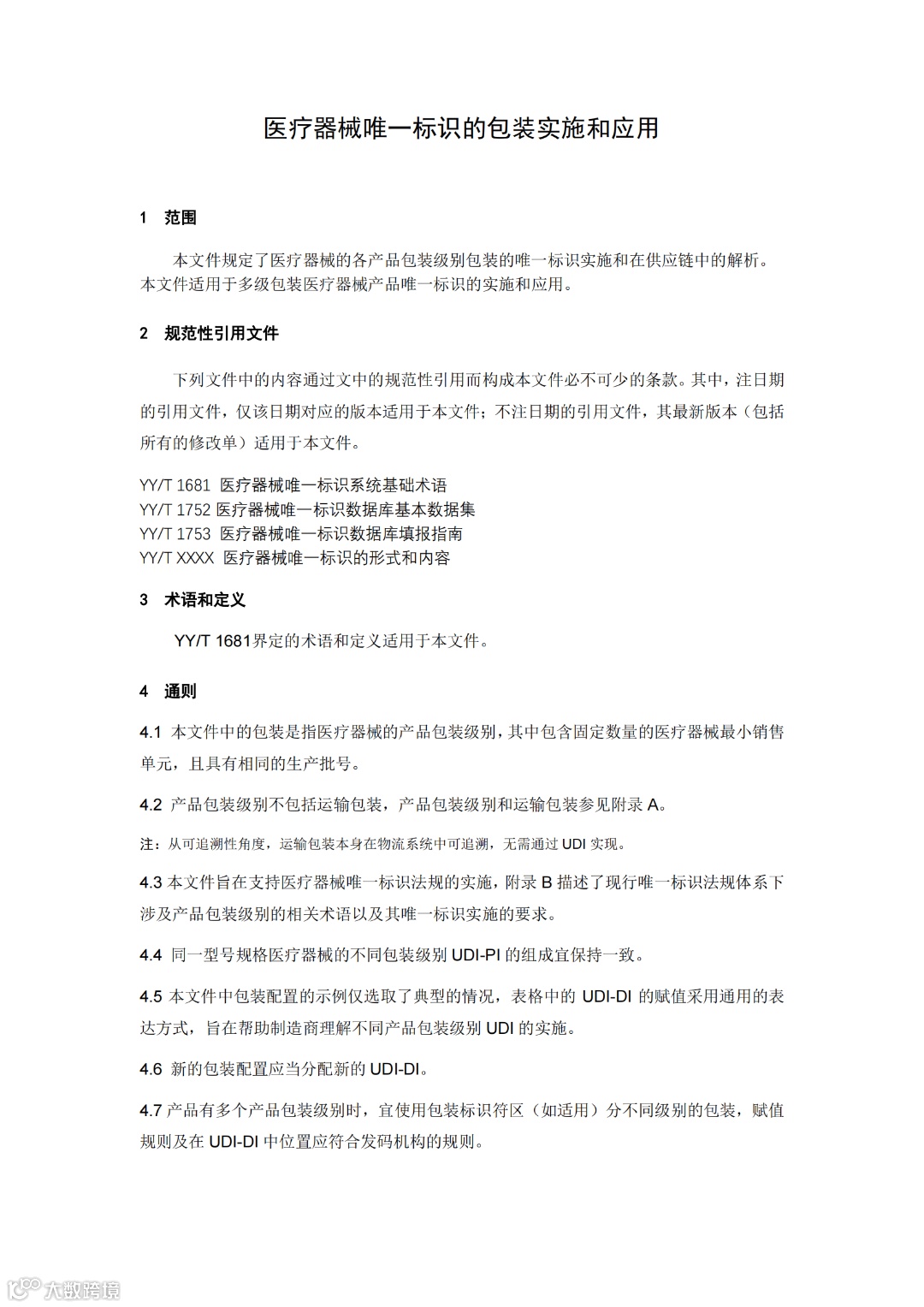
医疗器械唯一标识的包装实施和应用
征求意见稿














医疗器械唯一标识的包装实施和应用
编制说明




迈迪思创
根据国家药监局标准制修订计划,标管中心已组织完成了《医疗器械唯一标识的形式和内容》等2项医疗器械行业标准的征求意见稿,并公开征求意见。
医疗器械唯一标识的形式和内容
征求意见稿
(点击可查看大图)












医疗器械唯一标识的形式与内容
编制说明




医疗器械唯一标识的包装实施和应用
征求意见稿














医疗器械唯一标识的包装实施和应用
编制说明



