
3月26日,器审中心发布了4款三类医疗器械产品的审评报告,详情如下:
支气管导航操作控制系统、支气管导航光纤定位导管、支气管导航可视化探头、支气管导航光纤定位导管导引器
丝素蛋白疝修补补片
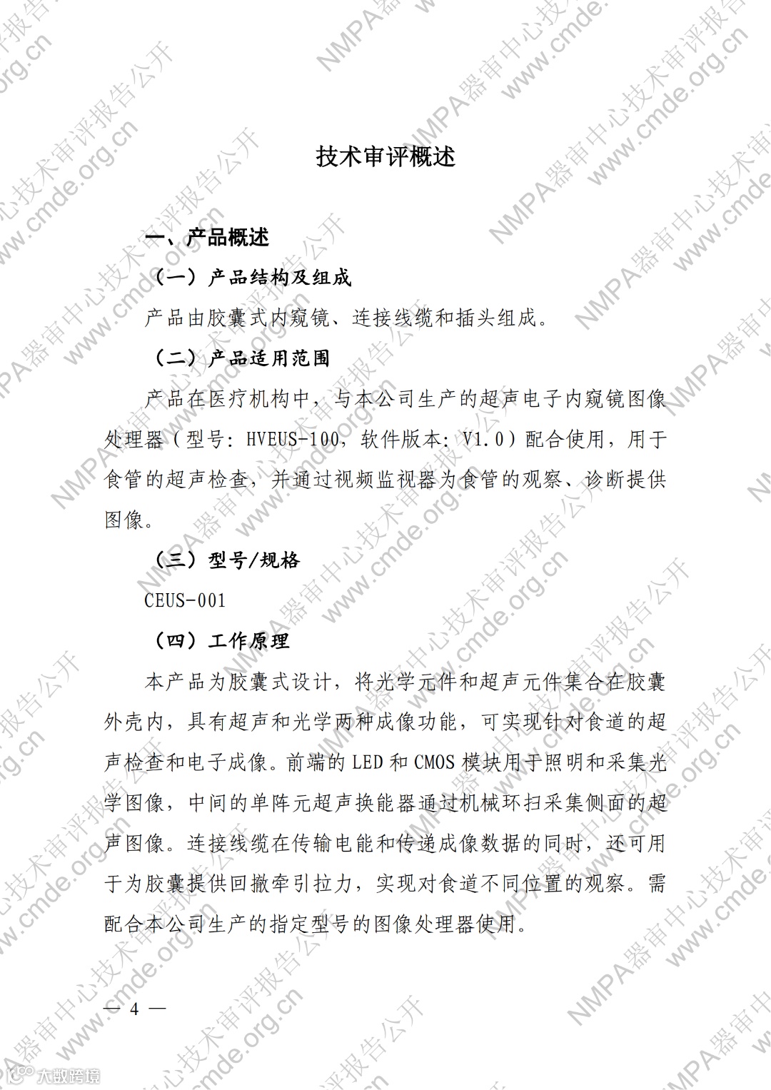
胶囊式超声电子食道内窥镜
心脏脉冲电场消融仪
(点击可查看大图)












































迈迪思创
3月26日,器审中心发布了4款三类医疗器械产品的审评报告,详情如下:
支气管导航操作控制系统、支气管导航光纤定位导管、支气管导航可视化探头、支气管导航光纤定位导管导引器
丝素蛋白疝修补补片
胶囊式超声电子食道内窥镜
心脏脉冲电场消融仪
(点击可查看大图)











































