大数跨境
0
0

一项注册审查指导原则公开修订正式稿

一项注册审查指导原则公开修订正式稿 迈迪思创
2024-10-14
1

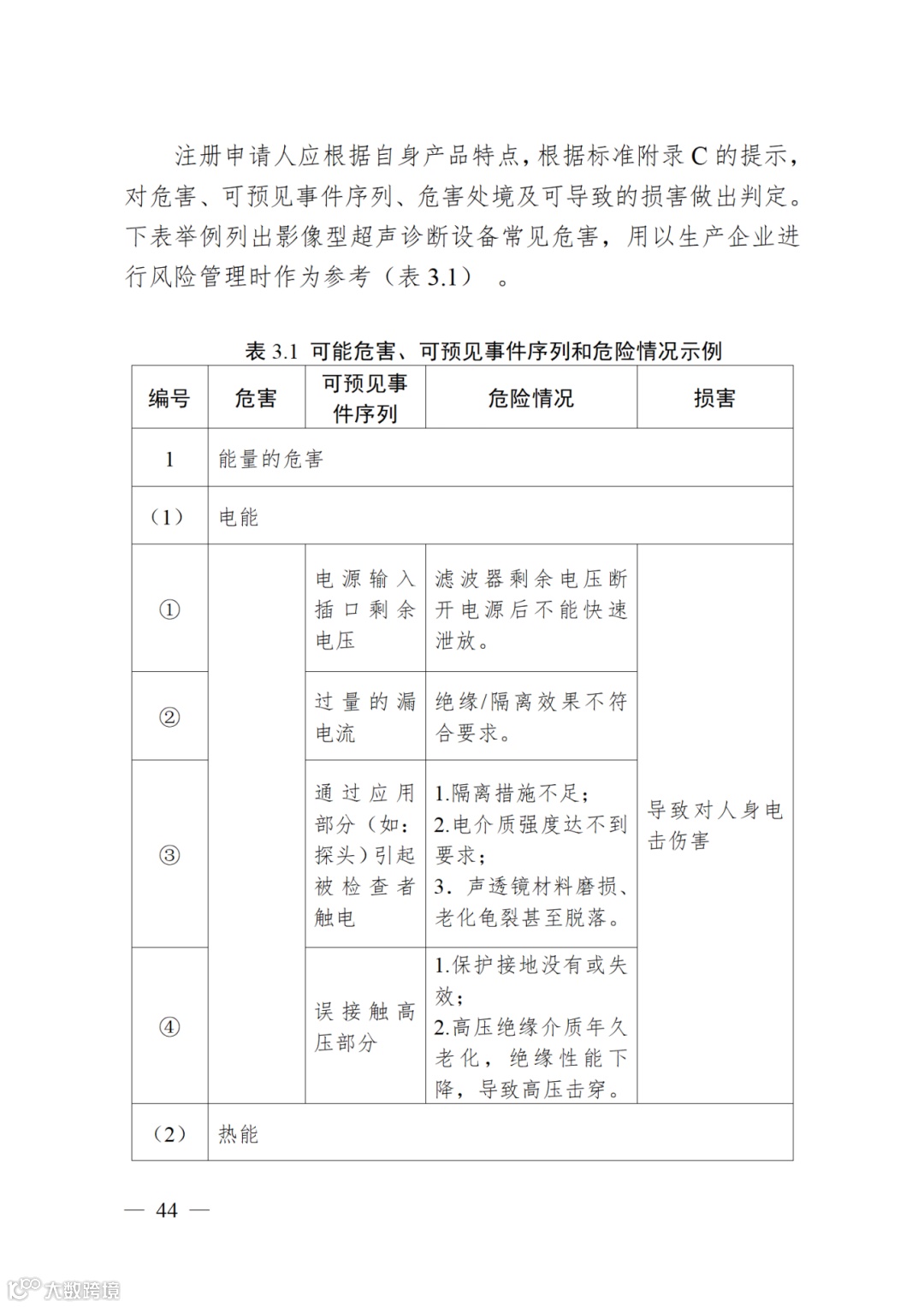
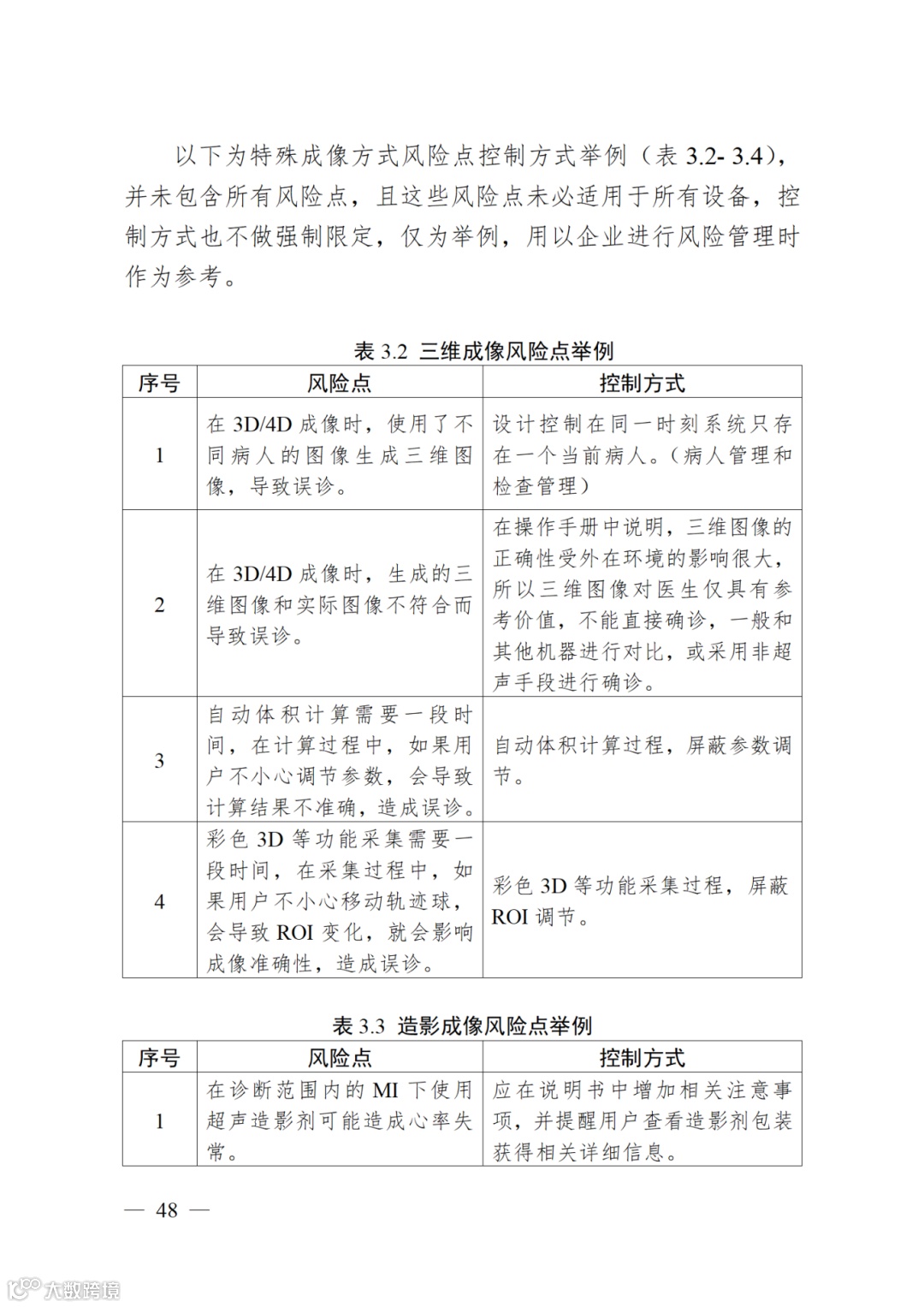
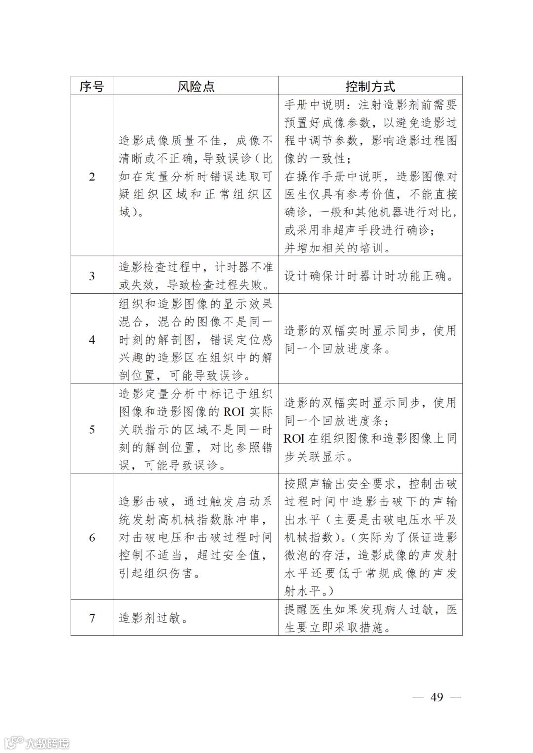
为进一步规范影像型超声诊断设备医疗器械的管理,国家药监局器审中心组织制订了《影像型超声诊断设备(第三类)注册审查指导原则(2023年修订版)》,详情如下:






















影像型超声诊断设备(第三类)注册审查指导原则

(2023年修订版)


(点击可查看大图)


往期精彩回顾

GB9706.1-2020系列标准相关法规合集

注册过渡期倒计时 能量源类医美器械加速合规上市

GB9706系列标准实施在即,药监局发布相关工作通告

肿瘤介入治疗微创化 临床评价服务助力能量消融系统上市

2022年度报告:相伴四季 逐光前行






我就知道你“在看”

【声明】内容源于网络
0
0
迈迪思创
迈迪思创是医疗器械、体外诊断试剂法规咨询综合服务提供商(CRO+CDMO),可以为全球医疗器械客户提供注册检测、临床试验研究、临床评价、质量管理体系、委托研发、技术成果转化、样品与商业委托生产等中国NMPA上市前的一站式解决方案。
内容 2127
粉丝 0
迈迪思创 迈迪思创是医疗器械、体外诊断试剂法规咨询综合服务提供商(CRO+CDMO),可以为全球医疗器械客户提供注册检测、临床试验研究、临床评价、质量管理体系、委托研发、技术成果转化、样品与商业委托生产等中国NMPA上市前的一站式解决方案。
总阅读774
粉丝0
内容2.1k