大数跨境
0
0

重庆二类医疗器械注册申报前置服务程序公开征求意见

重庆二类医疗器械注册申报前置服务程序公开征求意见 迈迪思创
2024-05-15
2

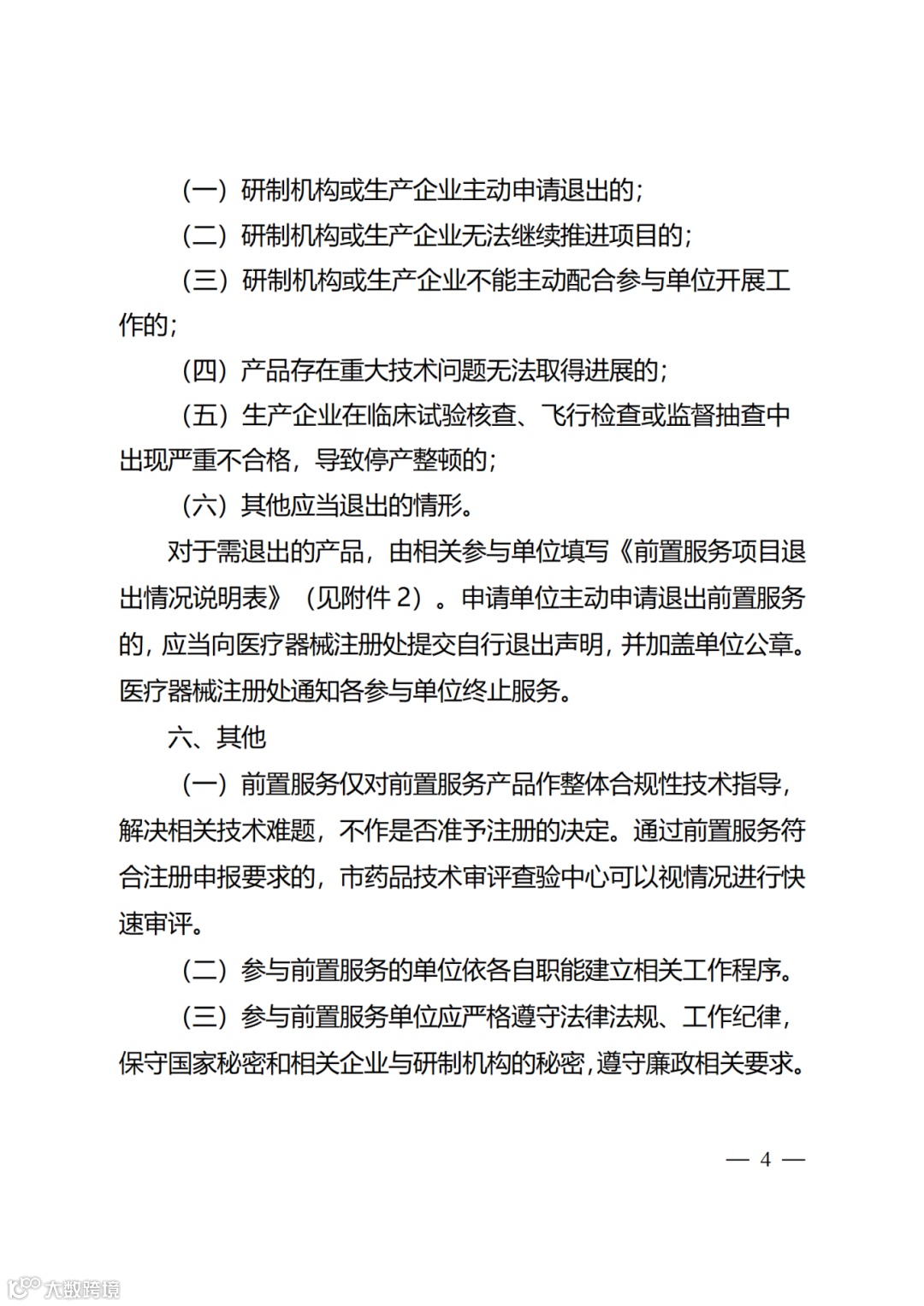
为提高重庆市第二类医疗器械(含体外诊断试剂)注册申报资料质量,提升产品注册效率,深入贯彻落实《进一步服务生物医药产业高质量发展若干措施的通知》(渝药监〔2021〕47号)文件精神,切实加强对产品的靠前介入指导,重庆市药监局草拟了《重庆市药品监督管理局第二类医疗器械注册申报前置服务程序(征求意见稿)》,现公开征求意见。


重庆市药品监督管理局第二类医疗器械注册申报前置服务程序

(征求意见稿)


(点击可查看大图)











往期精彩回顾

GB9706.1-2020系列标准相关法规合集

注册过渡期倒计时 能量源类医美器械加速合规上市

GB9706系列标准实施在即,药监局发布相关工作通告

肿瘤介入治疗微创化 临床评价服务助力能量消融系统上市

2022年度报告:相伴四季 逐光前行








我就知道你“在看”

【声明】内容源于网络
0
0
迈迪思创
迈迪思创是医疗器械、体外诊断试剂法规咨询综合服务提供商(CRO+CDMO),可以为全球医疗器械客户提供注册检测、临床试验研究、临床评价、质量管理体系、委托研发、技术成果转化、样品与商业委托生产等中国NMPA上市前的一站式解决方案。
内容 2127
粉丝 0
迈迪思创 迈迪思创是医疗器械、体外诊断试剂法规咨询综合服务提供商(CRO+CDMO),可以为全球医疗器械客户提供注册检测、临床试验研究、临床评价、质量管理体系、委托研发、技术成果转化、样品与商业委托生产等中国NMPA上市前的一站式解决方案。
总阅读300
粉丝0
内容2.1k