
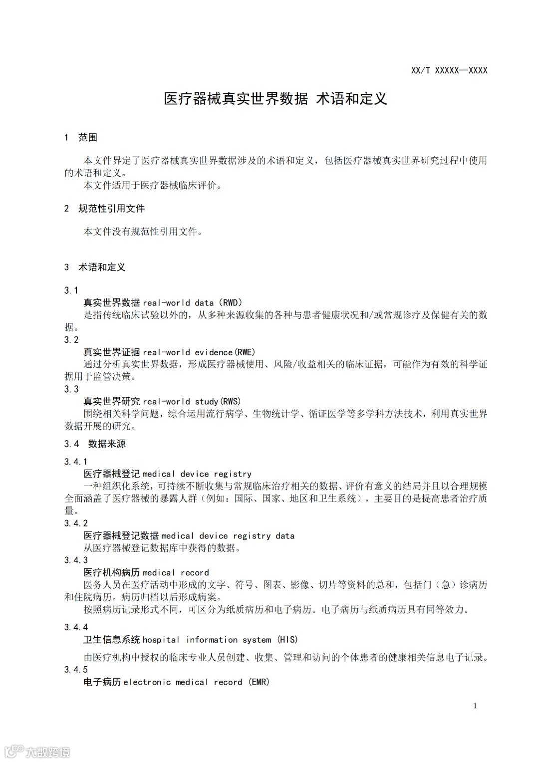
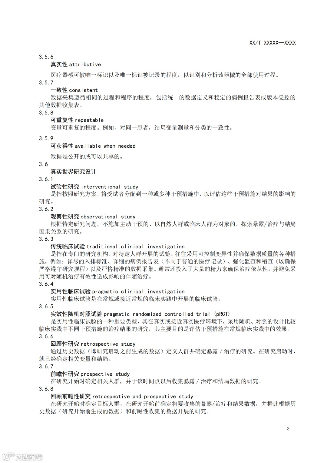
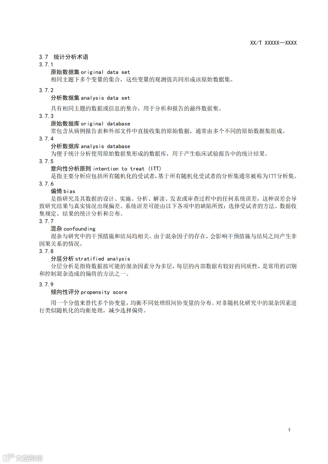
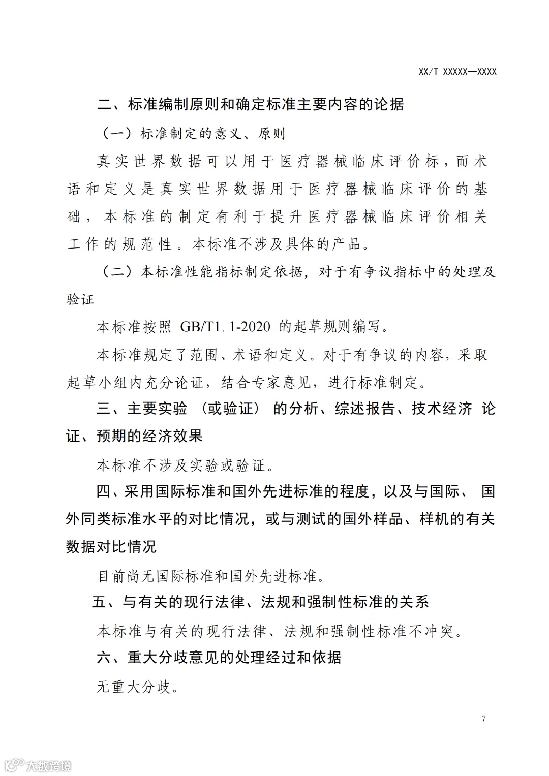
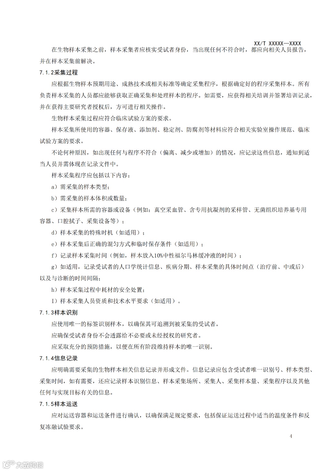
根据全国医疗器械临床评价标准化技术归口单位(以下简称“归口单位”)2024年关于标准制定的工作安排,我归口单位已完成《医疗器械真实世界数据 术语和定义》《体外诊断试剂临床试验生物样本管理要求》等2项行业标准征求意见稿等相关材料,建议上述2项标准发布12个月后实施,现面向社会公开征求意见。
《医疗器械真实世界数据 术语和定义》
(征求意见稿)及编制说明
(点击可查看大图)










《体外诊断试剂临床试验生物样本管理要求》
(征求意见稿)及编制说明












迈迪思创
根据全国医疗器械临床评价标准化技术归口单位(以下简称“归口单位”)2024年关于标准制定的工作安排,我归口单位已完成《医疗器械真实世界数据 术语和定义》《体外诊断试剂临床试验生物样本管理要求》等2项行业标准征求意见稿等相关材料,建议上述2项标准发布12个月后实施,现面向社会公开征求意见。
《医疗器械真实世界数据 术语和定义》
(征求意见稿)及编制说明
(点击可查看大图)










《体外诊断试剂临床试验生物样本管理要求》
(征求意见稿)及编制说明











