
根据《医疗器械标准管理办法》《医疗器械标准制修订工作管理规范》的要求,全国外科植入物和矫形器械标准化技术委员会对《外科植入物 金属材料 第5部分:锻造钴-铬-钨-镍合金》等3项医疗器械国家标准立项申请项目公开征求意见,详情如下:
(点击可查看大图)























迈迪思创
根据《医疗器械标准管理办法》《医疗器械标准制修订工作管理规范》的要求,全国外科植入物和矫形器械标准化技术委员会对《外科植入物 金属材料 第5部分:锻造钴-铬-钨-镍合金》等3项医疗器械国家标准立项申请项目公开征求意见,详情如下:
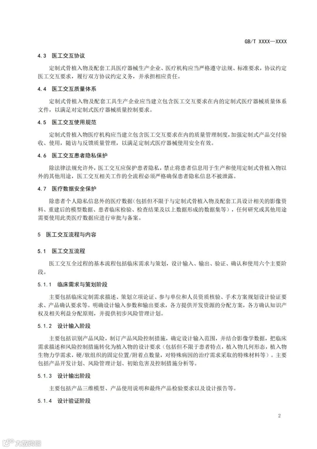
(点击可查看大图)






















