
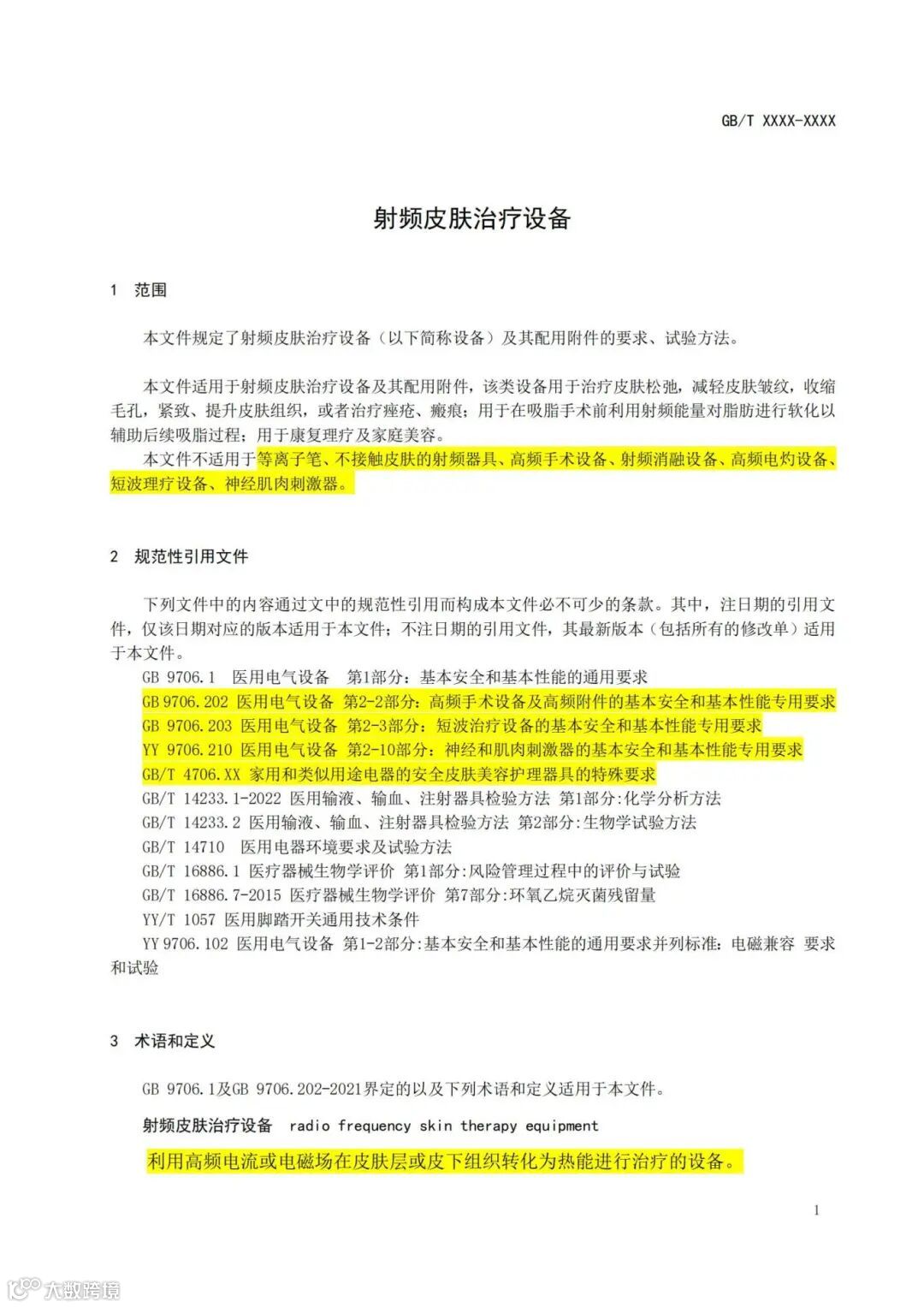
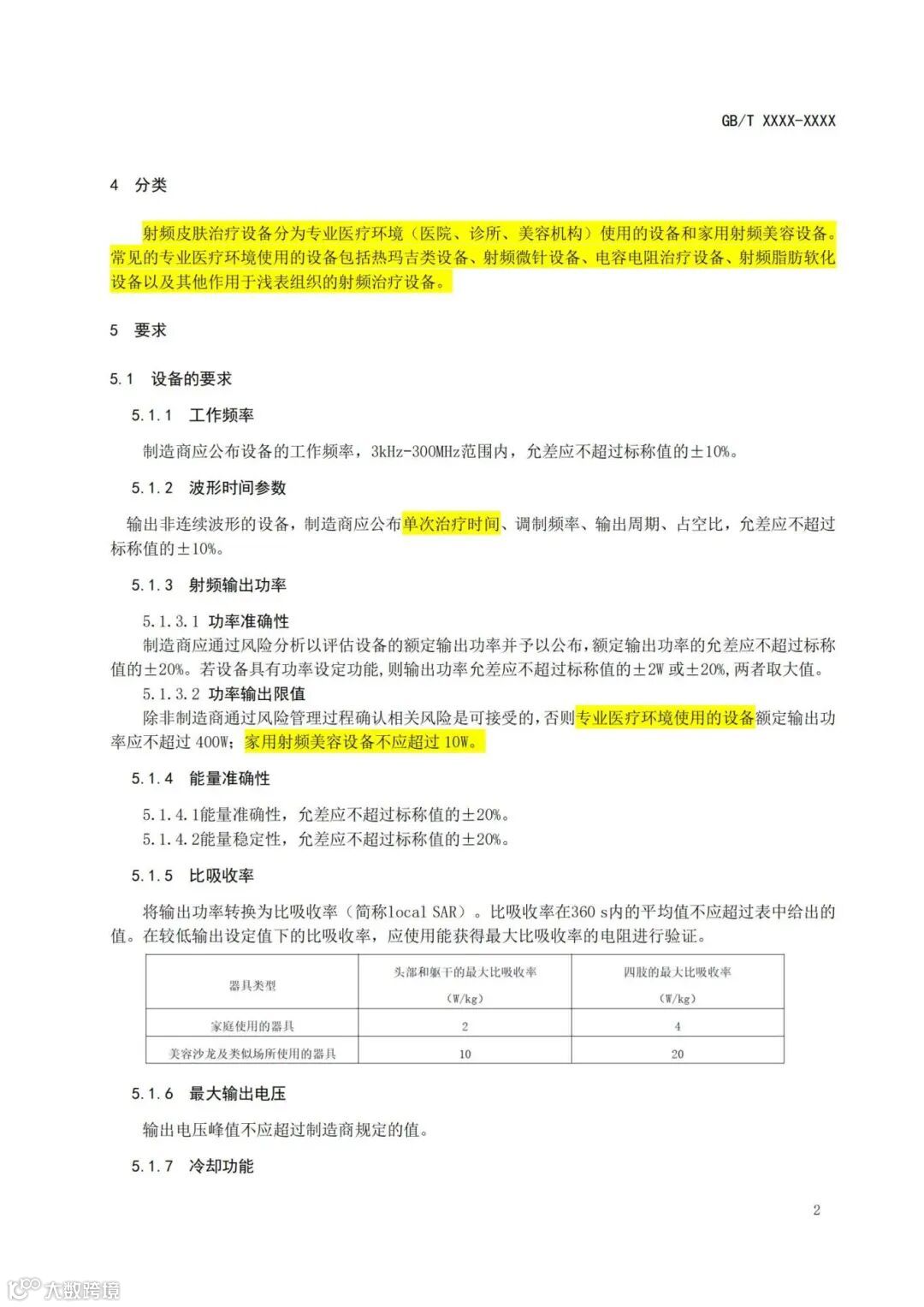
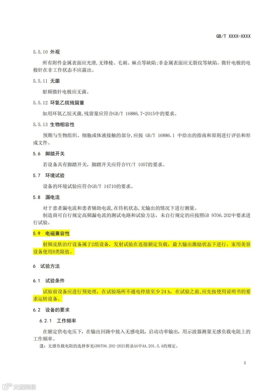
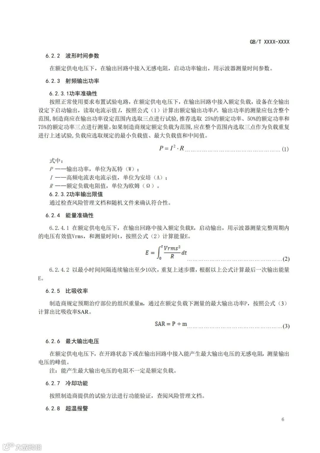
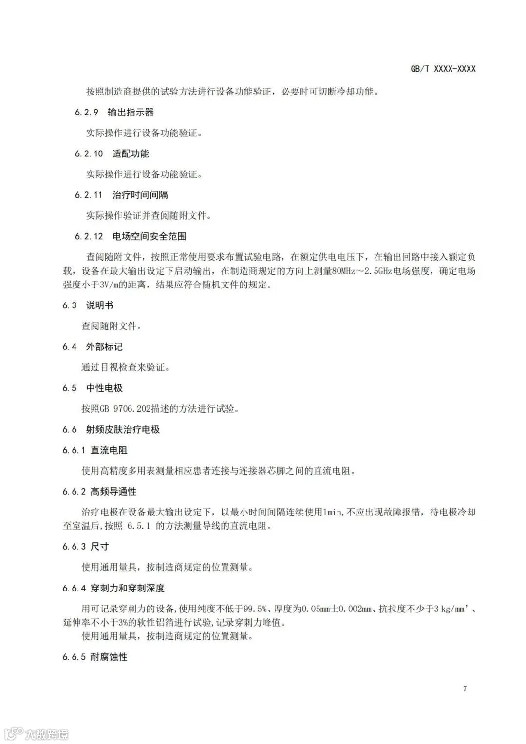
根据《医疗器械标准管理办法》《医疗器械标准制修订工作管理规范》的要求,全国医用电器标准化技术委员会物理治疗设备分技术委员会对《射频皮肤治疗设备》医疗器械国家标准立项申请项目公开征求意见,详情如下:
《射频皮肤治疗设备》
(标准草案)
(点击可查看大图)












《射频皮肤治疗设备》
(项目申报书)










迈迪思创
根据《医疗器械标准管理办法》《医疗器械标准制修订工作管理规范》的要求,全国医用电器标准化技术委员会物理治疗设备分技术委员会对《射频皮肤治疗设备》医疗器械国家标准立项申请项目公开征求意见,详情如下:
《射频皮肤治疗设备》
(标准草案)
(点击可查看大图)












《射频皮肤治疗设备》
(项目申报书)









