
根据国家药监局标准制修订计划,医用电声设备医疗器械标准化技术归口单位已组织完成了《人工耳蜗调机系统》《耳声发射测量设备电声特性的试验方法》2项医疗器械行业标准的征求意见稿,现公开征求意见。
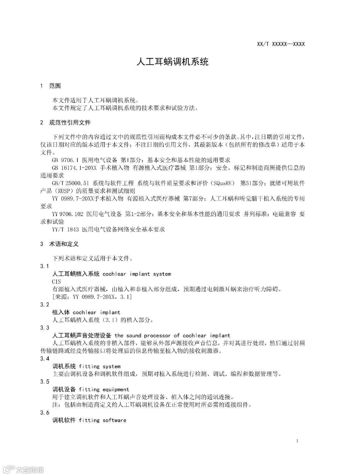
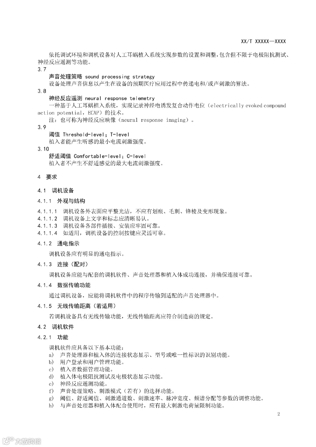
人工耳蜗调机系统
(征求意见稿)
(点击可查看大图)








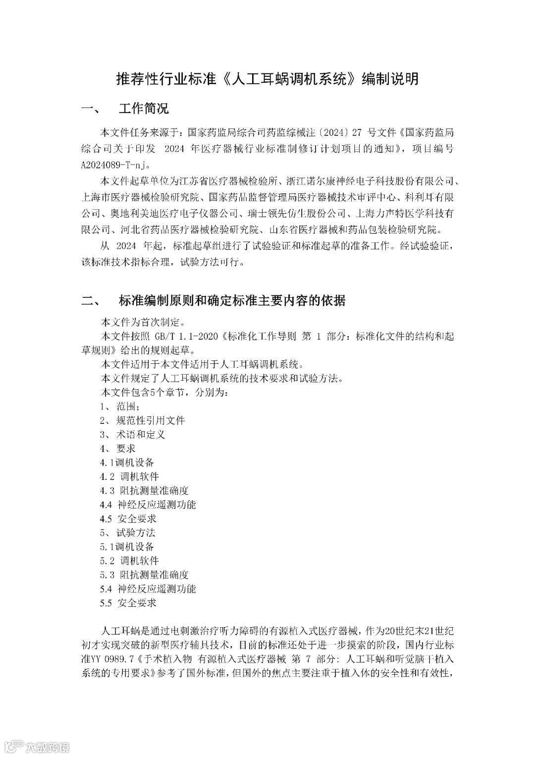
人工耳蜗调机系统
(编制说明)



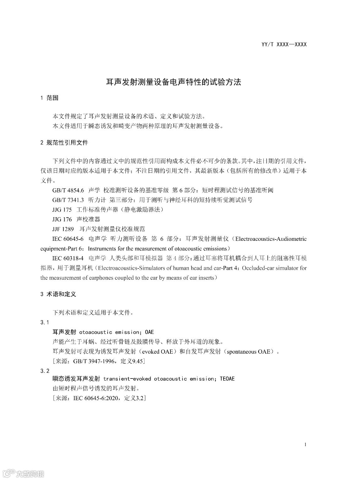
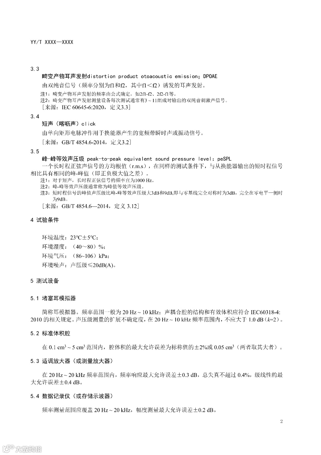
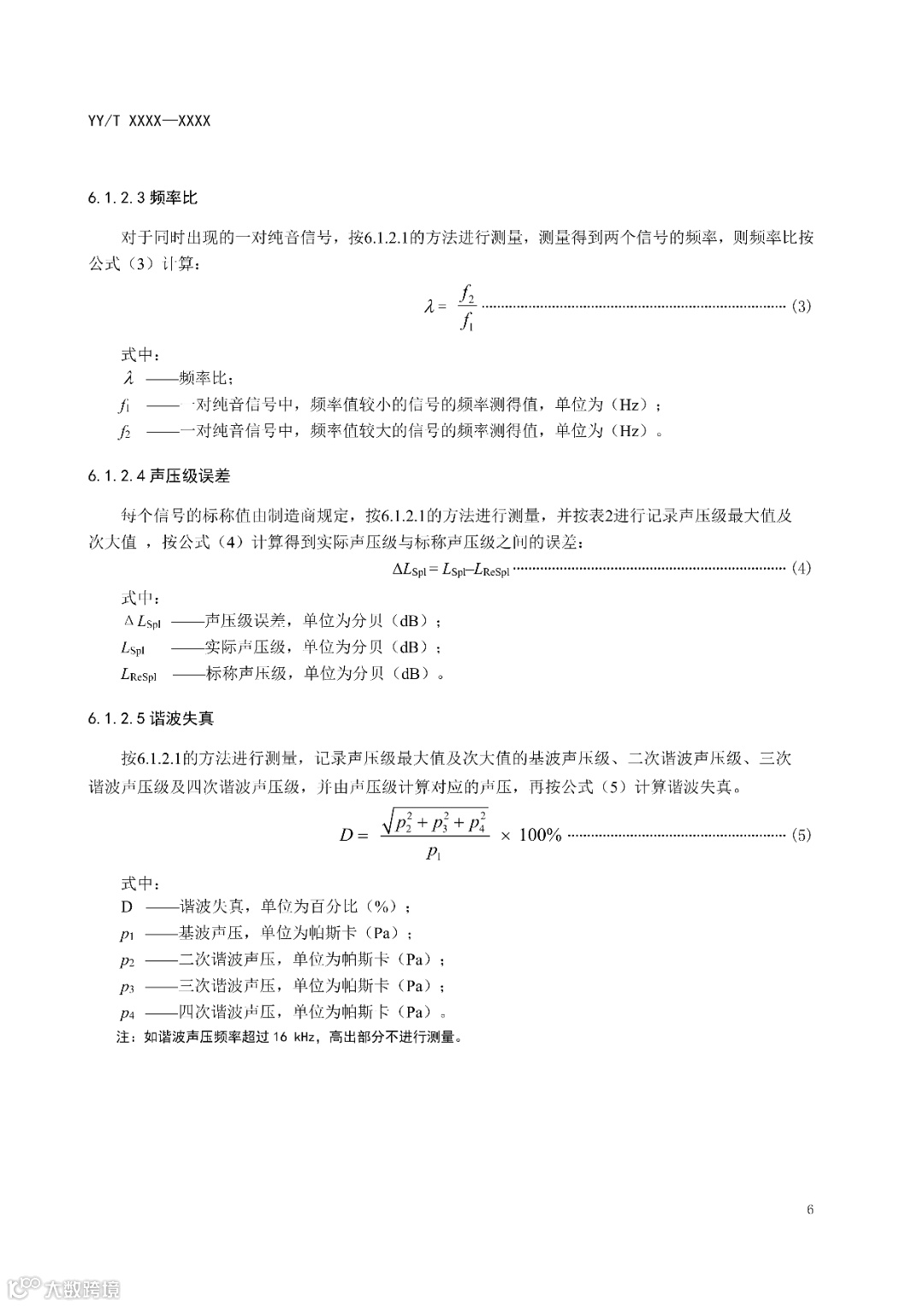
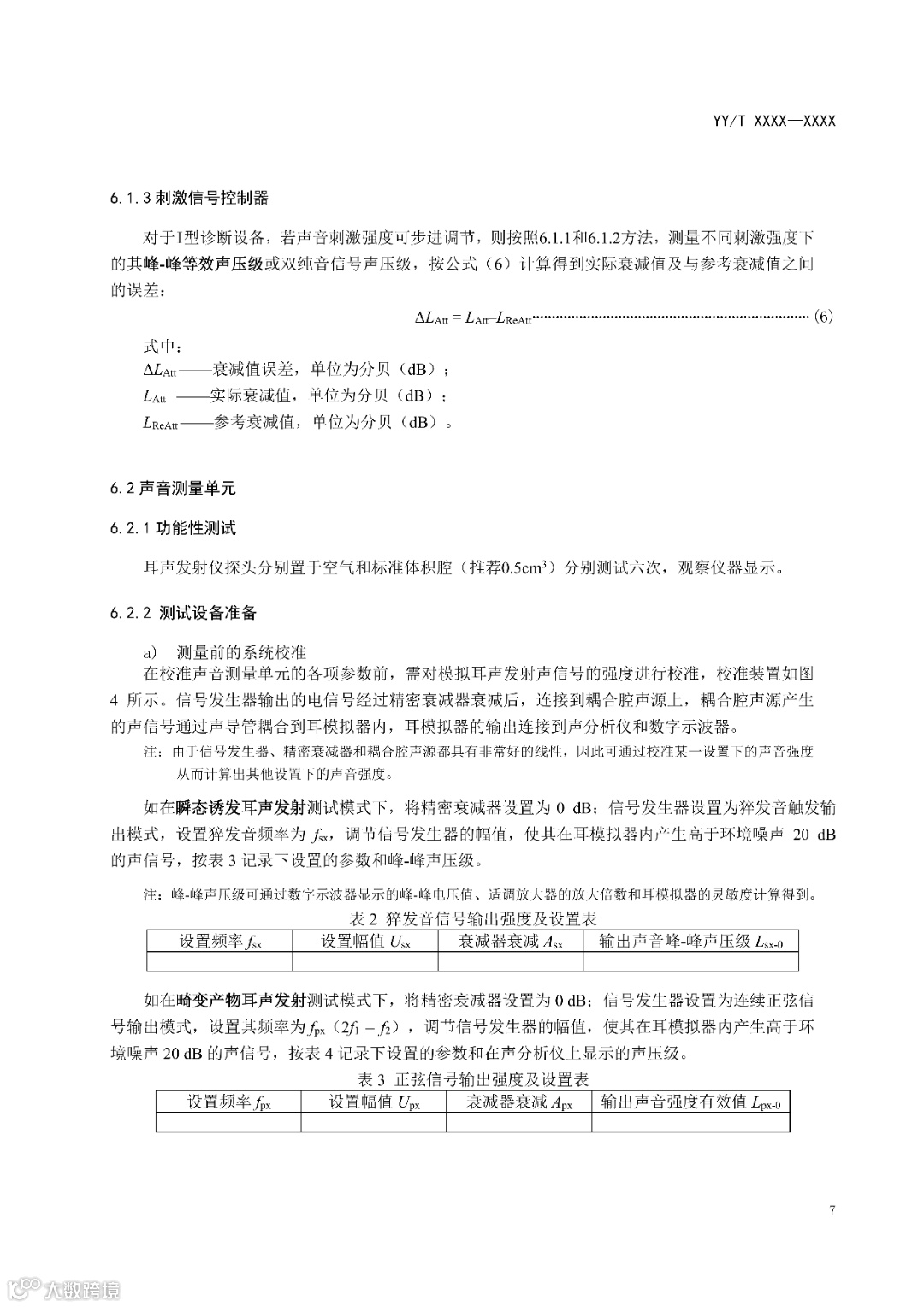
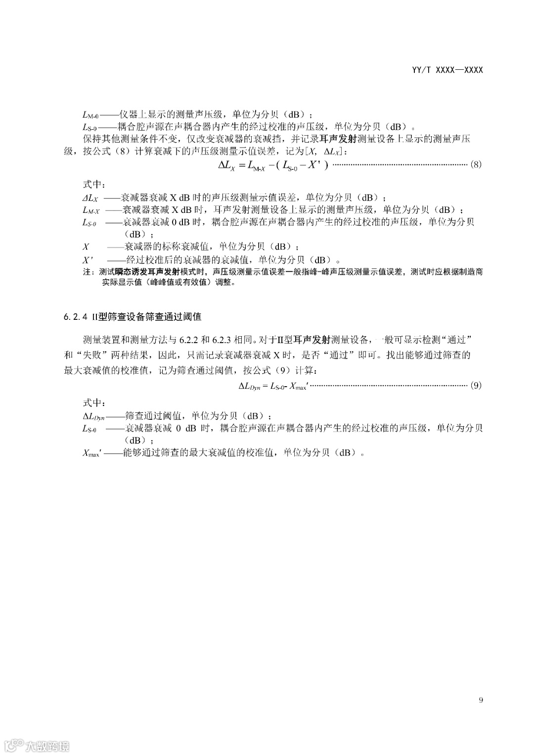
耳声发射测量设备电声特性的试验方法
(征求意见稿)














耳声发射测量设备电声特性的试验方法
(编制说明)



迈迪思创
根据国家药监局标准制修订计划,医用电声设备医疗器械标准化技术归口单位已组织完成了《人工耳蜗调机系统》《耳声发射测量设备电声特性的试验方法》2项医疗器械行业标准的征求意见稿,现公开征求意见。
人工耳蜗调机系统
(征求意见稿)
(点击可查看大图)








人工耳蜗调机系统
(编制说明)



耳声发射测量设备电声特性的试验方法
(征求意见稿)














耳声发射测量设备电声特性的试验方法
(编制说明)


