
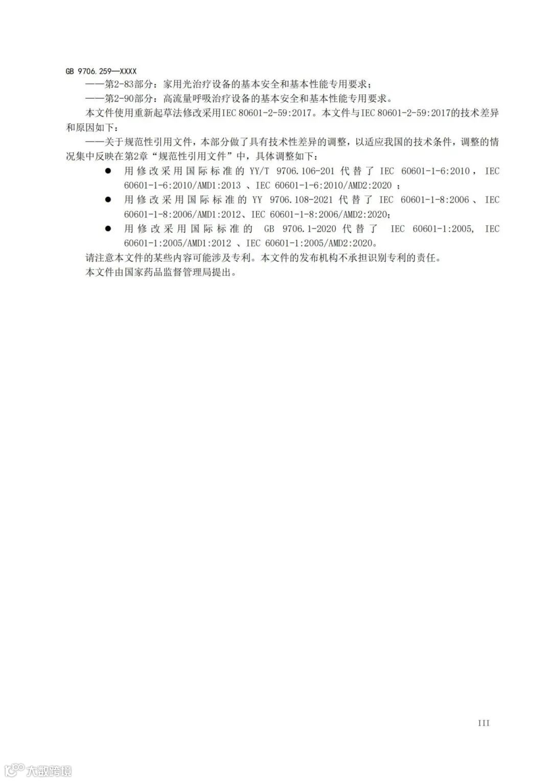
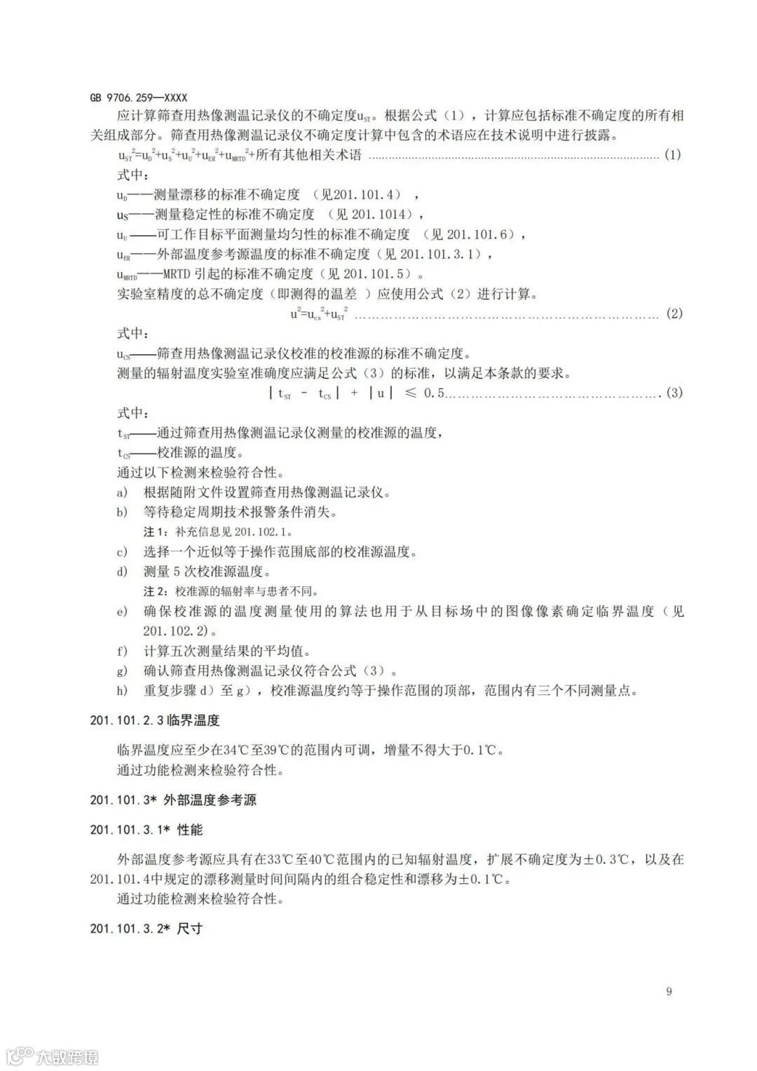
根据《医疗器械标准管理办法》《医疗器械标准制修订工作管理规范》的要求,全国医用电器标准化技术委员会医用电子仪器分技术委员会对《医用电气设备 第2-59部分:人体发热筛查用热像测温记录仪的基本安全和基本性能专用要求》医疗器械国家标准立项申请项目公开征求意见。
《医用电气设备 第2-59部分:人体发热筛查用热像测温记录仪的基本安全和基本性能专用要求》
标准草案
(点击可查看大图)
































迈迪思创
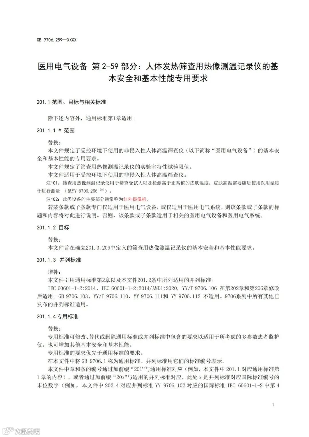
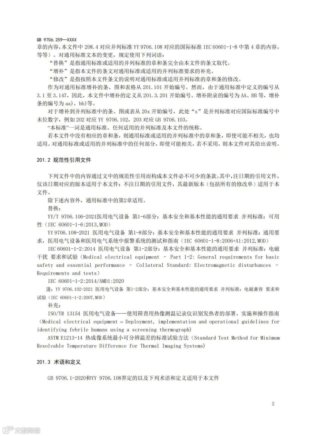
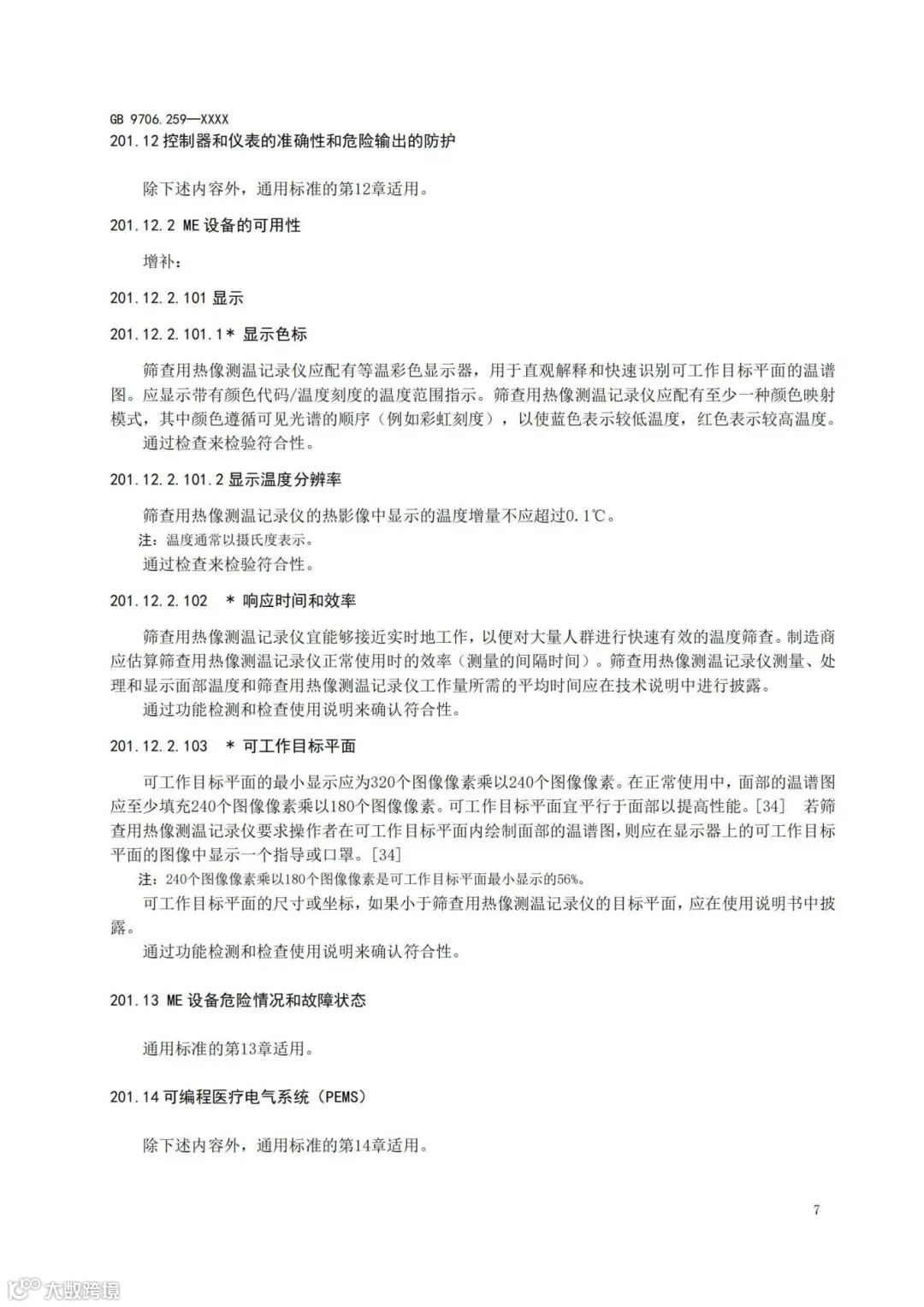
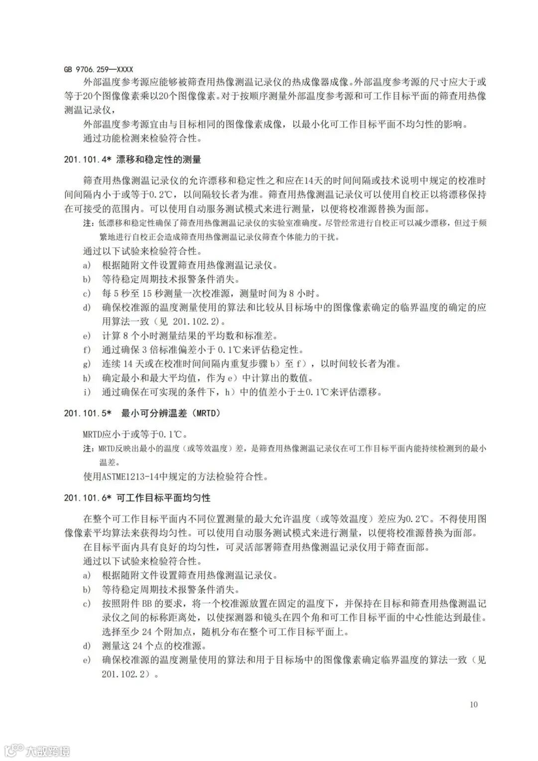
根据《医疗器械标准管理办法》《医疗器械标准制修订工作管理规范》的要求,全国医用电器标准化技术委员会医用电子仪器分技术委员会对《医用电气设备 第2-59部分:人体发热筛查用热像测温记录仪的基本安全和基本性能专用要求》医疗器械国家标准立项申请项目公开征求意见。
《医用电气设备 第2-59部分:人体发热筛查用热像测温记录仪的基本安全和基本性能专用要求》
标准草案
(点击可查看大图)































