大数跨境
0
0

2项拟立项国家标准正在公开征求意见

2项拟立项国家标准正在公开征求意见 迈迪思创
2025-03-31
1

根据《医疗器械标准管理办法》《医疗器械标准制修订工作管理规范》的要求,医用增材制造技术医疗器械标准化技术归口单位对2项医疗器械国家标准立项申请项目公开征求意见,详情如下:

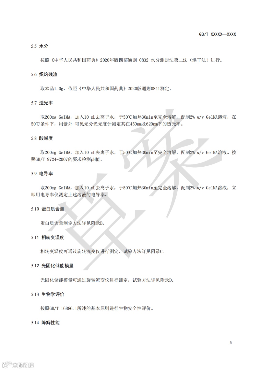
  • 用于增材制造的医用甲基丙烯酰化明胶

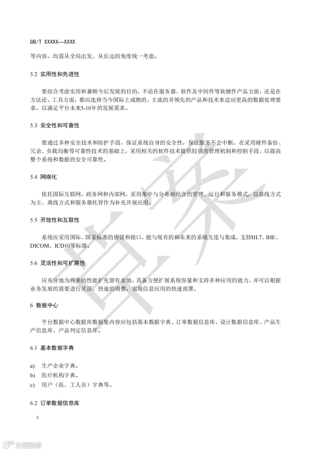
  • 增材制造定制式与患者匹配医疗器械医工交互平台建设基本要求


用于增材制造的医用甲基丙烯酰化明胶

(点击可查看大图)



增材制造定制式与患者匹配医疗器械医工交互平台建设基本要求






往期精彩回顾

《医疗器械生产质量管理规范》修改前后对照

《医疗器械监督管理条例》全新修订版

迈迪思创临床试验服务助力手术导航定位系统取证上市

迈迪思创助力“一次性使用微波消融导管”取证上市






我就知道你“在看”



【声明】内容源于网络
0
0
迈迪思创
迈迪思创是医疗器械、体外诊断试剂法规咨询综合服务提供商(CRO+CDMO),可以为全球医疗器械客户提供注册检测、临床试验研究、临床评价、质量管理体系、委托研发、技术成果转化、样品与商业委托生产等中国NMPA上市前的一站式解决方案。
内容 2127
粉丝 0
迈迪思创 迈迪思创是医疗器械、体外诊断试剂法规咨询综合服务提供商(CRO+CDMO),可以为全球医疗器械客户提供注册检测、临床试验研究、临床评价、质量管理体系、委托研发、技术成果转化、样品与商业委托生产等中国NMPA上市前的一站式解决方案。
总阅读774
粉丝0
内容2.1k