
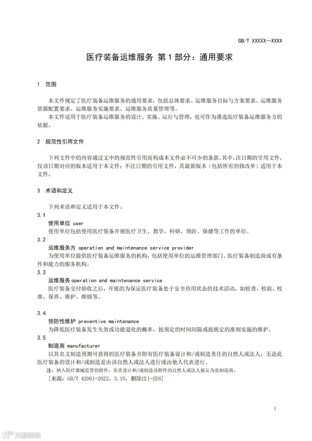
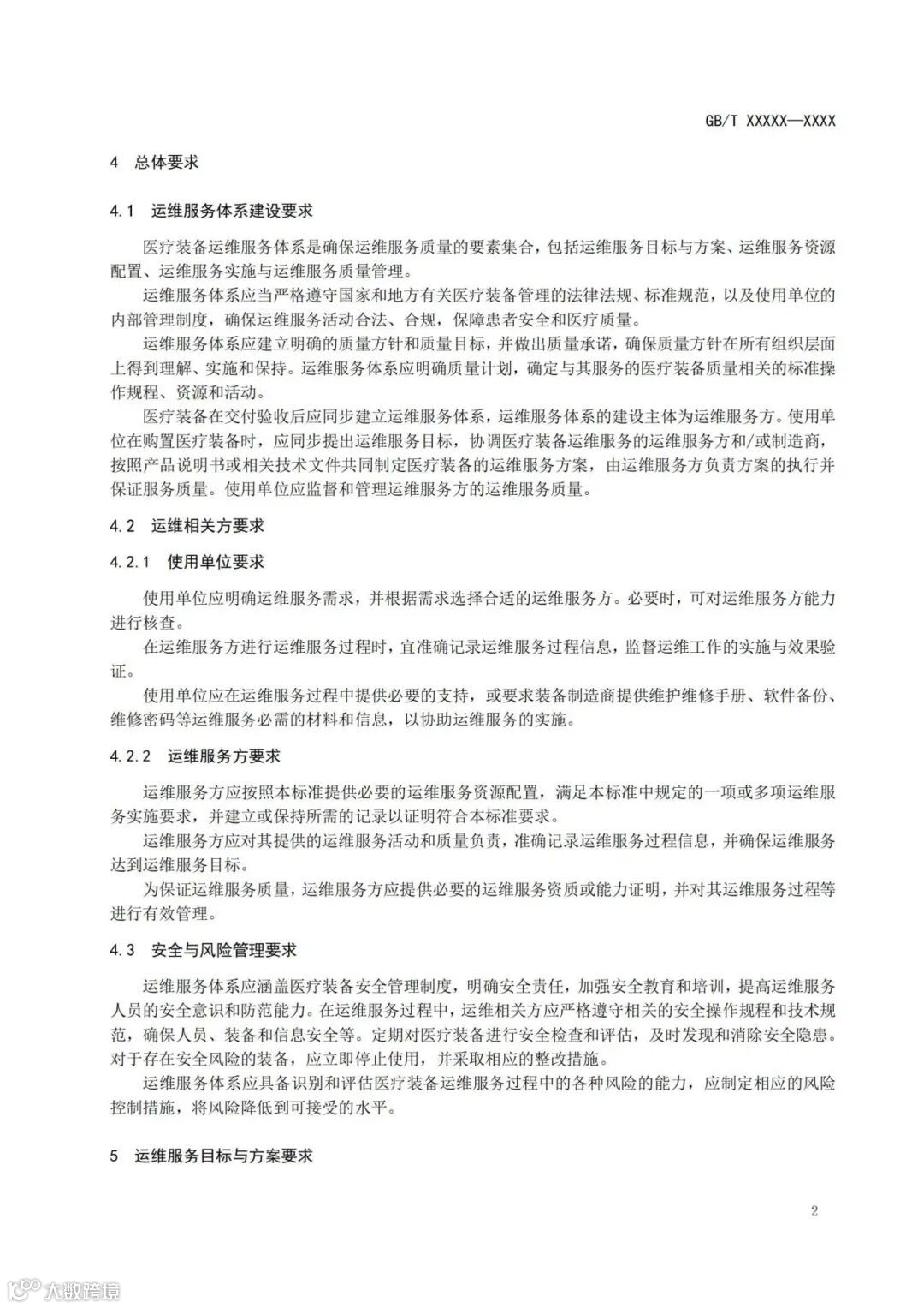
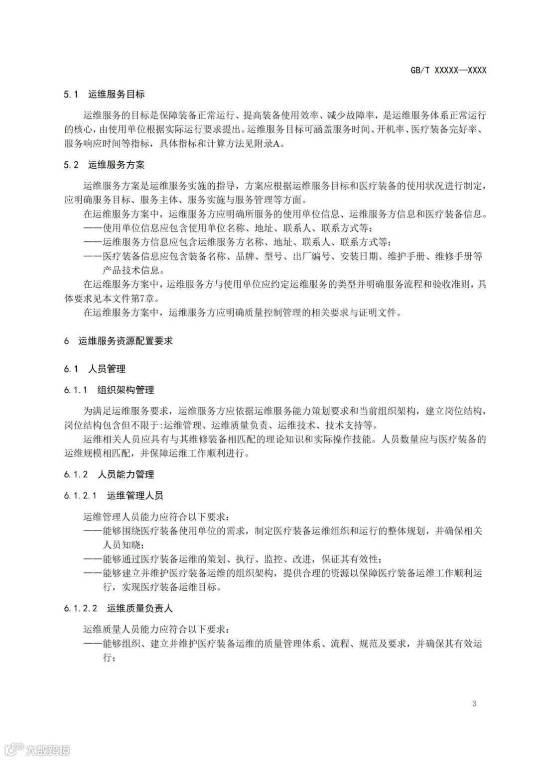
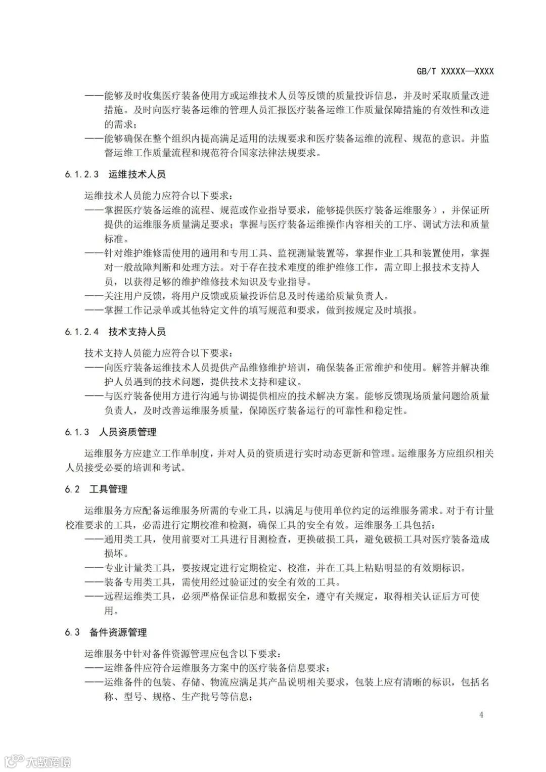
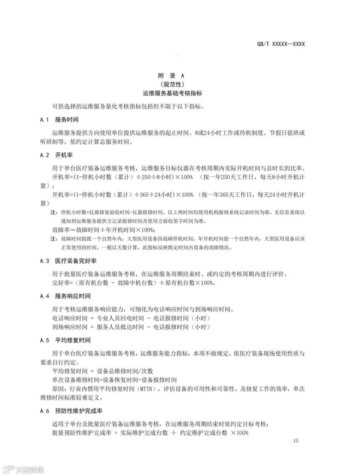
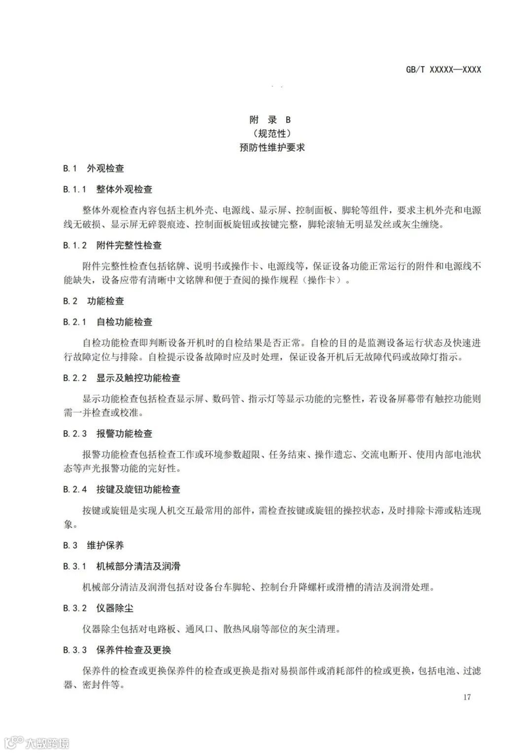
根据国家标准化管理委员会标准制修订计划,全国医疗装备产业与应用标准化工作组已组织完成了《医疗装备运维服务 第1部分:通用要求》医疗器械国家标准的征求意见稿,现公开征求意见。
医疗装备运维服务 第1部分:通用要求
(征求意见稿)
(点击可查看大图)
























医疗装备运维服务 第1部分:通用要求
(编制说明)










迈迪思创
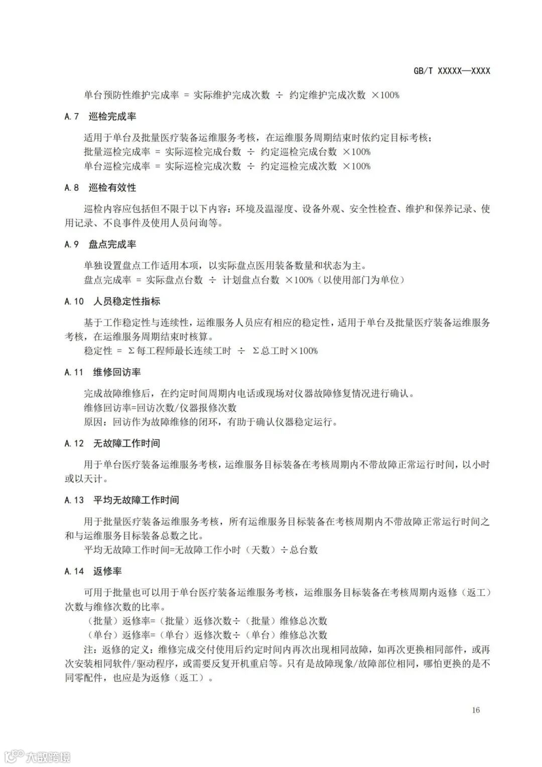
根据国家标准化管理委员会标准制修订计划,全国医疗装备产业与应用标准化工作组已组织完成了《医疗装备运维服务 第1部分:通用要求》医疗器械国家标准的征求意见稿,现公开征求意见。
医疗装备运维服务 第1部分:通用要求
(征求意见稿)
(点击可查看大图)
























医疗装备运维服务 第1部分:通用要求
(编制说明)









