
近年来,基于对间充质干细胞的疗法给缺血性脑卒中治疗带来了变革。国内已经有2款间充质干细胞治疗缺血性脑卒中的新药IND获得临床默示许可,治疗脑卒中的一条全新道路正在打开。
在本项试验中,重度脑内动脉区梗死患者被分配到间充质干细胞治疗组或对照组。完成干预的54例患者中,MSC治疗组31例,对照组13例,运用神经影像学分析。采用Fugl-Meyer评定量表,对干预前和随机分组后90天的运动功能进行评估。神经影像测量包括弥散张量成像的内囊锥体束和后肢的分数各向异性值,以及静息状态磁共振的运动网络的连接强度、效率和密度功能性磁共振成像。
结果发现,在运动功能方面,MSC治疗组Fugl-Meye改善率明显高于对照组。在神经影像学中,内囊部分各向异性的锥体束和后肢在间充质干细胞治疗组中没有减少,但在对照组随机分组后90天显著减少。间充质干细胞治疗组大脑半球间连通性和同侧连通性显著增加。大脑半球间连接性的改变显示出显著的组间差异。
研究结果表明,间充质干细胞在治疗严重中风患者中表现出相对积极的变化,保护锥体束免于退化,增强网络重组的积极变化,促进脑卒中后的运动恢复。
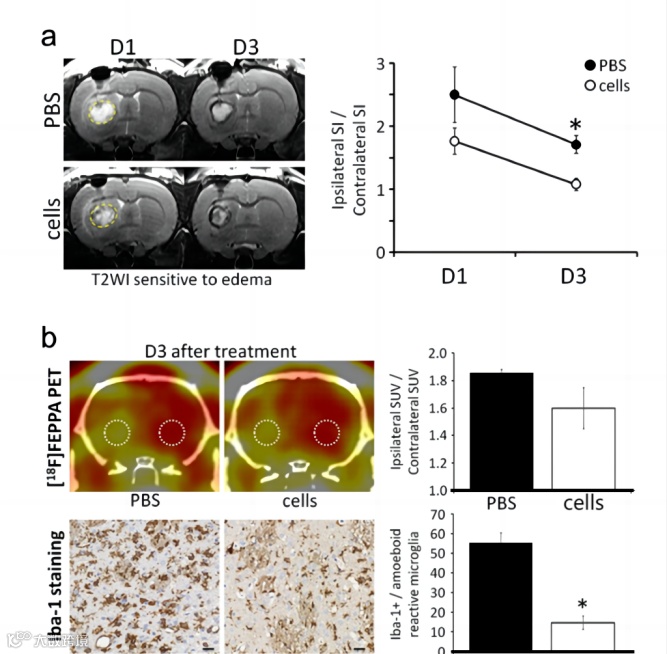
2020年5月,台湾大学的研究人员发表了名为《Potential of stem cell therapy in intracerebral hemorrhage》的研究文章,综述分析了PubMed上100多篇间充质干细胞治疗中风的文献,收集到的临床研究数据表明,间充质干细胞治疗能有效改善脑出血后的功能恢复。
综上所述,干细胞技术是医学领域的重大突破,被认为是脑卒中后神经再生的临床干预方式之一。干细胞能减少神经功能缺损、减少梗塞面积、减少炎症以及增加神经发生和血管生成。随着临床试验的进展,干细胞技术有望帮助千千万万的脑卒中患者尽快康复。
免责声明:互联网是一个资源共享的平台,文章内容旨在科普,如涉及作品内容、图片、版权和其它问题,请联系我们删除。本文仅供学习、交流,请勿用作商业用途。本文亦不作为相关医疗指导或用药建议。


