
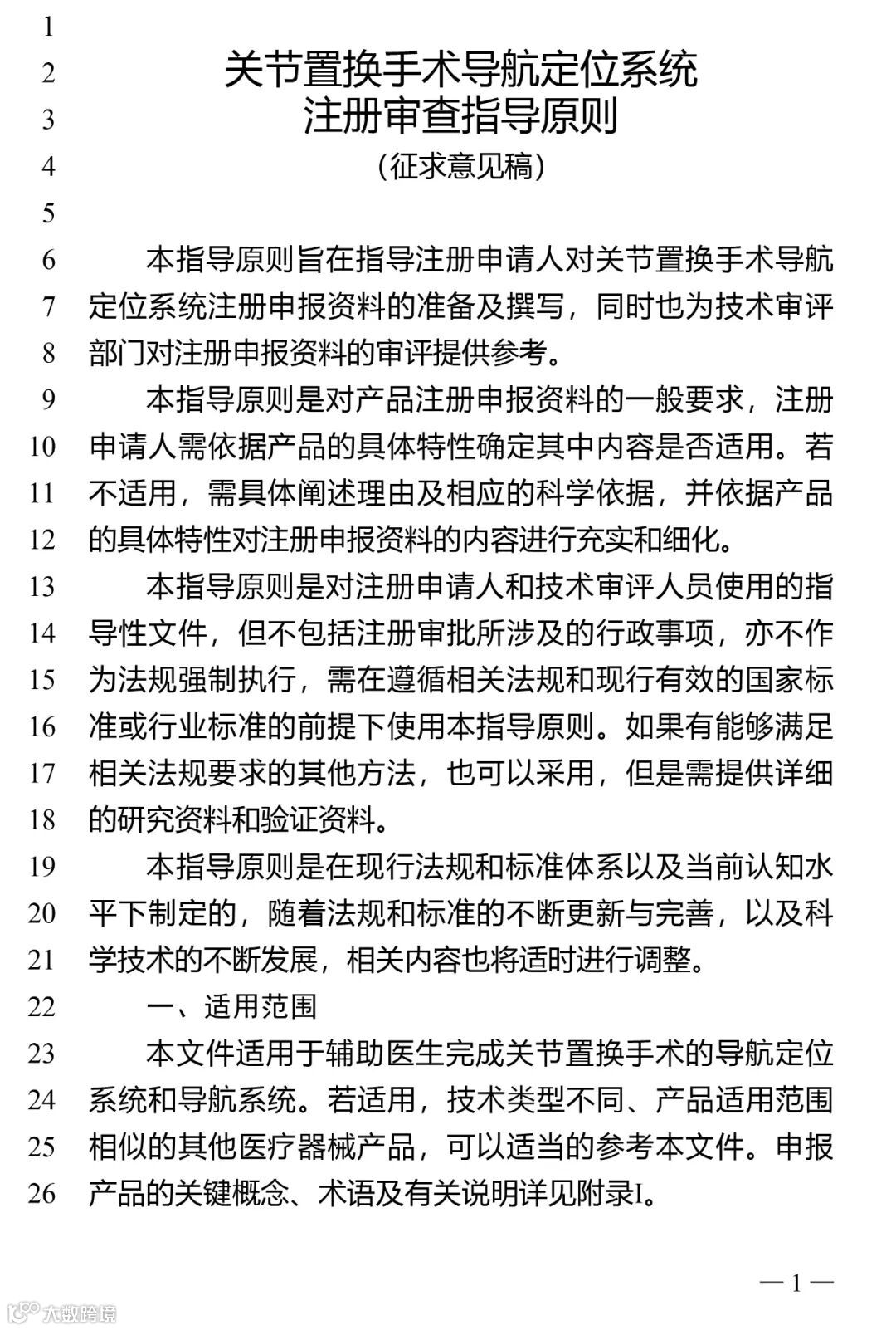
器审中心组织起草了《关节置换手术导航定位系统注册审查指导原则(征求意见稿)》,于2025年12月10日前反馈。
咨询致电
400-161-8881
官方网站
medicalstrong.com

