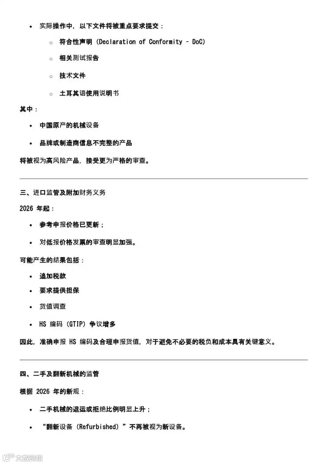
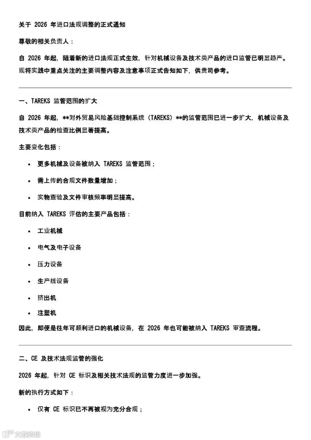
2026,土耳其清关相关的新规定已经出台。我已做了分享,您可以查看了解,土耳其本地清关行如上说。
看看她都分享了什么
如下都是,
先是做了自我的介绍,和激励, 用的是中魏。
对,是中文。
接下来看看她的解读进口流程,
看看各位看得懂吗?
-
-
接下来还有2个文章。也给大家阅读。
运费: 230/方美金
文件费: 120美金
报关费:100美金
货重比例1:240kg 卡航时效25天左右
专线物流 一首庄家
阿塞拜疆巴库
格鲁吉亚第比利斯
亚美尼亚埃里温
合理的价格 优质的服务
欢迎各位同行询价,运输时效:16-23天左右
1.全国港口 订舱 拖车 报关(香港,青岛.上海.天津..连云港)
2.可以代理一条龙服务代收货款 订舱 发货 出商检熏蒸 产地证 商检 提单发货人
3.优势航线:东南亚.中东,非洲.美加.加勒比.南美.俄罗斯.欧洲.等(全国口岸东南亚优势)
4.个人不方便出货.没有进出口权的的完全可以联系我们.
5.进口清关,全口岸
6.代收外汇(美金 欧元 人民币)+俄罗斯人民币
7.自家A类报关行报关买单都可以报。代做报关资料可以整理单据

