东南亚电商市场竞争激烈,Shopee作为头部平台,其规则的每一次更新都可能直接影响卖家的运营与收益。2025年新规已至,罚分机制更加严格,掌握规则、规避风险成为卖家生存的关键。本文将为你深度解析Shopee跨境罚分细则,并提供实用的应对方案,助你在东南亚市场稳健前行。

一、Shopee跨境罚分细则(2025年最新版)
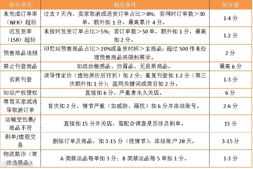
1.扣分项目及具体触发条件
2.惩罚等级与影响

3.扣分清零机制
清零周期:每年1月、4月、7月、10月的第一个周一自动清零。
惩罚期延续:若清零时处于惩罚期(如28天冻结),惩罚继续执行至期满,新季度积分重新计算。
二、预防方案
1.订单履约优化
- 发货时效管理:
使用ERP工具自动同步库存,设置发货预警阈值,同时选择Shopee认证物流商(SLS),降低迟发率至<3%。
- 预售与库存控制:
印尼/巴西站预售占比≤20%,缺货商品48小时内下架,避免系统自动取消订单。
2.产品合规管理
- 商品审核流程:
使用Shopee官方工具(如“账户健康状态”页面)扫描重复刊登和侵权风险。
- 知识产权保护:
品牌商品需上传授权书至后台备案,避免关键词侵权。

3.客户服务规范
- 沟通准则:
禁用“请取消订单”“缺货需等1个月”等引导性话术,改用“建议您关注库存更新”等中性回复.
- 辱骂行为定义:
包含脏话、威胁、歧视性语言(如“蠢货”“不买就滚”)。
- 申诉材料准备:
物流延误需提供物流公司盖章证明(葡语版,巴西站强制要求)。
4.防关联与账号安全
- 多账号运营隔离:
Shopee平台会通过多维数据(如IP地址、设备指纹、操作行为、注册资料等)识别账号关联,同一公司运营多店铺需物理隔离,否则可能触发“商业主体关联”导致连带封号。建议大家使用指纹浏览器(如MaskFog指纹浏览器),确保每个店铺独立IP、设备指纹、Cookies,避免封店。

- 资料隔离:
收款账号、营业执照、联系电话均需唯一绑定,禁止跨店铺复用。
5.数据监控与调整
- 每周必查指标:
登录卖家中心【账户健康状态】查看NFR/LSR实时数据;同时使用第三方工具监控竞品动态,优化关键词和定价策略。
- 物流风险规避:
高价值商品优先发海外仓(如Shopee马来西亚仓),减少海关查验率。

掌握规则,才能在竞争中占据主动。东南亚市场潜力巨大,唯有精细化运营才能抓住机遇。希望本文的分析能为你提供清晰的方向,助力你在Shopee平台实现持续增长与突破!感谢大家的观看,欢迎各位跨境玩家在评论区分享讨论。


