搜索
首页
大数快讯
大数活动
服务超市
文章专题
出海平台
流量密码
出海蓝图
产业赛道
物流仓储
跨境支付
选品策略
实操手册
报告
跨企查
百科
导航
知识体系
工具箱
更多
找货源
跨境招聘
DeepSeek
首页
>
【航贸百科】外贸进出口企业通关无纸化协议签约流程,外贸必读
>
0
0
【航贸百科】外贸进出口企业通关无纸化协议签约流程,外贸必读
聚嘉跨境物流
2025-04-16
100
导读:【航贸百科】外贸进出口企业通关无纸化协议签约流程,外贸必读!!!
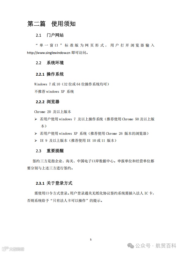
外贸进出口企业通关无纸化协议签约流程
高效完成签约,助力外贸业务
随着外贸业务的发展,通关无纸化协议的签约流程已成为外贸企业的必备知识。以下是具体操作指南:
1. 企业需提前准备相关资质材料,确保符合海关要求。
2. 登录电子口岸平台,按照指引填写无纸化申请表单。
3. 完成提交后,等待海关审核结果并签署协议。
4. 签约完成后,即可享受无纸化通关带来的便捷服务。
更多详细信息可通过海关官方网站获取。
【声明】内容源于网络
0
0
聚嘉跨境物流
14年跨境物流从业经验,13122828194
内容
222
粉丝
0
关注
主页
聚嘉跨境物流
14年跨境物流从业经验,13122828194
总阅读
19.9k
粉丝
0
内容
222
主页
关注