在商品出海前,商家可以通过海关官网或海关HS编码查询工具确认商品的监管代码和检验检疫类别。
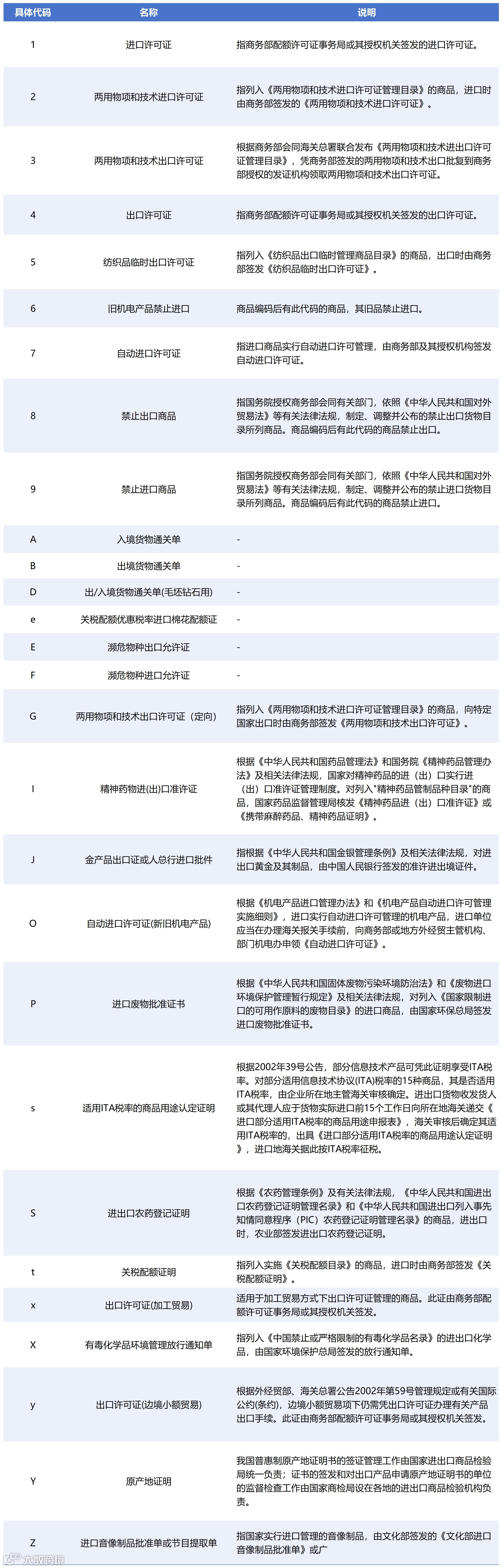
海关监管条件是进出口商品必须遵守的规则,以代码形式标注(如“1”代表进口许可证,“6”禁止旧机电进口),决定货物能否通关及需哪些文件。若商品可以通关,在商品通关前需要提前向商务部或代理申请对应的许可证。
检验检疫类别是海关对商品安全、卫生的“体检标准”,用字母代码标注(如“M”代表进口检验,“R”是进口食品检疫),决定货物是否需要检查及合格要求。若商品需要送检,需要提前送检获取报告(如成分检测、动植物检疫证),并且在包装标明成分、保质期等,符合对应出口国的要求(如欧盟需CE标志)。
海关监管条件
海关监管条件涵盖从“1”到“Z”共30余项代码,涉及进出口许可、禁止性条款、特殊商品管理等:
- 许可证管理类:需提前申请需提前申请对应许可证,否则无法通关。
- 禁止类商品:明确禁止进口/出口的商品(如旧机电、部分濒危物种)。
- 特殊商品类:需环保、林业等专项审批。
- 税收优惠类:直接影响进口成本。

检验检疫类别
以字母代码(M、N、P等)划分6大类别,聚焦商品安全与合规,决定商品是否需接受质量、安全或卫生检查。
- M、N:常规商品质量抽查,需提供检测报告(如CE、FDA认证)。
- R、S:食品类商品需符合目的地国卫生标准,提供成分表、卫生证书等。
- P、Q:涉及种子、宠物食品等商品时,需提供检疫证明,避免携带疫病或入侵物种。


