
01
评论不再一锅端!亚马逊评论收紧
亚马逊日前宣布,将于 2026年2月12日 起正式调整产品变体之间的评论共享机制,核心方向是减少“功能差异产品共用评价”的情况,提升评论与实际产品体验之间的匹配度。
按照现行规则,即便产品在功能、参数或使用体验上存在明显差异,只要被归为同一变体,往往仍会共享同一组评论。而新规生效后,亚马逊将仅允许在不影响核心功能体验的前提下进行评论互通。若不同变体在功能、使用方式或关键规格上存在显著差异,评论将不再合并展示,这意味着单个变体的星级评分和评论数量可能被重新“拆分”。
亚马逊给出的说明显示,仍可共享评论的情况主要集中在细微差异层面,例如颜色或图案不同、功能一致前提下的尺寸变化、包装数量差异,以及不影响核心性能的轻微气味变化等。部分配件类产品,如适配不同型号但本质一致的手机壳,也仍在允许范围内。
图源网络,侵删
在食品、饮料及补充剂等品类上,亚马逊的示例表述一度引发卖家争议。有页面提到仅口味或配方不同的产品可共享评论,但另一些说明中又明确指出,不同口味会直接影响使用体验,评价不应混用。对此,平台表示相关规则将随分阶段上线进一步细化。
亚马逊强调,新规将于 2026年2月12日至5月31日期间逐步推行,并在至少提前30天通过邮件通知受影响卖家。平台也建议卖家尽早检查并规范变体设置,避免因变体类型不合理而影响评价展示。
02
A股之后再冲港股
深圳跨境大卖市值已超263亿元
深圳跨境电商龙头 绿联科技 再次引发资本市场关注。近日,公司公告称,董事会已审议通过发行境外上市股份(H股),并计划申请在港交所主板上市。这意味着,在创业板上市后,绿联科技正加速推进“A+H”双重上市布局。
消息披露后,公司股价持续走强。截至 2026年1月6日 收盘,绿联科技最新市值已达 263.26亿元。其资本热度背后,来自于近两年持续高增长的业绩表现。数据显示,2025年前三季度,公司实现营业收入63.64亿元,同比增长47.80%;归母净利润4.67亿元,同比增长45.08%;扣非后归母净利润4.46亿元,同比增长43.82%,三项核心指标均已超过2024年全年水平。
从业务结构来看,境外市场已成为绿联科技最重要的增长引擎。2025年上半年,公司境外营业收入达22.94亿元,占总营收比重接近60%。除亚马逊等主流跨境平台外,其产品已进入美国沃尔玛、开市客(Costco),以及欧洲MediaMarkt、日本BicCamera等线下主流零售体系,全球渠道布局持续深化。
03
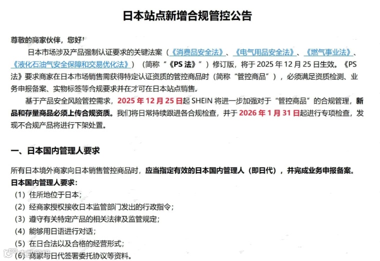
最后倒计时!SHEIN日本站明确日代合规期限
日本商品合规监管持续收紧,SHEIN日本站已率先明确执行节点。平台近日发布通知,要求所有日本站卖家必须在2026年1月31日前完成日本国内管理人(日代)指定及备案申报,未完成合规的商品将被直接下架禁售。
图源网络,侵删
此次要求,源于日本《消费品安全法》等多项法规修订版已于 2025年12月25日 正式生效。根据新规,凡是向日本销售电器、玩具等管控商品的境外商家,均需指定有效的日本国内管理人,并完成官方备案。SHEIN虽已默认由其日本公司作为特定进口商协助申报,但卖家仍需自行确保产品具备PSC认证、检测报告等完整合规材料。
04
沃尔玛墨西哥站2026年预扣新规落地
配合墨西哥 2026年税制改革,沃尔玛全球电商已正式在墨西哥站上线税费预扣新规。自 2026年1月1日 起,凡交易发生在墨西哥境内,平台将对卖家涉及的多项税费进行统一预扣。
根据公告,新规涵盖所得税、增值税(VAT)、生产与服务特别税(IEPS)以及部分州税,具体预扣税率将因卖家类型、支付方式及业务结构不同而有所差异。同时,墨西哥最新税务要求还明确指出,包括沃尔玛在内的技术平台,需向税务机构提供永久、实时的在线数据访问权限,以便监管部门直接核查交易和税务合规情况。
沃尔玛墨西哥站已就此向所有受影响卖家发出正式通知,并提醒卖家,平台预扣并不等同于“税务义务完全履行”,实际税负仍需结合自身业务情况进行核算。若对税率或适用范围判断失误,仍可能产生后续合规风险。
在拉美市场监管持续趋严的背景下,墨西哥电商税务正从“事后申报”逐步转向“平台前置扣缴”。对跨境卖家而言,税务合规已越来越多地嵌入平台规则本身,提前理解和适配,将成为在当地长期经营的基础条件。
联系我们
联系地址:湖南省湘潭市雨湖区莲城大道天元玺园3栋3楼
点击下方卡片 关注我们
我知道你在看哟

