隐形眼镜市场持续增长,国产替代与线上化成趋势
隐形眼镜兼具医疗与消费双重属性,随着我国近视人群不断扩大及消费能力提升,出于美观、运动或工作需求的“摘镜”意愿增强,推动市场渗透率稳步上升。数据显示,2024年我国隐形眼镜行业产量达18.78亿片,需求量达31.87亿片。
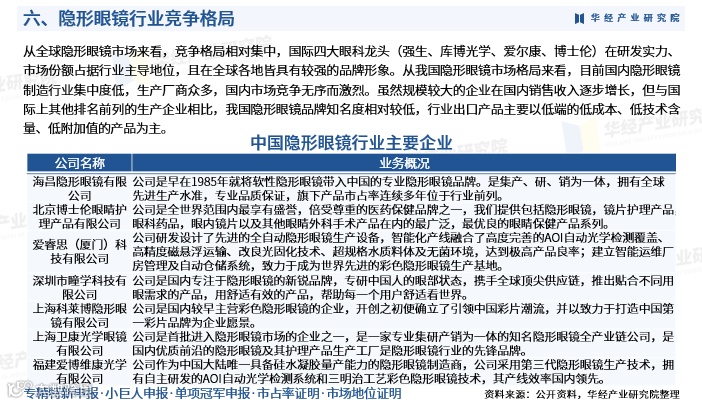
目前硅水凝胶材质产品在国内生产较少,主要依赖进口。2024年隐形眼镜进口量为13.91亿片,较2023年略有下降;出口量则大幅增长至0.82亿片,同比增长192.86%,显示出国产品牌出海潜力。
市场规模方面,从2018年的92.9亿元增至2024年的154.6亿元,六年复合增长率达8.86%。电子设备普及导致“低头族”增多,视力问题日益突出,透明隐形眼镜需求持续释放;同时,消费者对美容与个人护理的关注度提升,进一步带动彩色隐形眼镜市场发展。
渠道结构上,2024年线下销售规模为86.13亿元,仍占主导地位,但线上规模已达68.5亿元,呈现加速渗透态势。行业竞争已由渠道争夺转向内容驱动,直播电商与内容营销成为品牌布局重点,推动消费进入“体验驱动”新阶段。

研究机构综合运用SCP、SWOT、PEST等分析模型,全面评估隐形眼镜行业产业链、盈利模式、竞争格局与发展环境,深入剖析政策、技术、市场风险等因素,编制《2026-2032年中国隐形眼镜行业市场深度研究及投资价值评估报告》。该报告为企业、科研单位及投资机构提供战略规划与投资决策的重要参考依据,涵盖行业发展轨迹、竞争态势、重点企业运营及未来趋势预测等内容,助力把握行业发展方向。

