导读:1月7日,市场监管总局和国家网信办联合发布《网络交易平台规则监督管理办法》,针对平台“仅退款”、“会员降权”、“大数据杀熟”等乱象明确划出红线,这意味着那些曾经可以“一言堂”制定规则的平台巨头,将面临更加公平、透明、规范的监管环境。
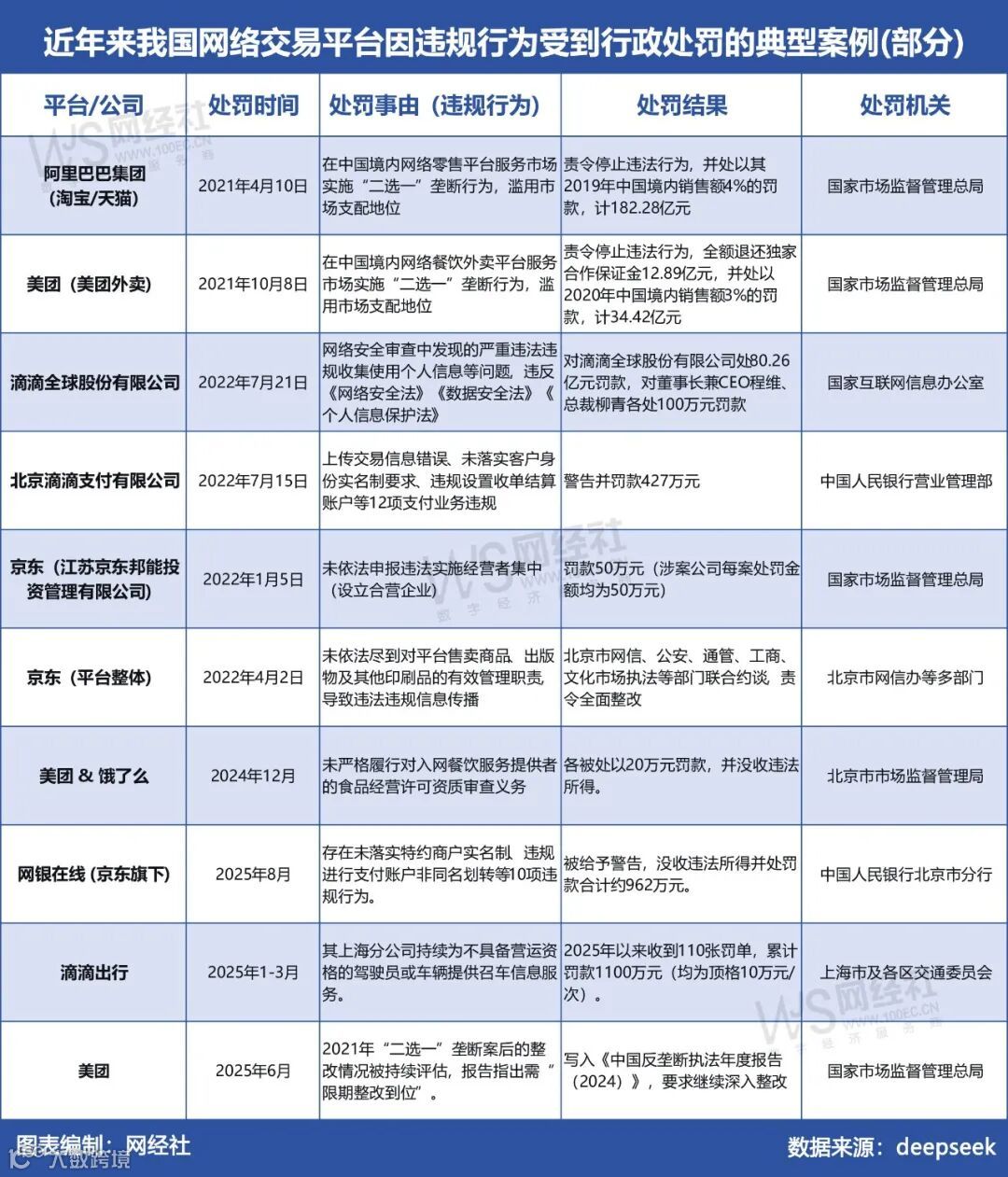
据网经社查询deepseek显示,阿里巴巴、美团、饿了么、滴滴、京东等平台均因违规行为受到行政处罚。

对此,知名天使投资人、网经社电子商务研究中心特约研究员郭涛接受数字经济新媒体与智库——网经社独家专访。
郭涛表示,《办法》将监管重心从“平台行为”转向“规则本身”,构建“规则制定—修改—执行”全流程监管体系。规则制定层面,强调民主性与透明性,要求平台公开征求意见、明确过渡期、设置申诉渠道,打破以往“单边定规”的垄断格局,保障商家与消费者的参与权。规则内容层面,划定公平性底线,明确禁止大数据“杀熟”、不合理限制商家经营、单方面变更会员规则等行为,直击平台“店大欺客”的核心痛点。监管手段层面,突出协同化与社会化创新,建立市场监管与网信部门执法协作机制,倡导平台发布合规报告或引入第三方“体检”,形成“政府监管+社会监督”的共治格局。权益保护层面,强化数据安全与权益保护的刚性约束,要求规则中明确个人信息处理规范与未成年人保护义务,将权益保护嵌入平台运营底层逻辑。
郭涛称,对平台而言,短期需重构规则体系、调整运营模式,合规成本有所增加,但长期将降低因规则争议引发的法律风险,通过规范运营提升用户信任。
对平台内经营者,摆脱“规则被动接受者”的弱势地位,不合理收费、随意下架等问题得到遏制,经营确定性增强,利于激发中小商家活力。对消费者,明确禁止平台利用规则减轻自身责任、加重消费者义务,为维权提供清晰依据,提升消费安全感。
对行业生态,通过压实平台“关键少数”责任,避免无序竞争与资源内耗,推动平台经济从“规模扩张”向“质量提升”转型,引导平台将资源投入到技术创新与服务优化中,助力数字经济高质量发展。同时,为平台规则制定提供明确标准,减少合规试错成本,提升行业整体治理效率。

专家介绍:郭涛,天使投资人、知名互联网专家,在互联网、大数据、人工智能等领域拥有丰富的从业经历和商业咨询经验,现担任数十家政府、协会和智库专家顾问,主持人工智能技术对就业市场的影响、人工智能技术在证券投资中的应用、利用人工智能技术抗击新冠肺炎疫情等研究课题与项目,提出“郭涛机器人发展七阶段定律”,曾为近百家企业或政府有关部门提供“人工智能+”咨询或整体解决方案,参与投资或孵化十余家科技类公司。
网经社深耕数字经济行业18年,长期关注数字零售,旗下数字零售台(DR.100EC.CN)服务的客户有:京东、拼多多、抖音、快手、唯品会、遥望、谦寻、达达集团、小米、得物、网易严选、苏宁易购、什么值得买、返利网、途虎养车、梦饷科技、本来生活、奇麟鲜品、京东科技、蜜芽、美囤妈妈、乐信、大搜车、瓜子二手车、蘑菇街、聚美优品、无忧传媒、菜鸟等。

网经社数字零售台(DR.100EC.CN)是一站式数字零售门户,旗下运营:直播、社交、社区团购、农村、生鲜、汽车、二手、母婴等系列频道,提供包括:媒体、报告榜单、融资、会议、营销、培训、供应链融资等服务,是数字零售从业者、媒体、投资者的首选平台。

