国家税务总局、财政部联合发布《财政部 税务总局关于调整光伏等产品出口退税政策的公告》(2026年第2号),明确自2026年4月1日起实施出口退税率调整,涉及光伏、电池等重点出口产品。相关企业需及时掌握政策要点,优化出口策略与账务处理。
政策核心调整内容
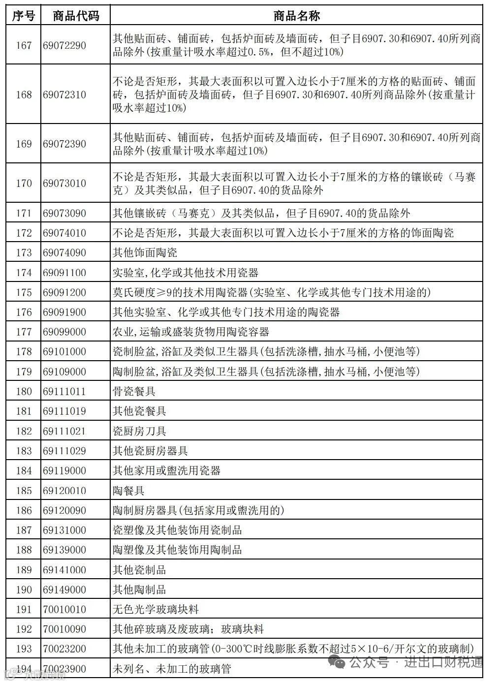
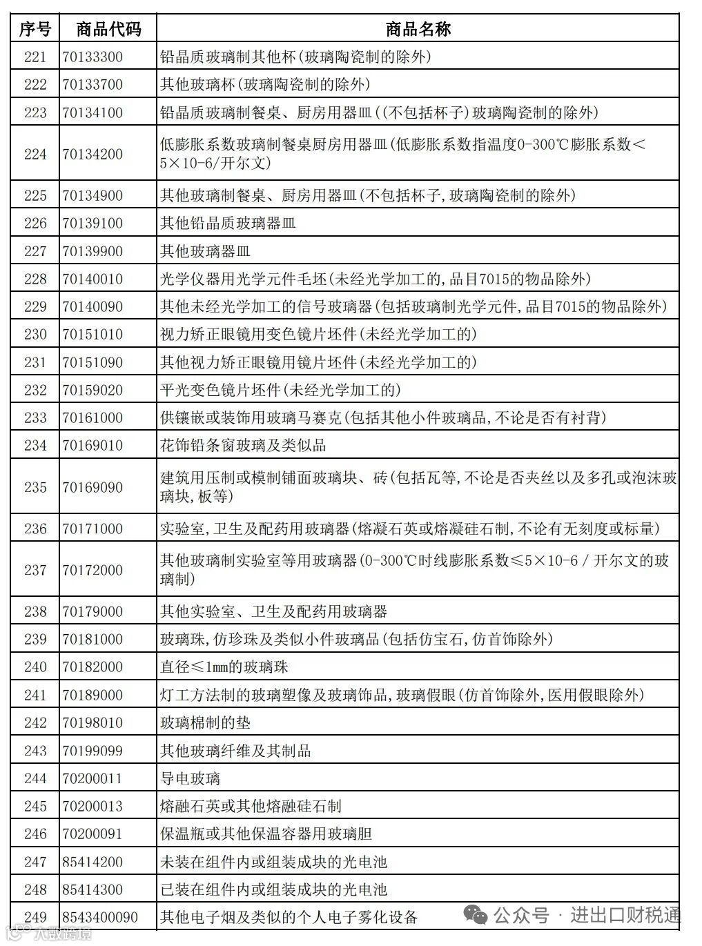
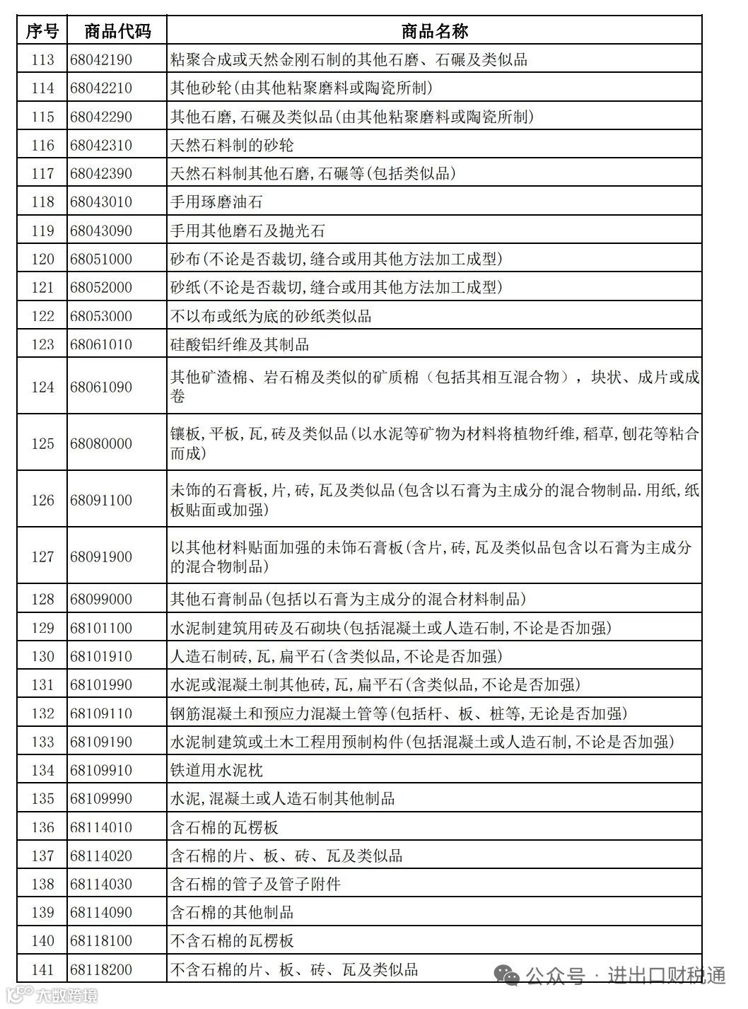
一、自2026年4月1日起,取消光伏等249种产品增值税出口退税;
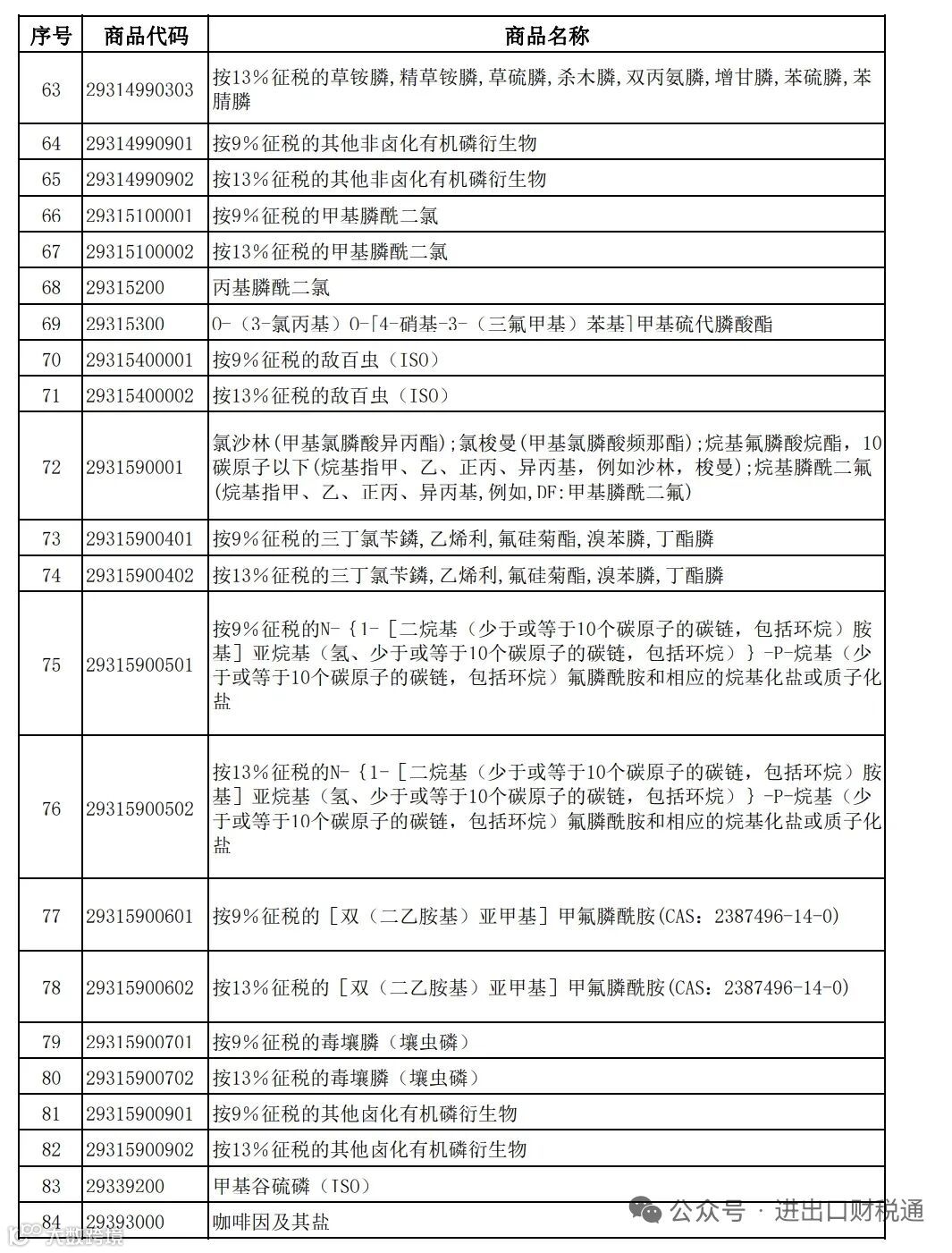
二、电池类产品实行分段调整:2026年4月1日至12月31日,出口退税率由9%下调至6%;2027年1月1日起全面取消出口退税,共涉及22种产品;
三、对上述清单中属消费税征税范围的产品,出口消费税退(免)税政策保持不变;
四、适用退税率以出口货物报关单注明的出口日期为准。
企业应对建议
明确政策边界,杜绝操作误区
不得轻信“入保税区即视同出口可退税”等误读。政策明确规定:仅货物实际离境(以报关单出口日期为准)方可办理出口退税,“入区不离境”不适用退税政策。
统筹业务与财务安排
对退税率调整或取消的产品,须及时完成账务处理:已申报出口但未退税的,应结转征退税率之差;已取消退税的,按应税货物申报并依法缴纳增值税。
加强客户沟通与报价调整
利用政策过渡期(如电池类产品的9个月缓冲期),主动与境外客户协商价格机制,同步推进产品结构与市场策略优化。
附件清单
附件1:光伏等产品清单.pdf
附件2:电池产品清单.pdf
财政部 税务总局
2026年1月8日

