为宠物挑选沐浴露,正变得像为自己挑选护肤品一样讲究成分与体验。
将宠物视为家人的情感投射,叠加消费从“生存”向“生活”的升级,正托起一个百亿级的“它经济”。
2025年信号明显:曼秀雷敦牵头启动《宠物友好化妆品》团体标准制定;菲玛斯在广东佛山投建宠物洗护国际总部基地;中宠股份、乖宝宠物等上市公司上半年营收均实现双位数增长,凸显该赛道高复购、抗周期特性。
赛道升温,格局初显。国际美妆巨头、本土生物科技公司及专业品牌,正基于各自优势展开关于“毛孩子”健康与美丽的商业卡位。
宠物美妆兴起的双重动因
宠物美妆并非凭空出现,而是两大消费浪潮交汇的结果:
- 用户迁移:成熟美妆消费者正将“成分党”逻辑迁移到宠物护理——关注氨基酸表活、天然植萃香氛,追求“洗得安全”而非仅“洗干净”;
- 消费升维:宠物已从功能性伙伴转变为情感型家庭成员。欧睿国际数据显示,2024年中国宠物护理市场规模达132亿美元,清洁与美容品类占主导。Z世代养宠主力推动市场向拟人化、功能化、高端化演进,“健康”与“精致”消费成为新常态。
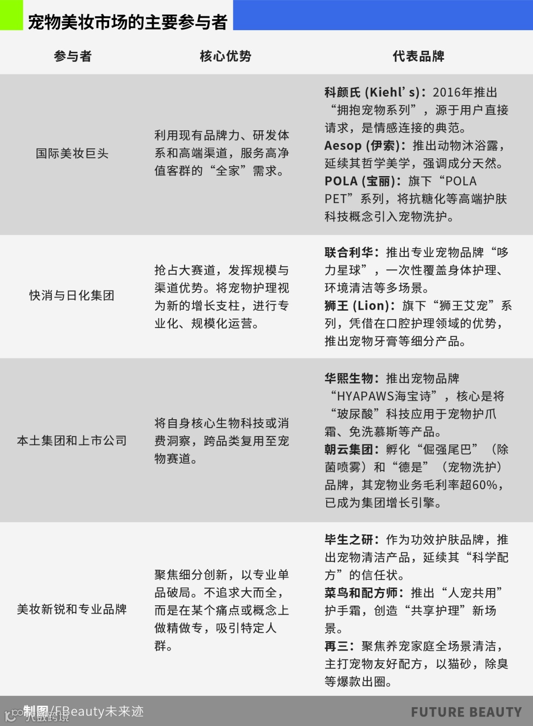
四大玩家类型与战略布局
国际大牌副线:情感延伸与圈层巩固
科颜氏“拥抱宠物系列”、Aesop宠物清洁露等,是高端用户服务的自然延伸。其策略重在复用品牌故事与配方哲学,主打精品渠道、高定价,核心目标是强化“全家”情感连接与圈层认同,而非规模化扩张。
科颜氏“拥抱宠物系列”(左)| Aesop宠物清洁露(右)
日化集团新品牌:规模化运营与痛点攻坚
联合利华“哆力星球”、狮王“狮王艾宠”代表另一路径:依托集团供应链、渠道与大众营销能力,以专业化、独立品牌方式运作。产品线全,聚焦除臭、消毒等具体痛点,通过商超、电商等主流渠道快速铺开,抢占用户心智。
哆力星球猫砂(左)| 狮王艾宠(右)
国货头部跨界:技术平移与场景创新
华熙生物推出宠物品牌“HYAPAWS海宝诗”,将玻尿酸技术跨品类应用于护爪霜与免洗慕斯;朝云集团孵化“倔强尾巴”(除菌喷雾)与“得是”(猫砂),体现技术复用与渠道拓展并重的战略逻辑。
海宝诗玻尿酸香波(左)| 倔强尾巴除菌喷雾(右)
新锐与专研品牌:深度洞察与情感锚点
以“再三”为代表的新锐品牌,跳出单一宠物美容范畴,聚焦“养宠家庭全场景清洁”——涵盖宠物本体、环境气味、残留物乃至人宠互动后的主人清洁,打通宠物行业与家庭日化边界。
“再三”创始人李顺指出:“关键不在于技术参数的微小提升,而在于洞察人、宠、室内环境三者交互中未被满足的真实需求。”
此外,伊珊娜、爱犬岛等外资专研品牌以“沙龙级”定位服务高端小众客群;HARMAY話梅等美妆集合店则将宠物洗护纳入线下美学场景。
产品进化路径:从清洁到情感价值
基础层:安全导向的清洁与除臭
“香味掩盖”已无法满足需求,安全无害成为前提。“生物酶分解”成为新共识,如富贝乐抑菌除臭喷雾强调“根源祛味”与“舔舐无忧”。
富贝乐除臭喷雾
功效层:技术驱动的健康护理
华熙生物“海宝诗”、小壳洁齿水(获美国VOHC认证)等品牌,正推动宠物洗护向“洁-护-养”专业化流程演进。营销重心转向建立专业信任——依靠生物活性成分背书或权威机构认证,回应“宠物美容是否是智商税”的普遍疑虑。
小壳小白牙洁齿水
情感层:香氛与社交价值升维
杜嘉班纳小狗香水、香佩特PAWSCENT人宠共用香氛,标志着产品价值已超越除臭功能本身。情绪价值成为核心驱动力——品牌需构建独特叙事与情感联结。
“Paw Maine”宠物仿皮毛雪地靴护爪霜以“给爪子穿鞋”概念,将护理转化为温馨话题,具备强传播性与社交货币属性。
杜嘉班纳小狗香水(左)| 香佩特宠物香氛(右)
品牌价值跃迁:从产品提供者到生活方式共建者
宠物美妆热潮的本质,是养宠人从关注“广告”转向细究“成分配方”的理性升级——行业已进入“安心比好看更重要”的新阶段。
未来创新将更趋精细化:“分场景”“分部位”护理成为方向,如眼部清洁棉片、足部护理膏等细分品类有望出现。真正的壁垒,在于发现并解决“人-宠-环境”交互中那些“看不见但真实存在”的日常痛点。
品牌行动亦同步深化:再三联合商场、酒店发起上百场宠物友好空间改造;pidan“pidancare”公益计划每售一件产品即捐0.15元用于流浪猫救助;未卡VETRESKA打造奇幻风格线下体验空间,将养宠升华为可分享的生活方式。
这些实践远不止于塑造“有爱心”形象,更是精准回应年轻宠物主的价值观共鸣——对动物福祉的关注、对“领养代替购买”的倡导、对人宠友好社群的共建渴望。
行业健康发展仍面临挑战:一是消费者教育成本高,口腔健康、情绪疗愈等细分需求亟待普及;二是供应链与研发专业度不足——宠物皮肤pH值、代谢系统与人类差异显著,需跨学科深厚积累。
它经济的本质,源于将宠物视为情感依托的“家人”。品牌所交付的,不仅是“让宠物更美”的化妆品,更是关乎其健康与安全的护理品。未来属于那些最懂人宠细腻情感,并以极致负责态度,将其转化为安全、有效、有温度产品与服务的品牌。
未卡VETRESKA线下体验店

