
一份精准的行业报告,是研判趋势、把握方向的重要依据。本期聚焦由中国信息通信研究院发布的《2025年数字消费蓝皮书》,提炼核心观点,解析数字消费对经济增长、结构转型与民生改善的关键作用。
关于报告
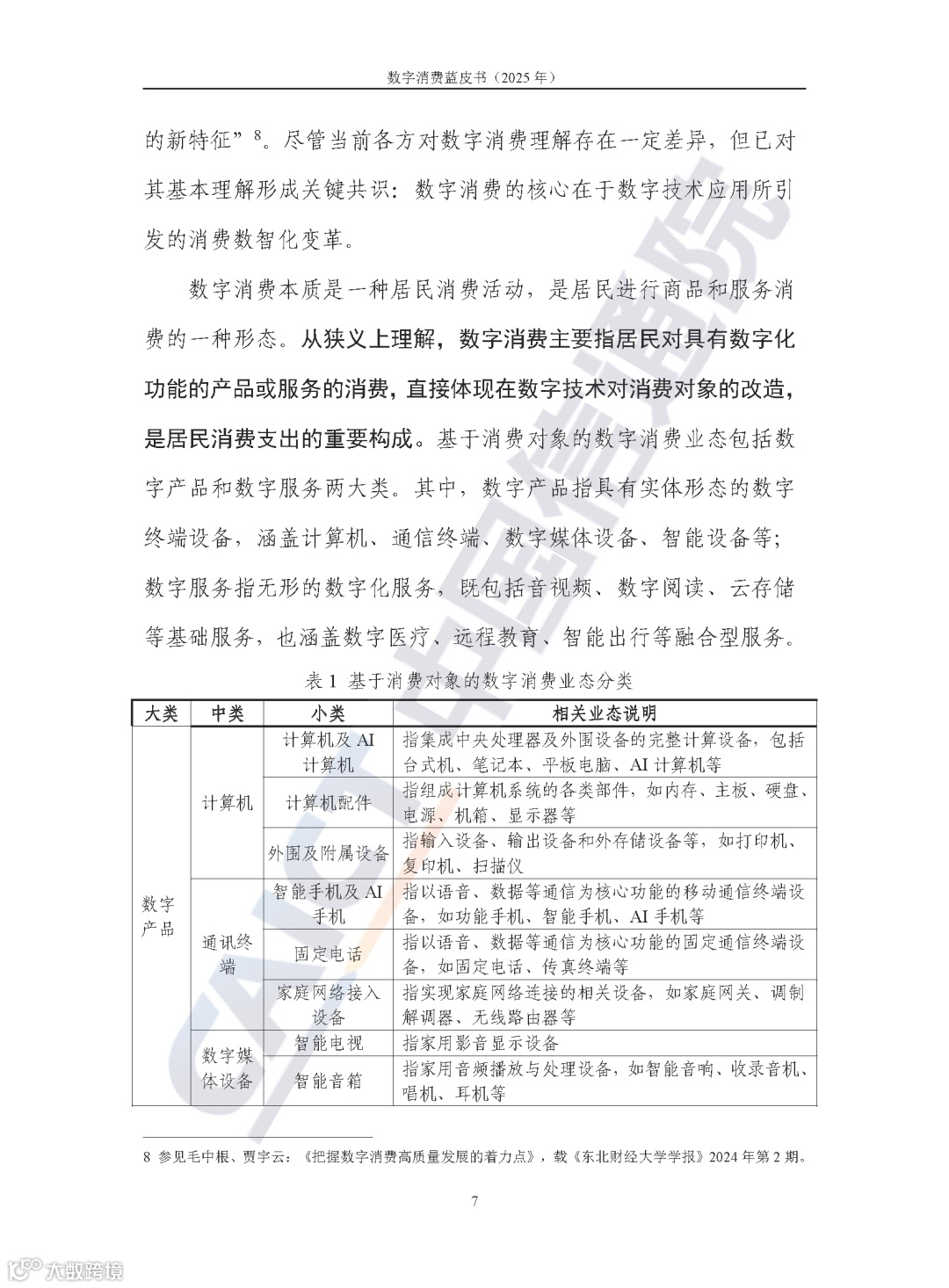
在数字经济加速发展的背景下,数字消费已成为扩大内需、释放增长潜力的核心引擎。本报告系统梳理了我国数字消费的发展现状、演进趋势与现实挑战,全面阐释其在促进经济高质量发展、推动供给体系优化、提升社会民生福祉等方面的支撑作用,是政策制定、产业实践与学术研究的重要参考。
报告要点
一、数字消费成为稳增长的关键力量
2024年,实物商品网上零售额占社会消费品零售总额比重达26.8%,较2015年提升逾16个百分点。数字消费已从一线城市深度渗透至县域乡村,依托5G、移动支付等基础设施完善,构建起泛在融合、稳定繁荣的全域消费生态。
直播电商成为突出亮点:2024年商品交易总额超4.5万亿元,贡献电子商务增量的80%,反映出消费者对即时性、互动性体验的强劲需求,以及技术驱动下的模式创新活力。
二、数字消费高效助推经济结构转型
服务消费持续领跑:2024年服务零售额同比增长6.2%,增速高于商品零售3个百分点,对整体消费增长贡献率达63%。生成式人工智能大模型注册用户超6亿,短视频用户规模超10亿,显著拓展服务消费边界。
供需协同加速升级:C2M(用户直连制造)、即时零售等新模式快速发展,依托消费数据反哺生产端,提升供给响应速度与匹配精度,体现数字消费在“需求牵引供给、供给创造需求”中的双向驱动价值。
三、数字消费广泛助力社会民生改善
就业韧性增强:2024年人社部发布的新职业与新工种中,超半数聚焦数字领域,网络主播、互联网营销师等新职业形态不断涌现,为劳动力市场注入灵活性与适配性。
普惠性持续提升:“空间普惠”打破地域限制,“资源普惠”缓解分布不均。全国互联网医院数量由2021年1600余家增至2024年3340家,全年提供互联网诊疗服务超1亿人次,优质教育、医疗资源通过数字平台加速下沉。
四、数字消费环境持续优化提升
政策支持加力:国务院常务会议明确支持新型消费加快发展,推动“人工智能+消费”、健康消费等融合创新,政策体系日趋系统化、协同化。
基础设施夯实:截至2025年6月底,全国5G基站达455万个,千兆宽带用户2.26亿户,算力布局持续优化,为数字消费体验升级提供坚实底座。
报告获取
完整版《2025年数字消费蓝皮书》可通过指定渠道获取。

资料厅(www.ziliaoting.com)是专业行业资料分享平台,长期收录权威机构研究报告、券商研报及政策解读等文档,支持关键词高级检索,面向公众免费开放阅读与下载。

报告部分预览


