
一份精准的行业报告,是把握技术演进与产业方向的关键参照。本期聚焦《2025年人工智能开源生态研究报告》,提炼核心观点,呈现全球及中国AI开源生态的发展现状与趋势。
关于报告
在人工智能技术加速迭代的背景下,开源已成为驱动AI创新与协作的核心范式。《2025年人工智能开源生态研究报告》系统梳理了开源AI在技术演进、商业落地、政策治理与安全合规等维度的结构性变化,全面阐释其作为数字经济高质量发展与新质生产力培育关键引擎的作用,为我国AI开源生态建设提供前瞻性参考。
报告要点
一、开源范式创新:重塑AI产业生态
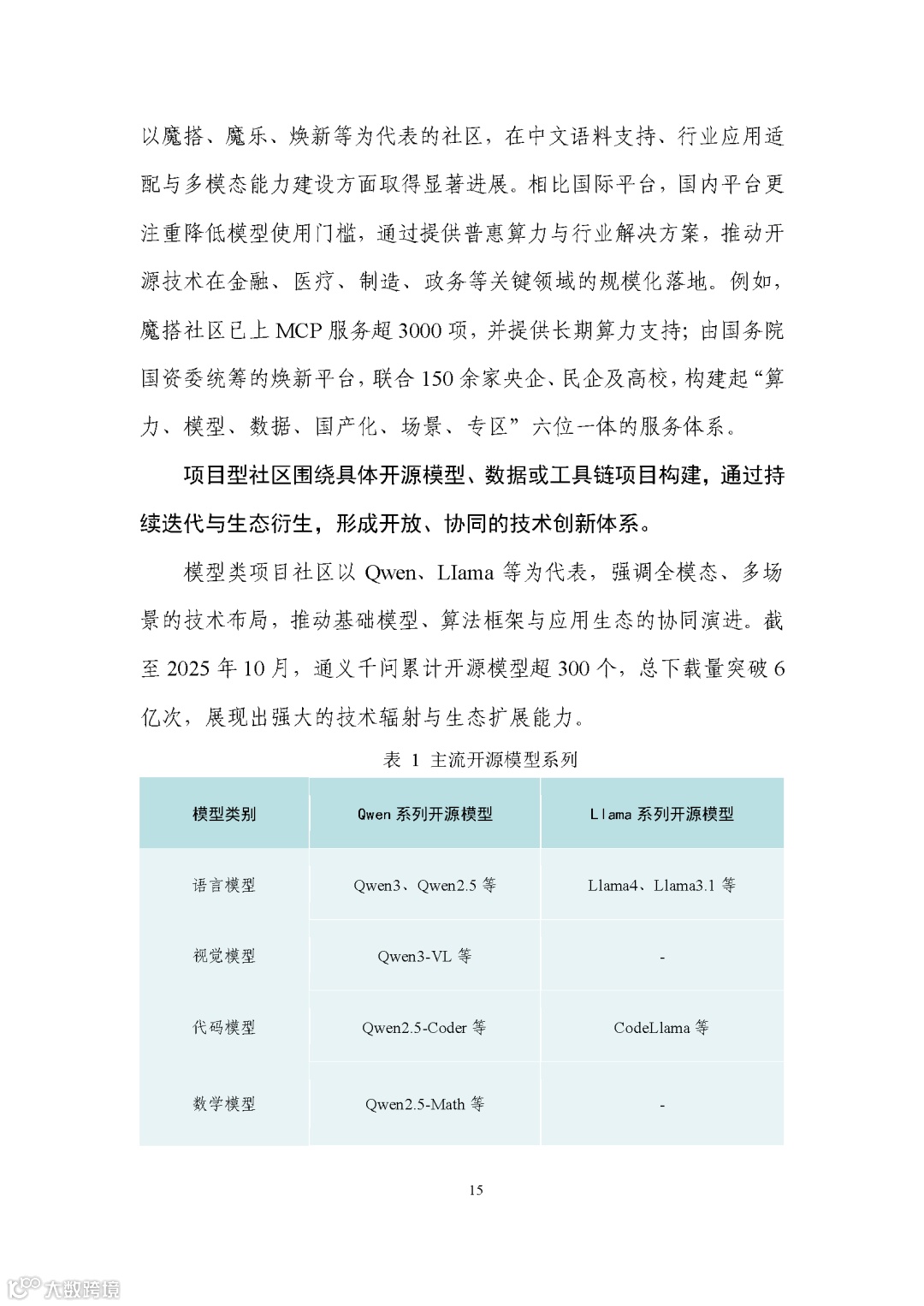
截至2025年10月,Hugging Face平台托管AI模型达215万个,同比增长115%,持续巩固全球AI模型共享枢纽地位;中国魔搭(ModelScope)社区托管模型突破11万个,同比增长644%,成为全球增速最快的AI开源平台之一。
开源已从传统软件扩展至模型、数据与工具链全链条,形成“数据—模型—软件”一体化开放生态。该范式显著缩短技术产业化周期,并打破闭源垄断——例如Meta Llama系列大模型的开放,推动全球大模型市场走向多元化竞争格局。
二、政策引擎驱动:布局与治理并行
美国依托《人工智能行动计划》强化开源主导权,2025年全球基础模型公司融资总额达719亿美元,其中Reflection AI获20亿美元B轮融资;欧盟以《人工智能法案》构建“监管先行、合规优先”的治理体系。
中国已形成系统化开源政策体系,《国务院关于深入实施“人工智能+”行动的意见》明确提出支持开源生态繁荣发展,推动AI开源技术规模化应用与协同创新。
三、商业引擎加速:生态活力持续释放
2024年,全球开源AI领域完成风险投资211笔,总融资额264亿美元,创历史新高。其中AI基础设施与AI模型板块吸金占比达46.2%,为资本最密集领域。
商业化路径正由单一产品销售转向“服务+生态”双轮驱动。Hugging Face通过标准化API、定制模型方案等四大服务体系,完成从开源工具平台向企业级AI服务商的战略升级。
四、治理引擎启动:构建安全与合规锚点
据《Top开源大模型安全测评报告(2024)》显示,87%的开源大模型难以抵御混合攻击,在公共安全、伦理规范及不良信息过滤等方面存在显著风险。
企业需建立专业化开源治理机制,覆盖模型选型、使用、贡献与审计全流程;同步完善分层风险管理、社区协同治理及知识产权管理,提升开源AI应用的安全性、可靠性与合规性。
报告获取
完整版报告可通过官方渠道获取。

资料厅(www.ziliaoting.com)是专业资料分享平台,持续收录最新、最全的行业研究报告、券商研报及技术文档,支持关键词高级检索,免费开放阅读与下载。

报告部分预览


