搜索
首页
大数快讯
大数活动
服务超市
文章专题
出海平台
流量密码
出海蓝图
产业赛道
物流仓储
跨境支付
选品策略
实操手册
报告
跨企查
百科
导航
知识体系
工具箱
更多
找货源
跨境招聘
DeepSeek
首页
>
【跨境电商报告推荐】2025年AI玩具市场机会洞察报告
>
0
0
【跨境电商报告推荐】2025年AI玩具市场机会洞察报告
出海网
2026-01-09
5
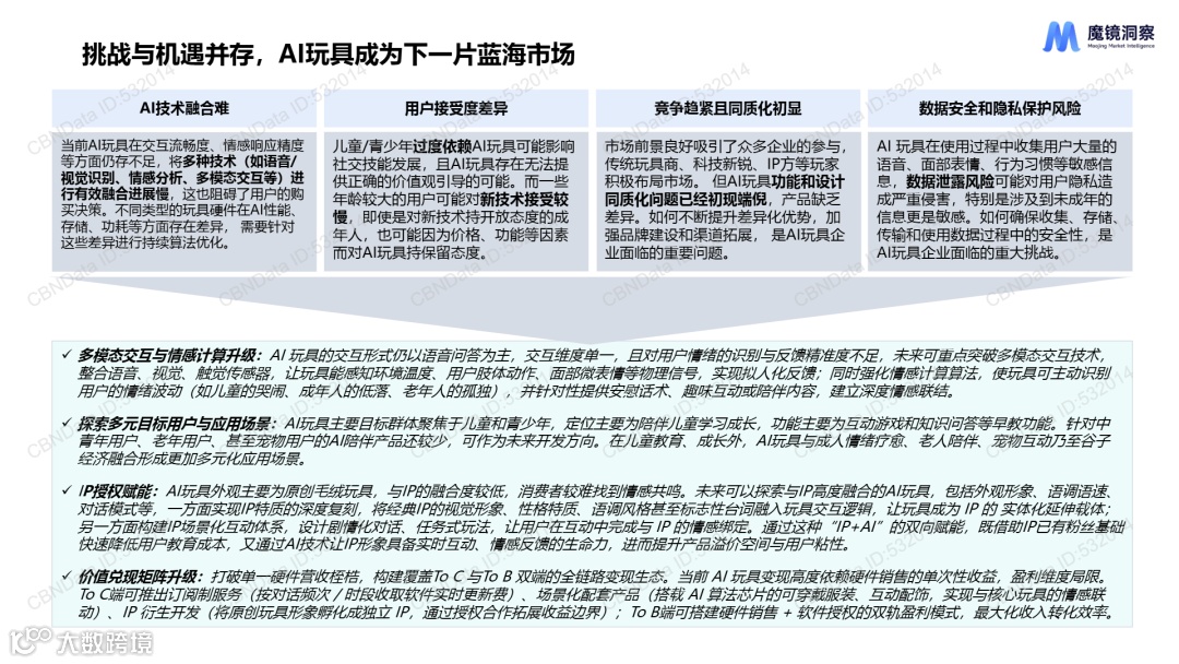
导读:在全球玩具市场持续扩张的背景下,AI玩具正成为行业增长的核心引擎。本报告深入剖析了AI驱动下玩具行业的新机遇与挑战。报告显示,全球玩具销售额从2020年的6773.5亿元稳步增长至2024年的7971
2025年AI玩具市场机会洞察
报告
精选每一份报告,把握每一个趋势
跨境报告
2025TikTok Shop东南亚跨境出海经营白皮书
|
2025中国出口跨境电商发展趋势白皮书
|
2025年全球电商平台概览报告
|
2025东南亚电子商务市场洞察
|
2025TikTok Shop新市场洞察报告
|
2025风水玄学产品出海研究报告
选品
趋势
亚马逊第一、TikTok持续上榜,今年的万圣节爆款竟是它!
|
一个手机壳年销近20亿,TikTok亿级大卖是这么做的!
|
单月销量80万套,这一产品成跨境卖家新宠
|
直播开窑火爆TikTok,200万美元GMV有90%来自美国
|
9个月赚了1个亿,它成TikTok爆单神话!
|
TikTok爆火,众筹千万!中国灭蚊神器全球爆红
【声明】内容源于网络
0
0
出海网
出海网作为全球领先的企业跨境出海综合服务平台,专注企业跨境出海一站式服务。
内容
1221
粉丝
12
关注
在线咨询
出海网
出海网跨境电商(广州)有限公司
出海网作为全球领先的企业跨境出海综合服务平台,专注企业跨境出海一站式服务。
总阅读
55.4k
粉丝
12
内容
1.2k
在线咨询
关注