消费级无人机行业概述
消费级无人机是面向普通消费者、非专业用途的小型无人驾驶航空器,具有操作简便、价格亲民、功能集成化等特点,重量通常在250克至25千克之间,主要用于航拍、娱乐、短途测绘和户外记录等场景,无需专业资质即可快速上手。凭借轻量化设计、智能飞行系统和高清影像能力,已成为大众休闲与轻量应用的热门设备。
产业链结构与发展基础
消费级无人机产业链涵盖上游原材料与零部件供应、中游整机制造以及下游应用服务三大环节。上游提供核心支撑,中游实现技术转化,下游推动价值落地,各环节协同促进产业持续发展。
市场规模与增长动力
受短视频创作、户外旅行等需求驱动,18-35岁年轻群体成为主要消费力量,带动航拍类产品稳步增长。2024年中国消费级无人机行业市场规模达214.6亿元,保持稳健增长态势,反映出市场成熟度与需求韧性。
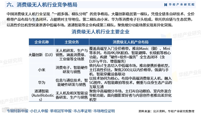
市场竞争格局
中国消费级无人机市场呈现“一超多强、梯队分明”的格局。大疆创新稳居第一梯队,依托全链条自研技术、全价格带产品布局和生态闭环占据主导地位。第二梯队由小米、华为等消费电子品牌组成,凭借供应链优势和高性价比机型切入中低端市场。第三梯队以道通智能为代表,聚焦细分场景实现差异化突破。整体市场集中度高,龙头企业主导技术迭代与标准制定,中小企业则通过价格策略和垂直领域创新争夺市场份额,竞争正从硬件比拼转向“技术+生态+体验”的综合较量。
研究方法与报告价值
华经产业研究院研究团队采用桌面研究与定量、定性分析相结合的方式,全面剖析消费级无人机行业的市场容量、产业链结构、经营特性、盈利模式及商业逻辑。综合运用SCP模型、SWOT、PEST、回归分析、SPACE矩阵等工具,深入评估行业环境、政策导向、竞争格局、技术演进、风险壁垒及发展机遇与挑战。
基于行业发展轨迹与实践经验,编制《2026-2032年中国消费级无人机行业市场调查研究及投资机会评估报告》,为企业、科研机构、投资单位提供战略规划、投资决策和产业研究的重要参考依据。
报告内容概览
该报告系统梳理了消费级无人机行业的发展脉络,涵盖以下核心章节:
第1章 行业综述及数据来源说明
界定消费级无人机的概念与分类,明确研究范围,解析监管体系与标准建设进展,并说明数据来源与研究方法。
第2章 全球行业发展现状与趋势
分析全球标准体系、发展历程、供给与市场规模、投融资动态、竞争格局及区域发展特征,重点解读美国与欧洲市场状况,并预测未来发展趋势。
第3章 中国行业发展现状与痛点
梳理技术进展、科研创新、进出口贸易、市场主体构成、供需关系及市场规模,识别当前产业发展中的关键瓶颈。
第4章 市场竞争与投融资状况
剖析竞争布局、企业集群分布、市场集中度,运用波特五力模型评估竞争状态,并分析行业投融资与并购重组动态。
第5章 产业链全景与上游配套
绘制产业链图谱,分析价值链与成本结构,重点研究机身材料(如碳纤维)、锂电池、芯片、飞控、导航、动力与通信系统等上游环节的发展现状与影响。
第6章 细分产品与服务市场分析
聚焦航拍相机、倾斜摄影建模、装调检修、飞行培训等细分领域,评估其市场现状、应用场景与发展潜力。
第7章 细分应用与需求市场分析
探讨影视拍摄、航拍摄影、无人机竞技与编队表演、无人机旅行等下游应用场景的需求现状与增长空间,分析渠道布局与市场定位。
第8章 企业业务布局案例解析
选取大疆创新、昊翔科技、亿航智能、臻迪科技、一电航空等代表性企业,分析其发展概况与经营优劣势。
第9章 发展环境与SWOT分析
从经济、社会、政策维度洞察外部环境影响,结合SWOT模型综合评估行业发展优势、劣势、机遇与威胁。
第10章 市场前景与趋势预判
评估行业发展潜力,预测未来几年市场规模走势,研判技术、产品与商业模式的发展方向。
第11章 投资战略与建议
分析进入与退出壁垒,提示投资风险,挖掘投资机会,评估投资价值,提出可持续发展策略与决策建议。












