2024年中国陶瓷色釉料原辅材料行业运行概况
受国内房地产市场下行及出口疲软等因素影响,2024年我国陶瓷色釉料及原辅材料行业整体产值同比下降5.6%,总产值为160.39亿元。其中,陶瓷墨水、色釉料、硅酸锆添加剂等为主要构成部分。
进出口情况分析
2024年,中国陶瓷色釉料原辅材料出口量达51.59万吨,同比增长16.28%;但出口额仅为2.84亿美元,同比下降18.25%。出口均价跌至0.55美元/千克,同比下滑29.69%。同期进口量为2.39万吨,进口金额1.04亿美元,进口均价4.35美元/千克,同比下降22.7%。
产业区域分布格局
广东地区企业数量最多,集中于色料、抛釉、陶瓷墨水及硅酸锆减水剂等领域;山东位居第二,以釉料熔块生产企业为主;江西则是陶瓷包裹色料的主要生产基地。
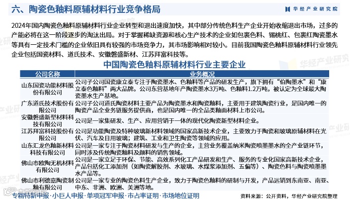
行业竞争与企业动态
2024年,行业转型与退出加速,部分传统色料企业逐步退出市场,过剩产能持续出清。具备技术门槛的企业,如从事包裹色料、锡桃红、陶瓷墨水等产品生产的厂商,在市场竞争中保持较强优势。行业领先企业包括国瓷材料、道氏技术、安徽磐盛新材、江苏拜富科技等。
研究方法与数据来源说明
本分析采用桌面研究与定量、定性调查相结合的方式,综合运用SCP模型、SWOT、PEST、回归分析、SPACE矩阵等工具,全面评估陶瓷色釉料原辅材料行业的市场环境、政策导向、竞争格局、技术进展及风险机遇。数据来源涵盖一手调研与权威二手资料,经严格清洗、筛选与测算,确保研究成果的客观性与专业性。












