本文为“中国企业出海投资系列法律指南”专题文章,旨在介绍印尼劳动用工相关法律法规及投资趋势,供有意赴印尼投资的企业参考。 **作者丨侯彰慧 马子朔 许聿宁 张雅萱**
印尼作为中资企业出海热门目的地,其劳动法律体系在提供用工管理指引的同时,也设定了严格的合规要求。近年来,印尼劳动法持续更新,强化员工权益保护,并加强对外包、外劳派遣及外籍员工使用的监管。本文系统梳理印尼劳动法核心法规、监管框架及外籍员工管理限制,助力投资者合规决策。
一、核心法律与管理框架
印尼劳动法以成文法为主,涵盖劳动合同、工作
时间、
福利保障、争议解决等全方位内容,法规更新频繁,企业需持续关注动态。现行主要法律法规包括《劳动法》《创造就业综合法案》《外籍员工使用规定》等。

主要监管机构包括: - **人力部(Kemnaker)**:制定国家劳动政策,监管劳动关系、外籍员工管理及社会保障; - **移民总局**:负责外籍员工的入境与居留许可; - **地方劳工办公室(Disnaker)**:执行中央政策,调解劳资纠纷,监督企业合规。
二、合同与用工制度
(一)固定期限合同与无固定期限合同
印尼劳动合同分为两类: - **固定期限合同**:适用于临时性、季节性或非永久性岗位,总期限(含续约)不得超过5年,否则自动转为无固定期限合同。合同须以印尼语书面签订,不得约定试用期。 - **无固定期限合同**:可口头或书面订立,允许设定最长3个月的试用期。 书面劳动合同必须包含公司信息、员工信息、职位、工作地点、薪酬等基本条款。
(二)特殊用工形式
外包和劳务派遣受严格监管。外包公司必须为法人实体,并持有政府颁发的营业执照。企业应审慎核查外包方资质,否则可能被认定与外包员工建立直接劳动关系。
三、外籍员工使用制度
印尼坚持“本地优先”原则,企业须优先雇佣本国劳动力,仅在特定岗位无法由印尼籍员工胜任时,方可申请聘用外籍员工。
(一)外籍员工使用计划(RPTKA)
用人单位聘用外籍员工前,须向人力部提交外籍员工使用计划(RPTKA),内容包括职位、聘用理由、任期及本地搭档安排等。审批将综合评估材料完整性、岗位必要性及技术转移可行性。 RPTKA按有效期和补偿金缴纳情况分为四类:临时工作、长期工作(超6个月)、经济特区项目及免征补偿金类别。

以下情形可豁免RPTKA: 1. 持有公司股份的董事、监事或股东; 2. 外交及领事机构人员; 3. 因职业培训、科技初创、商务访问或研究需要的外籍人员。 其中,科技初创和职业培训类豁免期限最长为3个月;若需延期,须在到期前2周提交RPTKA申请。
(二)用人单位义务与岗位限制
用人单位须履行技术转移、社保缴纳、合同期满送返及定期
报告等义务。外籍员工不得担任人力资源或人事管理职务,原则上不得兼任双重职位。
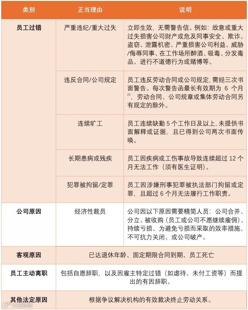
四、劳动关系终止与补偿金制度
(一)解雇理由
印尼法律仅认可四类合法解雇情形,超出范围即构成非法解雇。
(二)终止程序
劳动关系终止须遵循法定流程,强调“协商前置”原则,主要包括:
1、提前通知 用人单位应至少提前14个工作日向员工及工会发出书面解雇意向通知;试用期内则需提前7个工作日。员工无异议后,须向人力部申报。 无需提前通知的情形包括:员工辞职、固定期限合同到期、达到退休年龄或死亡。
2、强制协商 如存在争议,双方须在30个工作日内进行协商,并形成签字确认的会议记录。
3、外部解决途径 协商失败后,可提交地方劳工办公室的劳资纠纷解决机构(PPHI),选择调解或和解。劳动关系终止纠纷不可仲裁。
4、诉讼途径 调解或和解未果,任一方可向工业关系法院提起诉讼。
(三)补偿金
1、固定期限合同 合同终止后,员工可获得按比例计算的补偿金:(工作月数/12) × 1个月工资。该补偿不适用于外籍员工。
2、无固定期限合同 用人单位需支付三项补偿: - 遣散费 - 工龄奖励金 - 权益补偿金(含未休年假、家属返乡旅费等)

赔偿标准根据解雇原因有所不同,具体如下:

员工自愿辞职或因严重过失被解雇时,无需支付遣散费和工龄奖励金,但仍须支付权益补偿金。
五、结语
印尼凭借丰富的人力资源和市场潜力,持续吸引中国企业投资。然而,其劳动法律体系日趋完善且动态调整,对企业合规提出更高要求。建议中企在进入印尼市场前后,高度重视劳动用工合规,深入了解当地法律与社会文化,建立规范管理制度,并咨询专业机构意见,有效防控风险,确保投资稳健推进。