瑞茂通债务风险与混改隐患深度解析
近日,瑞茂通供应链管理股份有限公司(证券代码:600180)因债务逾期、股权冻结、独立董事离任及对外担保进展等连续公告,引发市场广泛关注。公司成立于2000年,2012年8月登陆上交所,系A股首家上市的民营煤炭供应链服务企业,业务覆盖煤炭、石油化工、农产品等大宗商品,以煤炭采购、仓储、运输、销售为核心,并延伸至供应链金融、智慧物流等领域,“易煤网”为其主导建设的煤炭产业互联网平台。
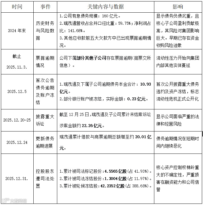
截至2026年1月9日,瑞茂通已披露多项风险信号:10.93亿元债务逾期;控股股东所持股份被轮候冻结;股价跌停;遭上交所重点问询;与蓉欧瑞易的合同纠纷导致联营企业股权被冻结。多重压力集中爆发,暴露其长期依赖高杠杆、关联交易与表外操作扩张的深层隐患。
纠纷与问询:两大核心风险信号
市场对瑞茂通的关注主要源于两起事件:一是与成都蓉欧瑞易实业有限公司的合同纠纷;二是上交所对其经营质量与合规性的专项问询。
▶ 与蓉欧瑞易的纠纷:信用博弈背后的系统性风险
2020年9月,瑞茂通联合成都产业投资集团、成都国际贸易集团共同设立蓉欧瑞易。2023年底,因战略调整,各方协商将蓉欧瑞易闲置资金按股权比例出借。2025年3月,蓉欧瑞易起诉瑞茂通,要求返还借款2.7亿元,并申请财产保全——瑞茂通持有的陕西陕煤供应链管理有限公司(9000万元)、河南物产集团有限公司(1.8亿元)股权随即被冻结。
该纠纷本质是“控股不并表”模式下的风险传导典型案例。瑞茂通通过调整坏账计提比例等方式,将合资公司利润转移至表外。例如,河南中平能源供应链2024年净利润4652.07万元,瑞茂通以“坏账计提差异”为由调减投资收益至-2857.17万元;类似操作致蓉欧瑞易2024年投资收益被调减470.01万元,形成账面亏损。
2025年4月双方达成和解,瑞茂通偿还部分款项,股权冻结解除。但和解协议具体条款未公开,监管与国资方仍面临信息不透明风险。
▶ 上交所问询:聚焦营收质量与现金流健康度
上交所问询函直指三大核心问题:
- 营收增长与净利润、经营活动现金流的匹配性——尤其关注“现金流持续净流出”的合理性及是否显著偏离行业水平;
- 应收账款真实性与回收能力——质疑119.09亿元应收账款中,前十大欠款方均为注册资本3000万元以下的民营贸易公司,且账龄虽多在6个月内,但回款高度依赖终端客户信用,存在集中违约风险;
- 供应链金融业务合规性——要求说明是否存在隐性关联、利益安排及真实贸易背景。
瑞茂通回应称,现金流波动源于煤炭采购周期与下游付款节奏;主要客户为电力集团、国有及国有控股企业等优质主体;供应链金融业务均基于真实贸易。但监管问询本身已释放明确信号:资本市场正对“高周转、高负债”供应链模式保持高度警惕。
瑞茂通与均和集团:同赛道、不同量级,风险逻辑趋同
规模与定位:细分龙头 vs 多元巨头
均和集团暴雷前年营收超2500亿元,业务横跨有色金属、石化、矿产、金融、城市运营等多领域,实为多元化大型民企,但被查实存在大量无货权、无现金、无实物的“虚假循环贸易”。
瑞茂通则聚焦煤炭供应链,2024年营收约300–400亿元,专业性强、集中度高。但审计显示,其通过上百参控股公司构建闭环交易,2024年挪用合资公司资金超20亿元;应收账款达112.41亿元,占营收比重118.78%,远高于行业均值。
经营模式:均依赖“供应链+金融”,但杠杆路径不同
均和集团负债率高、融资依赖强,资金大量投向非主业重资产领域,回收周期长、不确定性高;
瑞茂通金融杠杆集中于煤炭产业链,应收账款余额119.09亿元,客户主体多为国企及长期合作贸易商,表面具备商业合理性,但关联交易复杂、底层数据不透明,风险隐蔽性强。
混改风险共性:国企须警惕“控股不控事”困局
瑞茂通与多家地方国企合作设立合资公司,模式与均和高度相似。当前混改普遍暴露四类共性风险:
其一,监管穿透性不足,信息不对称突出
民企常通过协议控制货物流、资金流、票据流、数据接口,导致国企虽持股过半,却难以获取原始业务数据,无法开展独立审计与实时风控。
其二,治理结构冲突,目标背离风险加剧
国企侧重合规、稳定与社会责任;民企追求效率与短期利润。若权责边界模糊,易引发决策低效或失控,偏离混改初衷。
其三,隐性风险传导,信用被滥用
民企可能以混改公司名义融资,资金实际用于自身业务。一旦违约,国企不仅面临连带担保责任与资产损失,更将承受声誉与监管双重压力。
其四,资源错配,“带量”依赖削弱协同价值
若国企仅以“带量”为目标引入民企,忽视长期战略适配与风控能力建设,混改公司易沦为低效空壳,最终造成国有资产流失。
理性合作路径:鼓励协同,审慎混改
国企与民企合作的价值在于优势互补:国企具备资本、资源、信用与规范基础;民企拥有市场敏感度与运营效率。但应明确区分“浅层协同”与“深度绑定”:
- 非混改式合作(如业务嵌入、合同采购、供应链服务)权责清晰、退出灵活,可通过协议约定数据共享、风险共担机制,有效规避治理难题;
- 混改合作涉及股权、治理、利益分配等深层问题,必须前置评估业务协同性、民企可靠性及监管穿透能力,否则极易陷入“风险漩涡”。
风险可控的增长,才是可持续的增长。国企在选择合作路径时,不应盲目追求“带量”,而应回归本质:是否真正提升产业链韧性?是否筑牢数据、资金、货权“三流”管控底线?唯有构建技术穿透、法律约束、监管协同的防御体系,才能确保国有资本在市场化运作中实现保值增值。

