关于调整光伏等产品出口退税政策的公告
财政部 税务总局公告2026年第2号
政策调整要点
现就调整光伏等产品出口退税政策有关事项公告如下:
一、取消光伏等产品出口退税
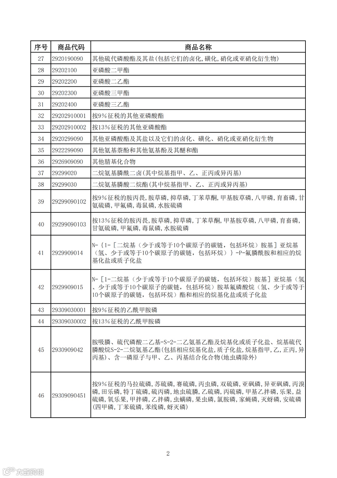
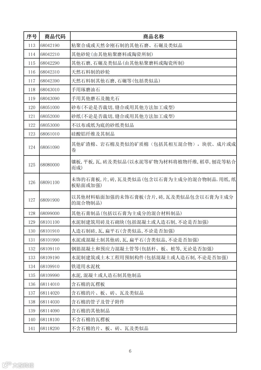
自2026年4月1日起,取消光伏等产品的增值税出口退税。具体产品清单见附件1。
二、电池产品出口退税率分阶段下调并取消
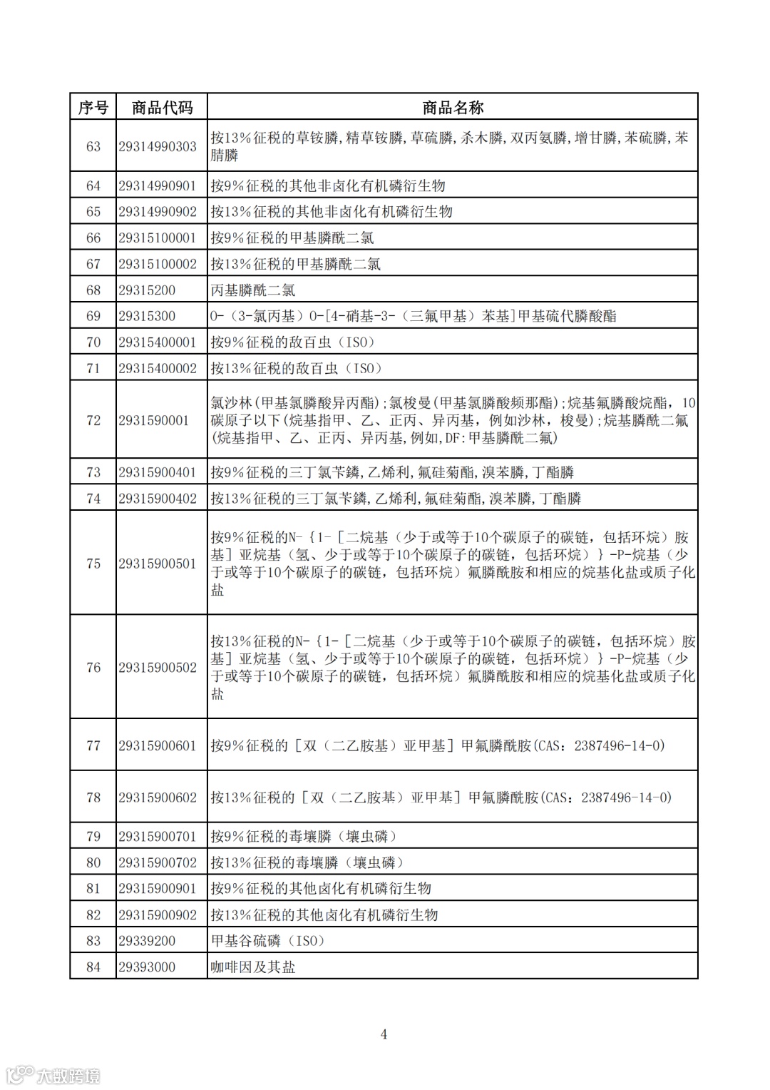
自2026年4月1日起至2026年12月31日,电池产品增值税出口退税率由9%下调至6%;自2027年1月1日起,取消电池产品增值税出口退税。具体产品清单见附件2。
三、消费税政策保持不变
对上述产品中已征收消费税的,出口消费税政策不作调整,继续适用消费税退(免)税政策。
四、执行时间节点
本公告所列产品适用的出口退税率,以出口货物报关单注明的出口日期为准。
特此公告。
财政部 税务总局
2026年1月8日

