搜索
首页
大数快讯
大数活动
服务超市
文章专题
出海平台
流量密码
出海蓝图
产业赛道
物流仓储
跨境支付
选品策略
实操手册
报告
跨企查
百科
导航
知识体系
工具箱
更多
找货源
跨境招聘
DeepSeek
首页
>
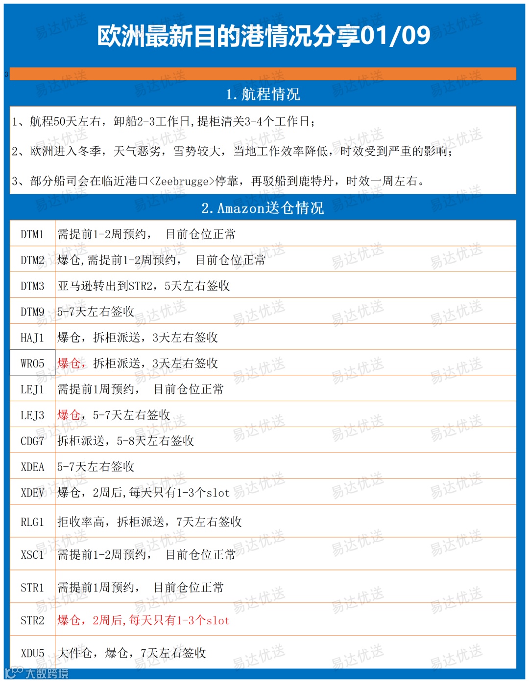
亚马逊以及港口周状况更新 Week2
>
0
0
亚马逊以及港口周状况更新 Week2
易达优送
2026-01-09
2
END
扫一扫 关注我们
诚信 高效 安全
负责 共赢 服务
【声明】内容源于网络
0
0
易达优送
各类跨境出海行业相关资讯
内容
217
粉丝
0
关注
在线咨询
易达优送
各类跨境出海行业相关资讯
总阅读
991
粉丝
0
内容
217
在线咨询
关注