近亿仲裁案撕开跨境行业“表面繁荣”遮羞布
跨境电商圈从不缺大瓜,但此次近亿元仲裁案直击行业痛点——上市企业有棵树(证券代码:300209)子公司卷入9640万元债务纠纷,暴露跨境贸易链条中最致命的现金流风险。
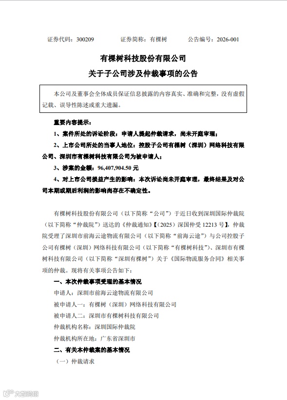
1月8日,有棵树发布公告称,收到深圳国际仲裁院《仲裁通知》。申请人前海云途物流将控股子公司有棵树(深圳)网络科技有限公司、深圳市有棵树科技有限公司诉至仲裁庭,核心诉求为追偿欠付物流服务费及延时费用合计9640.79万元。
图源:新浪新闻财经
关键时间节点与合同关系
- 2019年10月:有棵树(深圳)网络科技与前海云途签署《国际物流服务合同》;
- 2020年7月:补充协议落地,深圳市有棵树科技加入并承担连带担保责任;
- 合同履行期间:有棵树(深圳)网络科技持续拖欠物流费用;
- 2024年9月:双方签署《债务和解协议》,确认截至2024年7月30日,欠付物流服务费6430.97万元、延时费2191.47万元;
- 协商未果后:前海云途启动仲裁,索赔总额升至9640.79万元。
从公开的证券交易所网站可查得公告原文。
仲裁请求拆解:每一笔都直指行业软肋
图源:网络
- 物流服务费本金6430.97万元:跨境合作的“信任基石款”,长期拖欠反映企业运营与财务管控存在明显缺口;
- 延时费3159.82万元:按年利率12%计息,2024年7月前产生2191.47万元,2024年8月至2025年10月新增968.35万元,且仍在持续累积;
- 律师费50万元:维权成本直接纳入仲裁请求,进一步抬高违约代价;
- 连带担保责任:深圳市有棵树科技需为子公司债务兜底,母公司财务健康度承压。
三项合计:96,407,904.50元。
行业警示:这不是个案,而是信号
仓租、运力采购、海外清关等环节均需巨额垫资。前海云途作为头部物流企业,容忍近亿元欠款长达数年已属罕见;若换作中小物流商,极可能早已因资金链断裂而停摆。
公告同时披露:截至披露日,有棵树其他未达披露标准的诉讼、仲裁金额合计356.66万元,占最近一期经审计净资产的0.39%。小额纠纷叠加近亿仲裁,显著加剧市场对其现金流可持续性的担忧。
多方启示
对物流服务商
大客户≠安全牌。即便面对上市企业,也须建立严格的信用评估与动态回款监控机制。高额垫资看似换取规模合作,实则暗藏资金链断裂风险。
对跨境电商企业
现金流比营收更重要。拖欠核心服务商款项虽短期缓解资金压力,却需承担12%年化罚息,并严重损害商业信用——后续再对接优质物流资源难度倍增。
对整个行业
合作不是“欠款博弈”。跨境贸易链条环环相扣,任一环节的资金断裂都可能引发连锁反应。“按约付款”不是道德约束,而是产业链稳定运行的基本底线。
图源:网络
目前该案尚未开庭审理,最终结果尚存不确定性。但无论仲裁走向如何,这起9640万元纠纷已成行业典型样本:在竞争日趋白热化的跨境赛道,“规模”带来光环,却挡不住现金流崩塌;“合作”创造价值,却经不起长期债务消耗。
后续进展将持续关注。亦提醒广大从业者:合作前审慎尽调,合作中严守契约,现金流才是穿越行业周期的真正护城河。

