上市跨境电商有棵树陷近亿元仲裁案 被索9640万物流费及滞纳金

来源:公司公告、《仲裁通知》
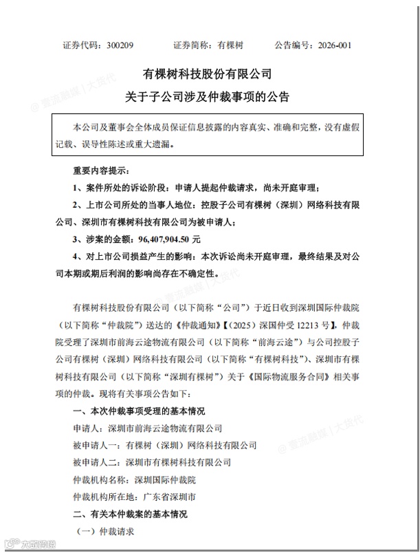
1月8日,据新浪财经快讯披露,知名上市跨境电商企业有棵树发布公告称,公司近期收到深圳国际仲裁院送达的《仲裁通知》,涉及与前海云途物流有限公司(下称“前海云途”)的国际物流服务合同纠纷,涉案总金额高达9640.79万元。
公告显示,此次仲裁的申请人为前海云途,被申请人则包括有棵树的控股子公司有棵树(深圳)网络科技有限公司(下称“有棵树科技”)及深圳市有棵树科技有限公司(下称“深圳有棵树”)。前海云途核心诉求为要求有棵树科技支付拖欠的物流服务费、延时费及律师费等相关款项,并主张深圳有棵树对上述付款责任承担连带保证责任。
截至公告发布之日,该仲裁案件尚未进入开庭审理阶段,有棵树方面表示,案件最终结果及对公司本期或后续利润的具体影响目前尚无法确定。此外,公告还提及,除本次重大仲裁事项外,公司其余未达披露标准的诉讼、仲裁案件涉及总金额约356.66万元,占公司最近一期经审计净资产的0.39%。
为进一步厘清事件脉络,笔者查阅了证券交易所公开的公告原文,梳理出核心信息:此次纠纷的根源在于有棵树科技长期拖欠前海云途物流服务费,经双方协商后仍未妥善解决,前海云途遂启动仲裁程序追讨欠款及相关损失。
仲裁案由显示,事件最早可追溯至2019年10月,有棵树科技因业务发展需求,与前海云途签订《国际物流服务合同》;2020年7月,双方及深圳有棵树共同签署补充协议,对原合同条款进行完善。但在合同履行过程中,有棵树科技出现物流服务费延迟支付的情况。
值得注意的是,双方曾于2024年9月6日签署《债务和解协议》,协议中明确确认,有棵树科技欠付前海云途物流服务费金额为6430.97万元,截至2024年7月30日,按年利率12%计算的延时费为2191.47万元,同时约定深圳有棵树对上述债务承担连带担保责任。
基于上述背景,前海云途提出五项具体仲裁请求,细节如下:其一,要求有棵树科技支付拖欠的物流服务费6430.97万元;其二,支付延时费3159.82万元(该费用以6430.97万元为基数,按年利率12%分段计算,其中2024年7月30日前为2191.47万元,2024年7月31日至2025年10月31日为968.35万元,后续将继续按此标准计算至款项全部清偿完毕之日);其三,支付律师费50万元;其四,裁定深圳有棵树对上述款项承担连带清偿责任;其五,要求两被申请人共同承担本案仲裁费、保全费、担保费等全部相关费用。仅物流服务费、延时费及律师费三项,合计金额已达9640.79万元。
需要特别提醒的是,本次仲裁案件尚未开庭审理,最终裁决结果需以仲裁院后续公示为准,相关方权益与责任的界定仍存在不确定性。
(图源网络 侵权删)
从行业视角来看,此次近亿元的物流费用纠纷在跨境物流领域堪称巨额案件。业内人士坦言,如此大规模的欠款若发生在中小物流企业身上,极有可能直接引发资金链断裂,严重影响企业正常经营。而前海云途作为行业头部企业,能够耐受长期欠款并通过法律途径理性维权,侧面反映出其强劲的资金实力与抗风险能力。

