大家好,2026年的第一篇文章,聊聊Dify触发器的实际落地场景。
在 v1.10.0版本,Dify支持触发器Trigger,Workflow拥有了主动感知外部世界的能力。
目前是三大触发模式,今天讲讲第二种,第三方生态触发。
- Schedule Trigger(定时任务)
- Plugin Trigger(第三方生态)
- Webhook Trigger(自定义集成)
我今天选择的是LangBot插件,它是一个开源的 LLM 原生即时通讯机器人开发平台,旨在提供开箱即用的 IM 机器人开发体验,具备 Agent、RAG、MCP 等 LLM 应用功能,适应全球即时通讯平台,提供丰富的 API 接口,支持定制开发。
本触发器插件用于处理 LangBot Webhook 的消息事件。它可以在收到 LangBot 实例的消息时触发 Dify 工作流。
想达到的目的是我在飞书上搭建一个机器人,然后我问机器人问题,调用Dify的工作流来处理。
每次给机器人发送消息时会触发LangBot插件,触发Dify工作流。
这个流程涉及到了Dify工作流搭建、搭建飞书机器人、部署LangBot开源项目,下面是具体的搭建过程。
1 工作流搭建
1.1 安装Langbot插件
在Dify市场中安装LangBot触发器插件。
安装完成后配置插件,只需要填写一个订阅名称,随意起个名字就行。
回调URL地址非常重要,后面会用到的。
1.2 搭建工作流
搭建一个LLM回答用户问题的工作流,当机器人收到消息时触发这个工作流。
1、创建空白应用,选择工作流,填写应用名称。
2、这里选择触发器->Langbot_trigger->Bot收到个人消息。
3、配置触发器节点,选择之前插件配置好的订阅。
4、配置LLM节点
5、配置输出节点
1.3 生成API密钥
在访问API中点击右上角API密钥,创建秘钥。
后面在LangBot机器人调用工作流的时候会使用到这个秘钥。
2 搭建飞书机器人
2.1 创建飞书机器人应用
1、前往飞书开放平台(https://open.feishu.cn/app),登录后,创建企业自建应用。
2、为应用添加机器人能力
3、在权限管理中添加图中所示权限:
- 创建与更新卡片,cardkit:card:write
- 获取与发送单聊、群组消息,im:message
- 接收群聊中@机器人消息事件,im:message.group_at_msg:readonly
- 读取用户发给机器人的单聊消息,im:message.p2p_msg:readonly
机器人创建好后,找到App ID和App Secret,后面会用到。
2.2 设置事件与回调
完成3.2节在langbot上配置好机器人后设置此步骤。
在事件与回调->事件配置中,选择订阅方式为长连接。
添加事件,选择接收消息。
添加事件中选择接收消息。
2.3 发布机器人
机器人设置好后需要进行发布才能正常使用。
3 对接LangBot
3.1 LangBot部署
部署LangBot,我选择Docker部署,比较简单。
克隆项目:
git clone https://github.com/langbot-app/LangBot
cd LangBot/docker
启动容器:
docker compose up
部署完成后访问:http://127.0.0.1:5300/,使用邮箱注册一下就可以使用了。
3.2 在LangBot上配置机器人
打开LangBot 的 Webui 配置页面,创建一个新的机器人
将相关信息填入表单,平台选择飞书。
应用ID和应用秘钥就是在飞书上搭建的机器人的App ID和App Secret。
机器人名称和飞书保持一致,启用飞书流式回复模式。
3.3 添加webhook
插件需要添加webhook地址才能正常使用。
在LangBot界面左下角选择系统设置,API集成。
创建webhook。
webhook地址是Dify添加LangBot插件时后生成的那个地址。1.1节生成的回调地址。
3.4 添加流水线
启用机器人的时候有个绑定流水线的配置。
新建流水线。
填写流水线名称和描述。
运行器选择Dify服务API,基础URL是Dify的地址,填写工作流的密钥。
我是用了个内网穿透的工具把Dify本地部署地址映射成了公网地址打通的,图省事。
4 测试
在飞书机器人上可以问问题了。
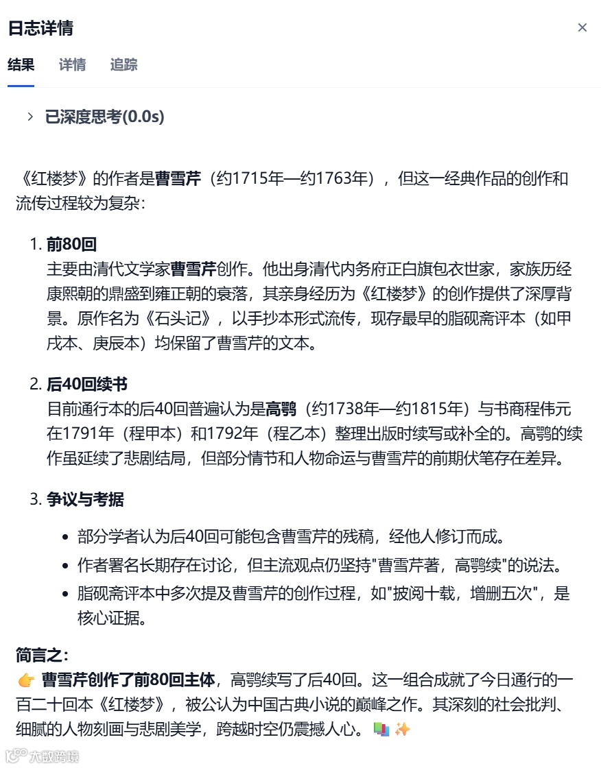
比如我问一下红楼梦作者是谁?
看到LangBot上接收到了我的消息
Dify上执行了两次,一个是webhook触发的(触发方式是网页应用),一个是工作流触发的(触发方式是bot-person-message)。
这个success的就是LangBot插件的触发机制,每收到一个消息就会触发。
点击可以看到详情。
5 总结
细心的同学可能会发现 Dify 日志里,同一个提问会出现两条记录:
- 1.一条绿色 SUCCESS(触发方式:bot_person_message):这是 Webhook 成功触发了 LangBot Trigger 节点。
- 2.一条红色 FAILURE(触发方式:网页应用):这是因为我们在 LangBot 的流水线里同时也配置了Dify 服务 API。
LangBot 容器非常尽责,它同时走了两条路:
- 通过 Webhook 把原始数据推给了 Trigger(成功)。
- 通过标准 API 尝试去调 Dify 的 Chat 接口,失败,因为没有获取到机器人发过来的消息。
今天讲的这个第三方生态插件触发,是通过webhook方式的,虽然执行成功,但是没有把消息回传给机器人。
如果你想把Dify执行的结果回传给机器人,不用使用这种插件触发,可以直接新建对话流,然后在应用类型哪里选择聊天就行了。

