
导语
日常工作中企业经常会使用企业信用延迟付款期限,以提高资金使用效率。而其中最常见的形式就是利用银行承兑汇票,但由于银行承兑汇票其票据风险较高,对于新手小出纳来说,是个绝对的“雷点”一定要格外小心!下面我们就来说说这银行承兑汇票的开立环节!
1带什么?(各行所需资料可能有所不同,最好再咨询一下办理承兑的银行)
1)银行预留印鉴(财务章+人名章+公章)

2)申请书及委托书(此申请有固定表格,但也有行仍需客户提供!)

3)商品购销合同(原件及复印件)

4)年末及申请日前一个月的财务报表
5)营业执照、组织机构代码证、税务登记证、贷款卡、法人身份证、经办人身份证(原件及复印件)

6)公司章程
7)验资报告

8)其他(若企业开立银行承兑汇票所用,为其综合授信项下信用总额度,好需提供《综合授信合同》)
2单据如何填写?
1)开立银行承兑汇票申请书(每次开票时都需要提供,涵盖了本次开票绝大部分信息,此为某银行样本,各行间略有不同!)

注:《开立银行承兑汇票额度使用申请书》需由开具汇票企业方填写的内容有:
1)、授信编号。
2)、《综合授信合同》(额度总合同)编号。
3)、相关抵押合同的名称。
4)、出票人(其开具汇票企业)资料,包括账户名称及帐号。
5)、收款人情况,包括各收款人的全称、开户行、账号、汇票申请开立金额、付款期限、购销合同号,总笔数,金额总合计。
6)、开票保证金的金额,保证金账户、账号等。
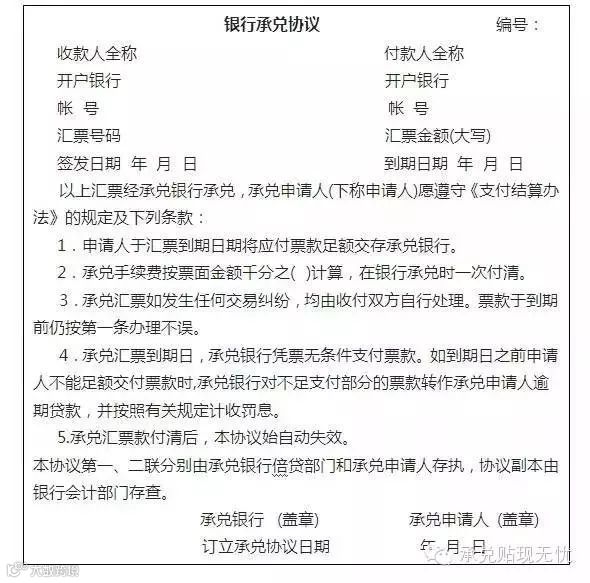
2)银行承兑协议(一般样式)

3银行承兑汇票

注:银行承兑汇票有些网点是机打票据,但大部分网点为了降低兑付风险,增加防伪,通常采用手写票,由于银行承兑汇票不是无碳复写票据,手写时容易拓印不清,大家拿到手写票据时,一定要注意票据的清晰度以及辨识程度!
4手续费及保证金
1)手续费
每笔银行承兑汇票,收取票面金额0.05%的手续费!(现各行要求不同)
2)保证金
保证金分为全额保证金及部分保证金两种,如果企业在银行拥有综合授信额度一般会采用部分保证金形式,即银行可能要求企业存入出票金额的50%以上(各行规定均不同,此处的说的是平均水平)保证金,其余部分金额作为企业使用综合授信额度处理!
转自:承兑贴现无忧
特别声明:本微信平台所发布的文章,除标注【原创】外均属各大媒体平台或者微信粉丝推荐,如转载时标注作者及出处,我方会一并载入,如没有特别注明,我方会默认为网络转载,如原作者见到后,认为不妥,请告知我们,我们会立即删除,并表示歉意!电话:010-51269901。欢迎作者直接投稿,投稿邮箱:editor@sinof.com。
精品微信号推荐
物流金融
LogisticFinance
为银行、物流企业构建物流金融的专业平台。
互联网金融案例
financecase
专注互联网金融研究,发布最新互联网金融案例。
贸易金融
trade_finance
专注于贸易金融、跨境金融及交易银行的平台。
温馨提示:长按红色字复制,在添加朋友中粘贴搜索公众号关注。



