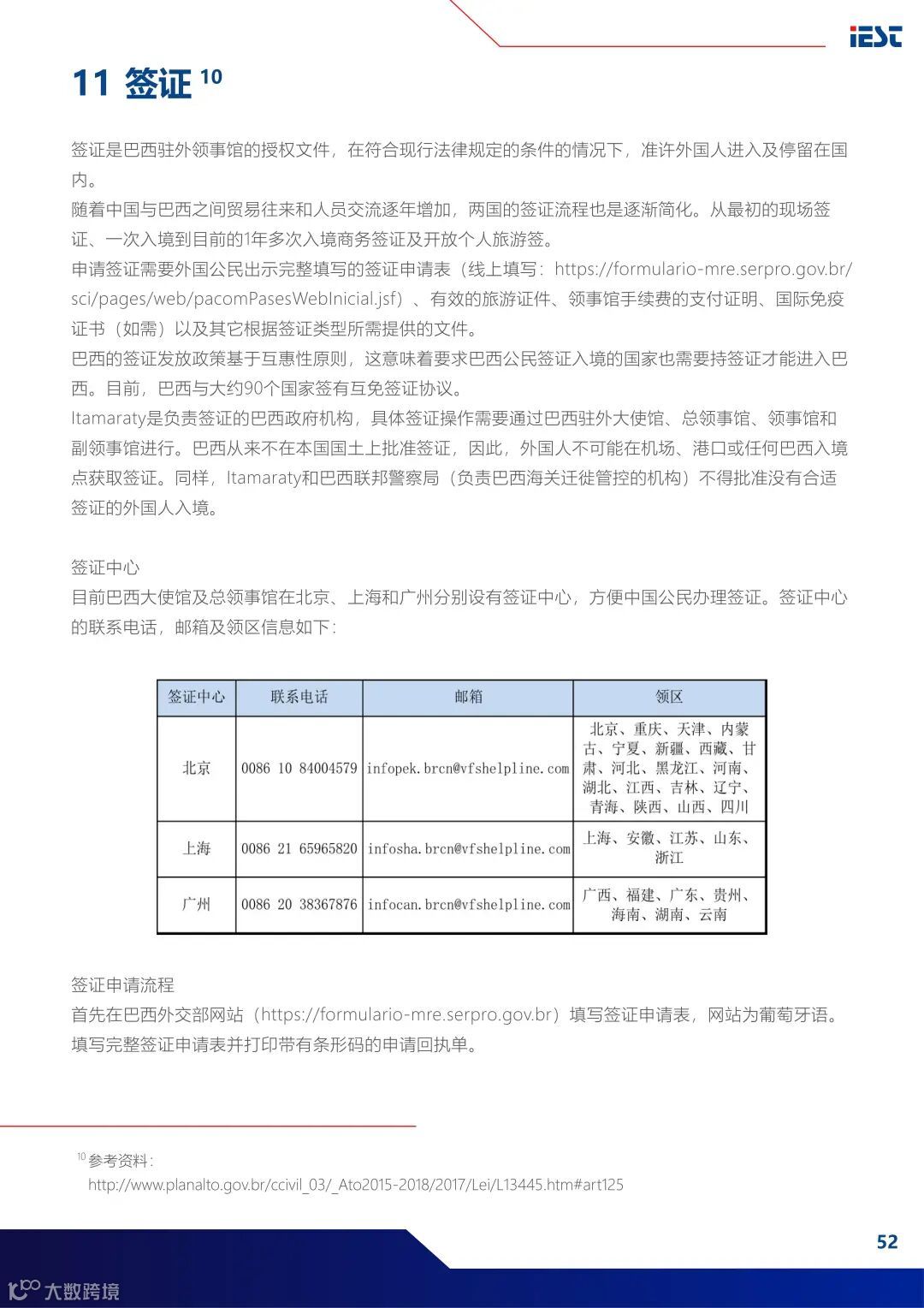
搜索
首页
大数快讯
大数活动
服务超市
文章专题
出海平台
流量密码
出海蓝图
产业赛道
物流仓储
跨境支付
选品策略
实操手册
报告
跨企查
百科
导航
知识体系
工具箱
更多
找货源
跨境招聘
DeepSeek
首页
>
【巴西商业指南】签证
>
0
0
【巴西商业指南】签证
IEST巴西商业
2026-01-09
6
巴西
商业指南节选
本文节选自圣保罗华助中心与IEST联合编写的《巴西商业指南》,转载请注明出处。
【声明】内容源于网络
0
0
IEST巴西商业
各类跨境出海行业相关资讯
内容
15993
粉丝
0
关注
在线咨询
IEST巴西商业
各类跨境出海行业相关资讯
总阅读
57.0k
粉丝
0
内容
16.0k
在线咨询
关注