
一份精准的行业报告如同导航灯塔,指引金融机构厘清数据安全合规的发展方向。本期聚焦《2025年金融机构数据安全合规现状报告》,提炼核心发现,研判关键趋势。
关于报告
在数字化深入发展的背景下,金融机构作为经济运行的关键节点,其数据安全与合规水平不仅关系自身稳健运营,更直接影响客户财产安全与个人信息保护。《2025年金融机构数据安全合规现状报告》基于实证调研与多源数据分析,系统梳理当前行业实践、共性挑战与应对路径,为监管机构、金融机构及安全服务商提供重要参考依据。
报告要点
一、数据泄露事件持续高发
2024年全球发生超500起针对金融机构的数据泄露事件,涉及用户信息数以亿计,直接经济损失达数十亿美元。主因包括系统漏洞、人为操作失误及第三方供应链风险,凸显防护体系薄弱环节。
二、合规监管持续加码
随着《个人信息保护法》《通用数据保护条例》(GDPR)等法规落地,超80%的金融机构已将数据安全合规纳入战略规划。监管处罚力度显著增强,最高罚款可达企业年营业额的4%,倒逼治理体系升级。
三、加密与AI成为技术双支柱
先进加密技术保障数据传输与存储安全;人工智能则通过异常行为识别与威胁预测,实现主动防御。采用两类技术的机构,数据泄露风险平均下降60%以上。
四、员工安全意识是第一道防线
系统性安全培训与钓鱼邮件模拟演练显著提升员工识别风险、规范处理敏感信息的能力,验证“人防”在纵深防御体系中的不可替代性。
五、跨境数据流动亟需机制协同
各国数据保护规则差异加剧跨境业务合规难度。报告建议加强与国际组织、监管部门协作,推动建立统一标准与互认机制,支撑全球化金融业务可持续发展。
报告获取
关于资料厅网
资料厅(www.ziliaoting.com)是专业行业资料共享平台,持续收录最新金融机构数据安全、金融科技、合规监管等领域研究报告与政策分析文档,支持关键词检索,免费开放查阅与下载。
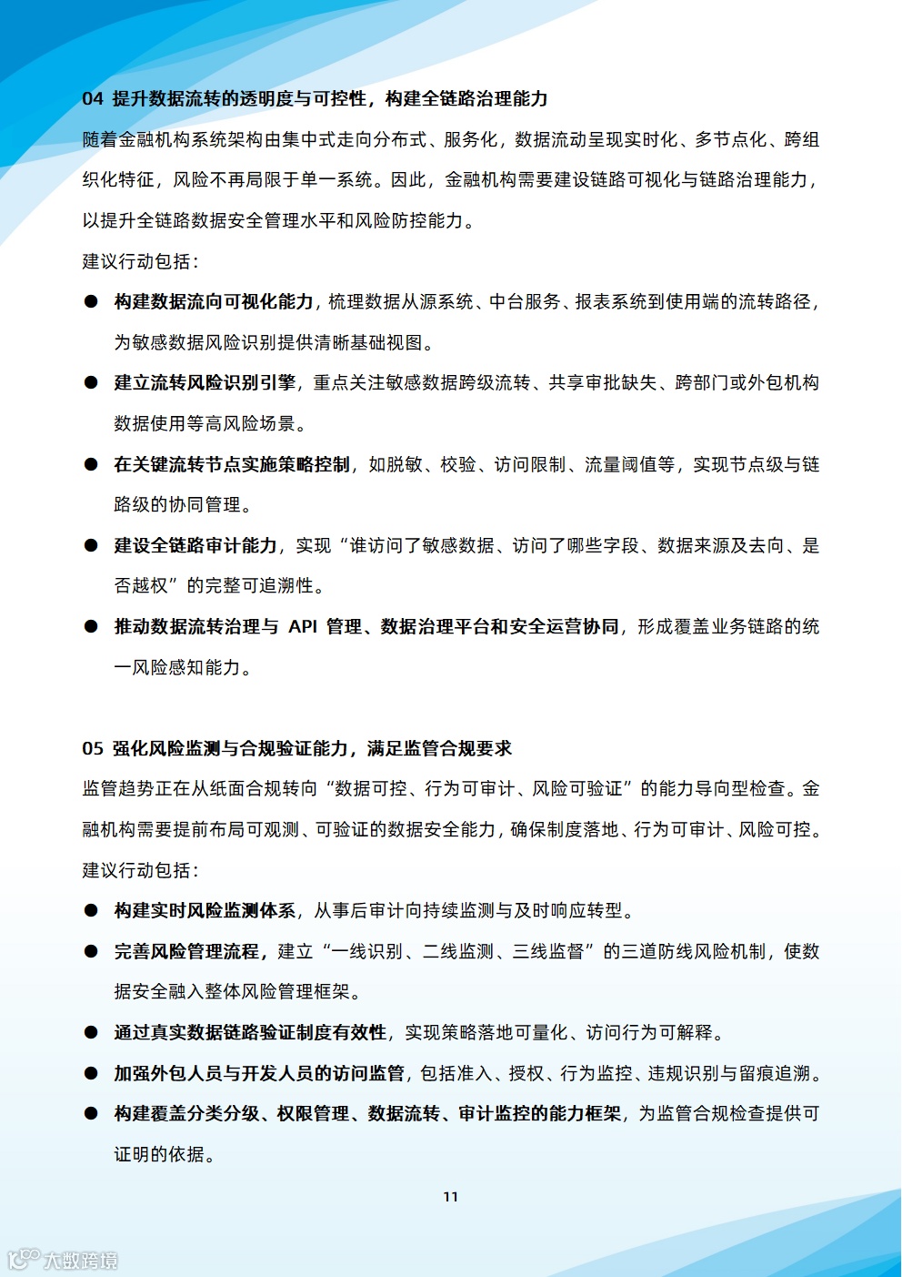
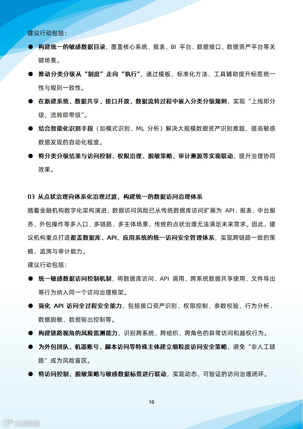
报告部分预览


