
一份精准的行业报告,是企业把握技术趋势、优化决策路径的重要参考。本期聚焦《2025年数据智能体实践指南》,提炼核心观点,助您快速掌握数据智能体的发展现状与落地关键。
关于报告
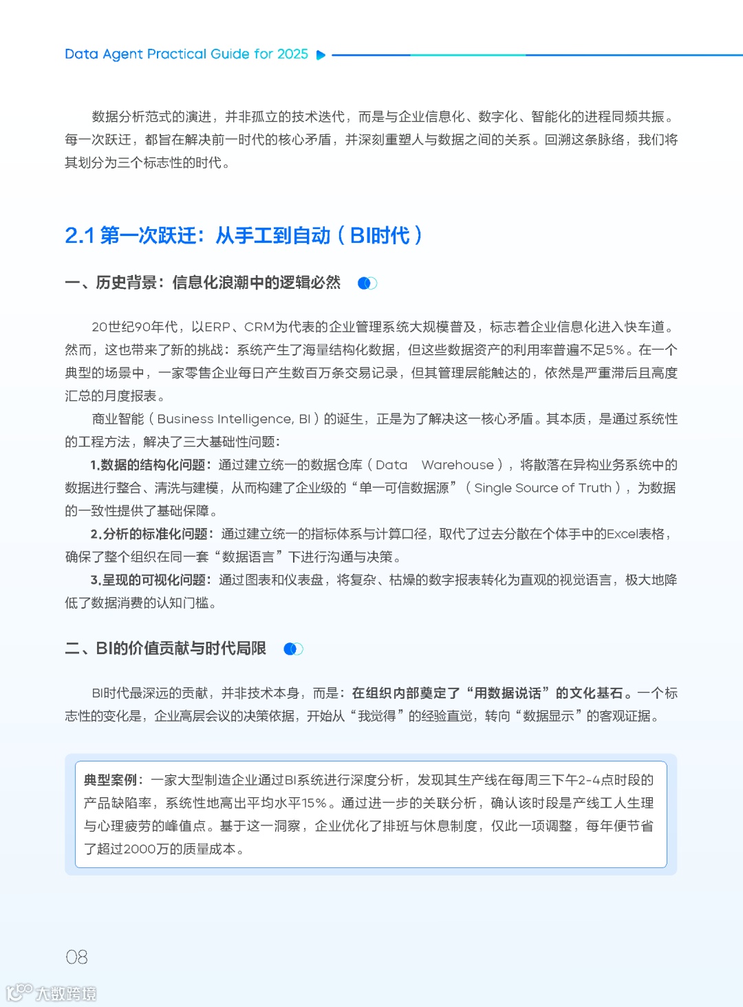
在数据爆炸时代,如何高效释放数据价值、支撑智能决策,已成为企业核心竞争力的关键。《2025年数据智能体实践指南》由火山引擎Data Agent团队联合多家权威机构编制,系统阐释数据智能体的本质、架构、实施路径与价值评估方法。报告指出,数据智能体正成为企业的“第二决策系统”,推动数据分析从被动响应迈向主动协同与深度归因,是AI时代企业智能化转型的核心引擎。
报告要点
1. 核心价值:上下文与领域知识决定成败
报告强调,数据智能体70%的成功依赖于上下文理解能力与垂直领域知识,而非单纯模型性能。例如,某头部电商平台引入AI运营助手后,初始准确率仅70%,但因其深度嵌入分析师工作流,决策效率提升10倍,用户活跃度与满意度同步显著上升,印证了务实落地的价值导向。
2. 范式跃迁:从工具到伙伴的三次升级
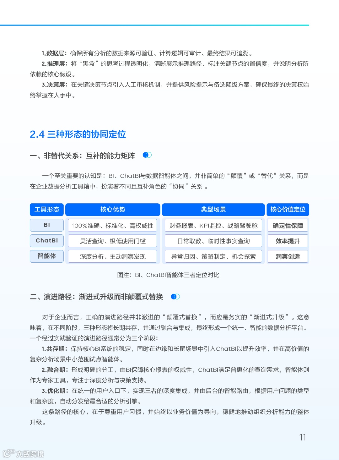
报告梳理数据分析演进路径:BI时代(手工→自动)、ChatBI时代(专业→普惠)、智能体时代(工具→伙伴)。当前阶段,数据智能体具备自主推理、多维归因与动态规划能力,不仅能“回答问题”,更能“发现问题、定义问题、提出可执行方案”,实现分析范式的本质突破。
3. 能力评估:六维模型+四级成熟度
报告构建六维能力模型,涵盖交互能力、分析深度、知识融合、执行可靠性、协作能力及学习进化;同步提出四级成熟度模型(DAMM, L1–L4)。其中,L2(洞察发现级)为当前多数企业应重点建设的阶段——智能体可自主完成复杂分析,并输出兼具洞察力与可行性的行动建议。
4. 技术架构:“双核心”驱动可靠落地
报告提出“智能问数架构+深度思考架构”双核协同模式:前者专注高频、封闭式查询,保障响应速度与准确性;后者处理开放性、高风险任务,依托风险控制框架与动态循环执行机制,确保结论深度与可信度。此外,动态可扩展的多智能体协作、分层上下文管理、工具生态集成等关键技术组件,为企业规模化落地提供体系化支撑。
5. 实施路径:分阶段推进+全维度风控
报告建议企业按探索期→试点期→推广期→成熟期四阶段有序推进,并明确各阶段关键动作。同时系统识别技术、业务、合规与组织四大类风险,提出对应管控策略,保障项目稳健交付与长期演进。
报告获取
完整版报告可通过官方渠道获取。资料厅平台持续收录并免费开放最新行业研究报告、券商研报及技术文档,支持关键词高级检索与即时下载。
关于资料厅网
资料厅(www.ziliaoting.com)是专注行业研究资料共享的专业平台,覆盖人工智能、数据智能、跨境电商、企业服务等多领域前沿报告,全部内容免费开放查阅与下载。
报告部分预览


