从数据上看,连板晋级率回升至60%,但高位却明显受压:
最高标胜通能源断板
6连板雷科防务未能晋级
剔除连续9日一字的锋龙股份后,市场实际连板高度回落至4板
但如果你只看到“断板”“降温”,那大概率会低估今天真实的市场强度。
因为——
断板品种大面积反包、20cm方向强势晋级、游资继续重仓出手,风险偏好并没有系统性下降。
一、情绪结构:高位分歧,但资金并未撤退
今天市场最重要的信号有三点:
1️⃣ 弹性方向全面回暖
昨日大面积降温的20cm方向,今天明显修复,
志特新材实现20cm 4连板晋级
爱朋医疗、南兴股份等断板股强势反包
2️⃣ 监管期高位股仍有承接
神剑股份等处于监管期的高位品种,资金并未踩踏,说明短线资金并未恐慌撤离。
3️⃣ 但分歧正在酝酿
多只10cm人气股已遭遇或临近停牌核查,高位博弈难度明显上升,后续更考验换手、题材与资金结构。
二、今日游资龙虎榜核心个股全梳理(按方向拆解)
下面直接进入重点——
结合龙虎榜,逐一拆解今日资金重点参与个股的涨停与强势逻辑。
(一)能源 / 核电 / 新型电力方向 —— 资金防守+主线轮动
胜通能源
逻辑:天然气 + 能源安全
解读:作为前期最高标,断板本身并不意味着结束,更像是高位情绪释放,后续关注是否走趋势修复。
雷科防务
逻辑:军工 + 防务电子
解读:6连板未晋级属于情绪周期必然,高位换手充分,资金并未极端出逃。
中国一重、中国核建、中国核电、雪人集团
逻辑:核电 + 能源基建
解读:典型的“指数稳、情绪博弈期”配置方向,游资+机构混合参与。
胜通能源、乾照光电、杭州锅炉、泰胜风能
逻辑:新能源装备、风电、能源设备
解读:偏中线逻辑,短线资金更多做波段与回流。
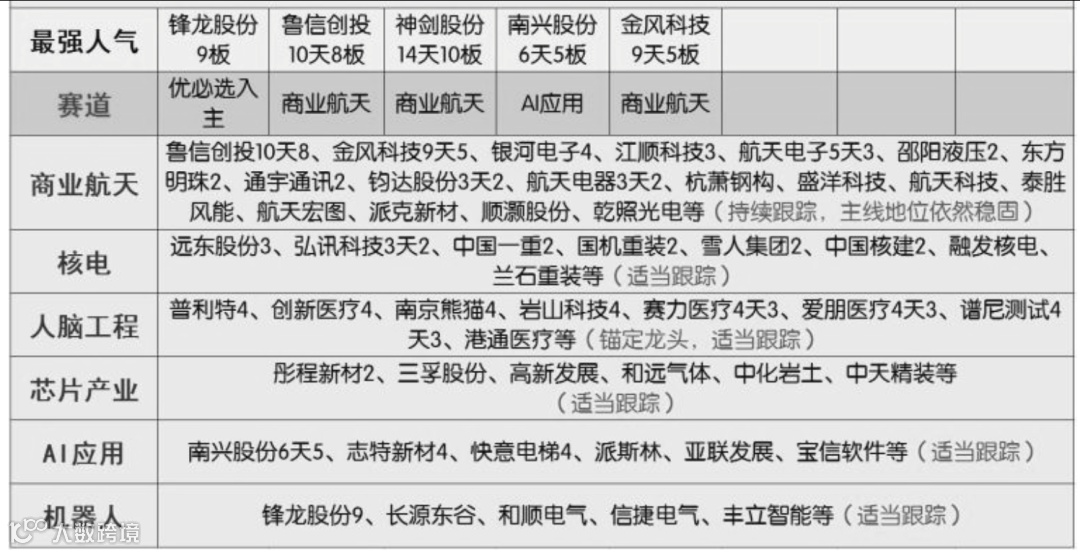
(二)商业航天 / 军工科技 —— 老主线持续活跃
航天电器、航天南湖、航天宏图、航天电子、航天环宇
逻辑:商业航天 + 军工电子
解读:游资仍在反复参与,说明该方向尚未走完主升周期,但开始进入“换股不换题材”阶段。
神剑股份
逻辑:军工材料
解读:监管期仍有承接,体现高位抱团的韧性。
雷科防务、乾照光电
逻辑:军工+电子
解读:属于资金反复博弈的老核心。
(三)人脑工程 / 医疗科技 —— 高弹性资金最集中的方向
这是今天情绪回暖的最大功臣之一。
志特新材(20cm 4连板)
逻辑:人脑工程 + 新材料
解读:弹性龙头,代表资金风险偏好仍在高位。
爱朋医疗、岩山科技、创新医疗、三博脑科、港通医疗
逻辑:脑机接口、医疗器械、神经科学
解读:断板后强势反包,说明不是情绪退潮,而是洗盘后的再进攻。
(四)AI应用 / 软件 / 数据方向 —— 趋势资金持续回流
南兴股份
逻辑:AI应用 + 数据要素
解读:断板后强势反包,典型的“趋势未坏”。
志特新材、派斯林、宝信软件、亚联发展、快意电梯
逻辑:AI落地应用、工业软件
解读:不是纯情绪,而是机构与游资共振的方向。
(五)机器人 / 高端制造 —— 低位补涨主力
锋龙股份(连续9日一字)
逻辑:机器人核心零部件
解读:完全脱离短线情绪,属于极端强势个股。
长源东谷、和顺电气、信捷电气、丰立智能
逻辑:工业自动化、机器人产业链
解读:资金在高位承压后,选择向有业绩支撑的制造方向轮动。
今日沪指窄幅震荡,创业板指盘中跌超1%。沪深两市成交额2.8万亿,较上一个交易日缩量538亿,成交额连续4个交易日超2.5万亿。盘面上,市场热点快速轮动,全市场超3700只个股上涨,其中111只个股涨停。 从板块来看,商业航天概念集体爆发,二十余只成分股涨停,鲁信创投10天8板,金风科技3连板。脑机接口概念延续强势,创新医疗、普利特、南京熊猫4连板。可控核聚变概念表现活跃,中国一重、国机重装、中国核建2连板。AI应用概念走高,久其软件、宝信软件涨停。下跌方面,大金融、稀土永磁、有色金属等板块跌幅居前。其中证券方向集体下挫,华林证券跌停。
三、游资行为总结:不是退潮,而是换打法
今天龙虎榜给出的最核心信号只有一句话:
游资没有离场,只是在从“顶高度”转向“找弹性、做反包、做趋势”。
高位纯情绪接力难度上升
20cm与断板反包成为新主战场
有产业逻辑的方向明显更受青睐
(军工板块今日大涨,里面很多股票实际跟航天概念有重叠的股票,这些股票值得重点关注,比如:中国一重 航天科技 航天电子)
四、后市怎么看?(Mike的实战结论)
1️⃣ 不要盲目追高度
2️⃣ 重点盯两类机会
断板后强势反包的核心股
20cm方向有基本面支撑的弹性龙头
3️⃣ 市场仍是高风险偏好,但分歧会越来越频繁
接下来,拼的是选股,而不是胆量。
我是 Mike,
这里是「大金链子」,
不贩卖焦虑,只拆解资金。

