文/梧桐数据中心
1月8日,广东邦泽创科电器股份有限公司(874249)IPO申请获得北交所上市委审核通过。
单位:万元
广东邦泽创科电器股份有限公司主营办公电器和家用电器的自主研发、原创设计、跨国生产、全球商超渠道/互联网品牌销售、全球本地化服务。公司控股股东为陈赤,公司实际控制人为陈赤、张勇、徐宁,三人直接或间接合计持有公司72.83%的股份。报告期内,公司营业收入分别为107,092.73万元、116,813.86万元、150,979.98万元和89,002.16万元,归属于母公司所有者的净利润分别为714.12万元、10,762.24万元、14,793.18万元和9,013.01万元。2023年和2024年扣非归母净利润同比分别增长1375.62%和41.07%,增幅大于营业收入;主要产品碎纸机、真空包装机,ODM业务是公司收入主要来源之一;研发费用率低于可比公司;报告期存会计差错更正,2022年度多确认营业收入、营业成本473.02万元;公司租赁无相应产权证书的房产,并作为注册地址。
一、基本信息
公司主营办公电器和家用电器的自主研发、原创设计、跨国生产、全球商超渠道/互联网品牌销售、全球本地化服务。
公司前身有限公司成立于2005年3月,2020年12月整体变更为股份公司,2024年1月11日在全国中小企业股份转让系统挂牌,所属层级为创新层。本次发行前总股本为5,267.8571万股。拥有21家控股子公司,1家参股公司。截至2025年6月末,员工总计1,996人。
二、控股股东、实际控制人
公司控股股东为陈赤,公司实际控制人为陈赤、张勇、徐宁。陈赤直接持有公司1,805.00万股股份,占公司总股本的34.26%,为公司的控股股东;张勇直接持有公司1,209.50万股股份,占公司总股本的22.96%,并担任公司副董事长;徐宁直接持有公司750.00万股股份,占公司总股本的14.24%,并通过东莞泽凯间接持有公司1.26%的股份,通过东莞泽宇间接持有公司0.11%的股份,合计直接或者间接持有公司15.61%的股份,并担任公司董事长。
陈赤、徐宁和张勇三人为公司的共同实际控制人,三人直接或间接合计持有公司72.83%的股份。陈赤与徐宁系夫妻关系。
三、选择的上市标准
根据《上市规则》第2.1.3条,发行人结合自身规模、经营情况、盈利情况等因素综合考量,选择第一套上市标准,即“预计市值不低于2亿元,最近两年净利润均不低于1,500万元且加权平均净资产收益率平均不低于8%,或者最近一年净利润不低于2,500万元且加权平均净资产收益率不低于8%”。
四、主要关注点
1、2023年和2024年扣非归母净利润同比分别增长1375.62%和41.07%,增幅大于营业收入
报告期内,公司营业收入分别为107,092.73万元、116,813.86万元、150,979.98万元和89,002.16万元,归属于母公司所有者的净利润分别为714.12万元、10,762.24 万元、14,793.18 万元和9,013.01 万元。2023年、2024年营业收入同比分别增长9.08%、29.25%,而2023年、2024年扣非归母净利润同比分别增长1375.62%,41.07%。
公司2025年度经营业绩预告信息如下:
报告期内,公司综合毛利率分别为28.84%、39.43%、40.12%和41.35%,呈上升趋势。
报告期各期末,公司应收账款账面余额分别为5,156.53万元、13,114.86万元、17,401.76万元和19,008.14万元,占当期流动资产的比例分别为15.56%、29.25%、27.88%和29.85%,占比较高。公司应收账款余额较大,且随着公司经营规模的扩大,应收款项余额可能进一步增加。
报告期各期末,公司存货账面余额分别为15,273.27万元、18,766.18万元、26,009.69万元和30,876.82万元,占总资产的比例分别为30.63%、30.12%、28.98%和30.33%,公司存货账面余额较大,资产占比相对较高。公司存货跌价准备余额分别为632.89万元、678.51万元、823.94万元和1,017.52万元,占各期末存货余额的比例分别为4.14%、3.62%、3.17%和3.30%。
2023年度公司净利润增幅大于营业收入的主要原因是毛利率提升,量化分析如下:
2024年度公司净利润增幅大于营业收入的主要原因量化分析如下:
2、主要产品碎纸机、真空包装机,ODM业务是公司收入主要来源之一
公司产品主要分为办公电器和家用电器两大类,办公电器产品包括碎纸机、过胶机及耗材等,家用电器产品包括厨房小家电和生活电器,其中厨房小家电包括真空包装机及耗材、手持搅拌器等,生活电器包括空气净化器等。
报告期内,公司主要产品碎纸机销售收入占各期主营业务收入的比例分别为54.81%、59.02%、56.14%和49.39%。
报告期内,公司产品面向全球销售,客户分布北美洲、欧洲、中国等多个国家和地区,境外销售收入金额分别为101,921.92万元、111,837.75万元、145,563.28万元和85,893.45万元,占主营业务收入比例分别为95.34%、96.43%、96.98%和97.00%。
根据DataIntelo统计数据,2023年全球碎纸机市场规模约为35亿美元,公司2023年碎纸机产品销售收入68,451.58万元,预估公司全球市场占有率为2.76%。根据中国海关发布数据结合发行人碎纸机国内出口情况,公司碎纸机在我国碎纸机出口当中占据较大比例,2024年公司中国市场碎纸机出口占中国碎纸机出口总量的22.18%,具体如下:
截至2025年6月30日,在Amazon(亚马逊电商)平台上,公司“Bonsaii”品牌的碎纸机在各地区碎纸机销售榜前2位,公司“Bonsenkitchen”品牌的真空包装机在各地区真空包装机Amazon Best Sellers榜前2位。
报告期各期,公司ODM业务收入分别为51,226.96万元、41,357.09万元、56,569.35万元和34,264.55万元,占各期主营业务收入比例分别为47.92%、35.66%、37.69%和38.69%,ODM业务是公司收入主要来源之一。公司除了在亚马逊电商平台上开展跨境电商业务外,还为Amazon(亚马逊)提供碎纸机、过胶机等产品ODM服务,公司对亚马逊平台具有一定依赖性,但不构成重要(重大)依赖。公司存在被竞争对手替代导致业绩下滑的风险。
报告期内,公司ODM客户主要分为三类,具体情况如下:
3、研发费用率低于可比公司
报告期内,公司研发投入金额分别为2,305.39万元、2,713.47万元、3,788.86万元和2,254.57万元,占各期营业收入的比例分别为2.15%、2.32%、2.51%和2.53%。截至2025年6月30日,公司研发人员为157人,占公司员工总数的7.87%。
报告期内,公司研发费用率与可比公司比较情况如下:
报告期内,公司各期研发材料领用金额情况如下:
报告期内,公司各期研发领料金额分别为740.18万元、957.69万元和1,417.14万元。公司各期研发领料主要为研发过程中使用的电子电器、五金制品等,各期研发领料金额与当期研发项目数量、项目难度等直接相关。
报告期内,公司合作研发情况及合作期限内未产生合作研发成果的原因如下:
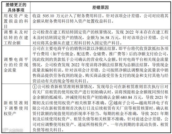
4、报告期存会计差错更正,2022年度多确认营业收入、营业成本473.02万元
公司检查2022年度向加工商提供加工材料的核算情况,发现2022年度将部分加工材料按销售材料进行核算,使2022年度多确认营业收入239.23万元、营业成本239.23万元;检查2022年度存在受托加工客户的情况,发现2022年度实现受托加工业务销售时,全额确认了销售收入及代采主料的采购成本,使2022年多确认营业收入233.79万元、营业成本233.79万元。
公司于2024年4月30日对此事项进行了前期差错更正说明,对应报告期间冲回上述的营业收入473.02万元及营业成本473.02万元。公司前期会计差错更正主要系财务人员对会计准则的理解不到位,公司已根据《企业会计准则第28号——会计政策、会计估计变更和差错更正》的规定,基于更合理的专业判断对前期会计差错进行了更正,调整后能够更准确地反映公司财务信息,符合《企业会计准则》的规定。公司不存在滥用会计政策或者会计估计等情形,也不存在故意操纵利润、虚增资产的情形。具体说明如下:
此外,2024年7月18日,全国股转公司挂牌审查部出具《关于对广东邦泽创科电器股份有限公司的监管工作提示》,认为公司在申报挂牌时财务数据存在错报,构成信息披露违规,违反了《全国中小企业股份转让系统业务规则(试行)》第1.5条的规定,对公司进行监管工作提示。
2024年9月11日,广东证监局出具《关于对广东邦泽创科电器股份有限公司的监管关注函》,认为公司存在会计核算不规范、内部控制存在缺陷、信息披露不规范的问题,违反了《非上市公众公司监督管理办法》等相关法律法规的规定。
报告期内,公司存在被全国股转公司挂牌审查部出具监管工作提示以及被广东证监局出具监管关注函的情形,根据《中华人民共和国行政处罚法》《全国中小企业股份转让系统自律监管措施和纪律处分实施细则》《非上市公众公司监督管理办法》等相关规定,监管工作提示及监管关注函不属于行政处罚,公司已经对监管工作提示及监管关注函所涉及的不规范内容进行了有效整改,公司不存在违反《注册办法》第十一条规定的情况。
5、公司租赁无相应产权证书的房产,并作为注册地址
截至2025年6月30日,公司向三屯联合社相关的房屋情况如下:
据披露,上述第1项房屋系公司自三屯经济联合社处租赁的房产无相应产权证书,根据三屯经济联合社出具的《不拆迁证明》,确认该租赁房产的所有权人为三屯经济联合社,其有权对外出租。三屯经济联合社确认出租给公司的租赁物无权属纠纷、使用权纠纷,且租赁期限内没有对该租赁物进行拆迁的安排。由于该等房屋尚未取得房屋产权证明,租赁合同可能存在因房屋产权瑕疵而被认定为无效的风险。
经查阅相关法律及行政法规,在承租物业存在产权瑕疵的情形下,该等法律法规并无针对承租人处以行政处罚的规定(仅存在针对出租人处以行政处罚的规定),因此公司承租未取得产权证明的房产并不构成公司的违法违规行为,不存在被有关主管部门予以行政处罚的风险。
除上述情形外,公司存在未履行批准手续的建筑物。公司在向三屯经济联合社租赁的房屋上加盖了未履行批准手续的建筑物。根据《中华人民共和国城乡规划法》及相关法律法规之规定,公司上述建筑物未履行相关批准手续,存在被主管部门行政处罚的风险。
根据东莞市厚街镇人民政府于2023年5月4日出具的证明,公司承租的上述原励发厂“所在的土地及建筑物目前未申报城市更新单元专项规划制定计划,也未列入未来十年内的政府拆迁规划。”东莞市厚街镇人民政府不会就租赁物瑕疵对公司进行行政处罚(包括但不限于拆除、没收、罚款等)。且公司实际控制人陈赤、张勇、徐宁已出具书面承诺,如因公司承租房屋未取得房屋产权证书,导致该等租赁房产被拆除或拆迁,租赁合同被认定无效或者出现任何纠纷,并给公司造成经济损失,其将就公司及其下属企业实际遭受的经济损失承担赔偿责任,以确保公司及其下属企业不因此遭受经济损失。
第1、2项厂房地址现在共同纳入“东莞市厚街镇三屯社区伦品涌工业区路11号”的范围中。
值得注意的是,公司注册地址正是东莞市厚街镇三屯社区伦品涌工业区路11号。
此外,截至2025年6月30日,公司及其子公司正在履行的对外出租房屋建筑物的情形如下:
其中第1项房屋系公司与三屯经济联合社签署《厂房租赁合同书》,承租使用三屯社区伦品涌业区路11号(下称“租赁房屋”),该协议经过村集体履行表决程序签署同意。
上述租赁房屋,由公司于2022年11月15日租赁给东莞市保晖置业有限公司,协议约定租赁期为2022年11月16日至2036年8月22日止。截至最新披露,该房屋转租尚未取得东莞市厚街镇三屯股份经济联合社书面同意,存在违约并支付违约金的风险。
由于公司转租未依据《民法典》规定取得出租人书面同意,相关转租存在瑕疵,存在违约并支付违约金的风险。鉴于该租赁房屋非由公司实际使用,因此不会对公司的生产经营造成实质性影响。且公司实际控制人陈赤、张勇、徐宁出具承诺,如因公司(含子公司,下同)租赁房屋瑕疵被第三人主张权利、追索或遭受其他损失的,本人将无条件全额承担第三人的追索支付的违约金以及公司遭受的其他所有损失。本人自愿放弃向公司追偿的权利,保证公司不会因此遭受任何损失,以保证公司生产经营的持续稳定。
6、报告期内,公司及其子公司受到的行政处罚情况
报告期内,公司及其子公司受到的行政处罚情况如下:
1.越南邦泽2020年度汇算清缴报告编制与账簿、会计凭证、报关单不一致;2021年度决算报告编制与会计账簿、单据、报关单不一致。越南邦泽已缴纳该项罚款,根据维益律师事务所出具的法律意见书,“该行政违法行为依据越南法律规定不属于重大违法违规,不影响企业正常的生产经营活动以及企业正在享受的投资优惠。”
2.越南邦泽的处罚系越南邦泽申报税基错误,导致缺少第125号议定第16条第1款a点规定的个人和企业所得税数额。越南邦泽已缴纳该项罚款,根据维益律师事务所出具的法律意见书,“海阳省税务厅2022年11月9日第10669/QĐ-CTHDU号《关于处罚税务行政违法行为的决定》中记录的行政违法行为不属于严重违法行为,不影响企业正常的生产经营活动以及企业正在享受的投资优惠。”
3.越南邦泽动员员工超出规定时间加班被处以行政处罚。越南邦泽已经完成了整改措施。根据维益律师事务所出具的法律意见书,“该行政处罚按照越南法律规定不属于重大违法违规行为,不影响越南邦泽后续建设及生产经营活动。”
4.邦泽创科向东兴海关申报进口货物时存在未报检货物,应报检未报检货物总价值为148,593.36元,东兴海关根据《中华人民共和国进出口商品检验法实施条例》第四十五条第一款的规定,对邦泽创科处罚款14,859.34元。
本次行政处罚事项中的货物价值148,593.36元、对邦泽创科罚款金额为14,859.34元,占商品货值的10%,不属于上述法定罚款金额的较高层级,且实际处罚金额较小。《行政处罚决定书》亦载明,因邦泽创科未实际发生进口行为,暂未产生违法所得。
邦泽创科前述行为不属于应当从重处罚的情形,相关处罚决定书亦未认定该行为属于情节严重。经查询中国海关企业进出口信用信息公示平台,邦泽创科无信用信息异常情况。
5.越南创科在海阳省锦江县莱格镇莱格工业区内实施项目期间,被海阳省锦江县人民委员会就其未取得建设许可证组织施工1号和2号工厂的行为作出处罚决定。越南创科完成了整改措施,已根据海阳省工业区管理局于2024年4月16日发出的第07/2024/KCN-GPXD号建筑许可证申请获得了施工许可证。根据维益律师事务所出具的法律意见书,“该行政处罚按照越南法律规定不属于重大违法违规行为

