2025年短视频优质内容的核心标准与关键要素
2025年短视频优质内容的标准持续演进,核心聚焦于“真实感、信息密度、情绪价值与平台适配性”四大维度。优质短视频需在3秒内建立吸引力,5秒内明确主题,15秒内完成关键信息传递,并兼顾完播率、互动率与搜索友好性。
制造业抖音运营新思路(账号定位与搭建)
传统制造企业入局抖音,需跳出“产品展示”单一逻辑,转向“行业知识+场景化应用+供应链可视化”三位一体的内容策略。账号定位应清晰锚定细分人群(如采购经理、技术工程师、终端客户),通过工厂实拍、工艺解析、故障排查等强专业内容建立信任背书。
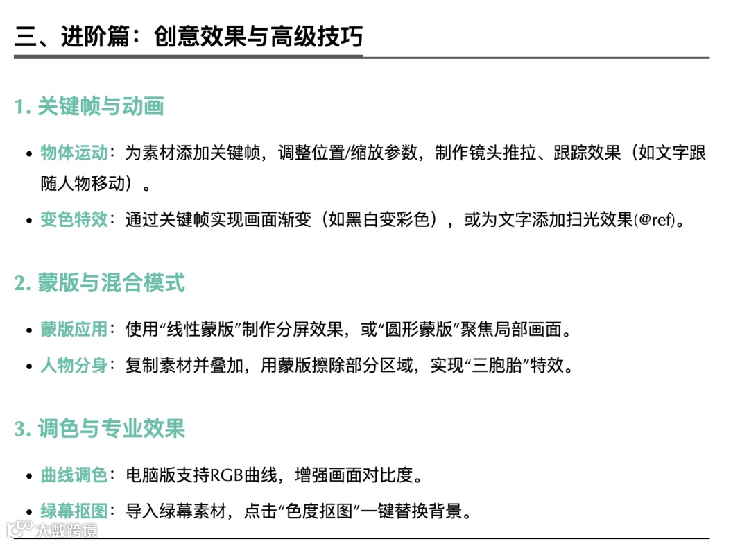
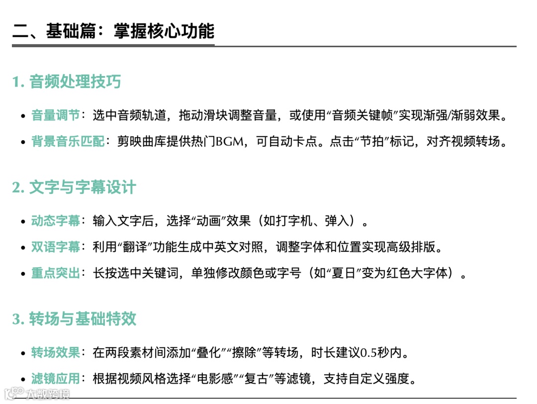
剪映高效入门与进阶指南
掌握剪映是短视频生产效率跃升的关键基础:
- 高频功能精要:文本成片、智能抠像、自动踩点、关键帧调速、画中画分屏、字幕识别与样式批量修改;
- 进阶能力重点:蒙版动画、曲线变速、LUT调色预设应用、多轨道音画协同、模板复用与自定义素材库管理;
- 提效组合技:使用“脚本成片”快速生成初稿,配合“AI配音+智能字幕”实现全流程半自动化剪辑。
短视频拍摄五大硬核技巧
高质量短视频离不开扎实的拍摄功底:
- 运镜克制化:优先使用固定镜头+微移动,避免无目的晃动;
- 光线结构化:主光+辅光+轮廓光三灯基础布光,手机用户善用窗边自然光+反光板;
- 构图功能化:三分法服务于信息传达(如左人物右参数)、中心构图强化权威感;
- 声音专业化:外接领夹麦替代手机内置麦克风,环境音单独录制再合成;
- 脚本颗粒度:口播类视频每15秒设计一个情绪钩子或信息爆点,避免长段平铺。
抖音SEO:搜索流量已成为工业品与B端内容新入口
抖音搜索日均PV已超百亿,制造业关键词(如“液压缸选型”“非标件加工厂家”“CNC编程入门”)搜索量年增120%。内容需兼顾:标题含精准长尾词、首帧文字前置关键词、口播重复核心术语、评论区主动引导搜索提问,从而提升搜索曝光与精准获客效率。
五、总结:持续精进与资源获取
剪映的精通需要持续实践与灵感积累。推荐以下学习资源:
- 系统课程:98节官方教程(涵盖基础界面到高级特效);
- 实战案例:关注剪映创作者中心,参与官方活动获取模板和素材。
掌握上述技巧后,你不仅能轻松应对日常剪辑,还能创作出媲美专业的视觉作品。

