短视频优质内容的核心标准
1. 内容原创:杜绝搬运与高度重复,突出独特观点与创意表达。
2. 视频质量:画面清晰、音质干净、剪辑流畅,无明显技术瑕疵。
3. 价值传递:提供实用知识、行业洞察或正向情绪价值。
4. 用户共鸣:引发情感认同,激发点赞、评论、转发等互动行为。
5. 时效性:紧扣热点趋势,满足用户对新鲜信息的即时需求。
优质短视频必备要素
1. 趣味性:以轻松表达缓解用户压力,提升完播意愿。
2. 画面表现力:高清构图、合理用光、色彩协调,强化第一印象。
3. 代入感:通过真实场景、故事化叙述或角色演绎增强沉浸体验。
4. 创意内核:在选题、形式或表达逻辑上具备差异化记忆点。
5. 表现手法丰富:善用运镜、特效、音效、字幕等增强视听节奏。
6. 主题明确:3秒内传递核心信息,避免模糊泛化。
7. 引导互动:自然设置提问、号召或悬念,提升用户参与度。
短视频内容标准持续演进,创作者需兼顾平台机制与用户偏好,以专业态度打磨有温度、有价值的作品。
如何定义“优质”短视频?
从数据维度看:平均播放时长、完播率、互动率(点赞/评论/转发)、转粉率、转化率(如点击购物车、私信咨询)是核心衡量指标。
从用户反馈看:“吸睛率”(3秒停留)、“共情强度”、“分享动机”与“复播意愿”共同构成内容质量的真实反馈。
短视频内容分类及适用场景
① 才艺展示型:适用于服装、饰品、文具等强视觉品类,突出产品质感与使用效果。
② 剧情/搞笑型:契合服饰、家居、食品等生活类目,以轻剧情强化记忆点与传播性。
③ 生活随拍型:适合调性鲜明、客单价较高的品牌,面向年轻消费群体建立生活方式关联。
④ 知识讲解型:适用于需专业背书的产品(如健康器械、工业配件),强调可信度与安全性。
⑤ 技能教学型:聚焦操作复杂、需指导使用的商品(如智能硬件、DIY工具),降低用户决策门槛。
⑥ 图文结合型:适配不便于出镜、缺乏拍摄条件的创作者,以信息密度取胜。



直播预热视频类型与结构要点
① 福利剧透型(营销导向)
结构:数量诱惑 + 产品植入
要点:突出价格优势(如“买五袋仅10元+赠品”),可视化呈现商品数量,配合激昂口播强化性价比感知,直接提升转化率。
② 剧情植入型(兴趣导向)
结构:趣味剧情引入 + 直播预告
要点:采用倒计时白板、角色对话等轻剧情形式传递开播时间;镜头精准指引头像入口,自然引导用户进入直播间。
③ 纯预告型(热点导向)
结构:热点问答 + 关键信息输出
要点:以抖音热门话题切入(如“过年囤什么最划算?”),一问一答引出直播主题、时间、场次及核心福利(如“每分钟抽苹果手机”),利用稀缺感与中奖心理增强记忆点。



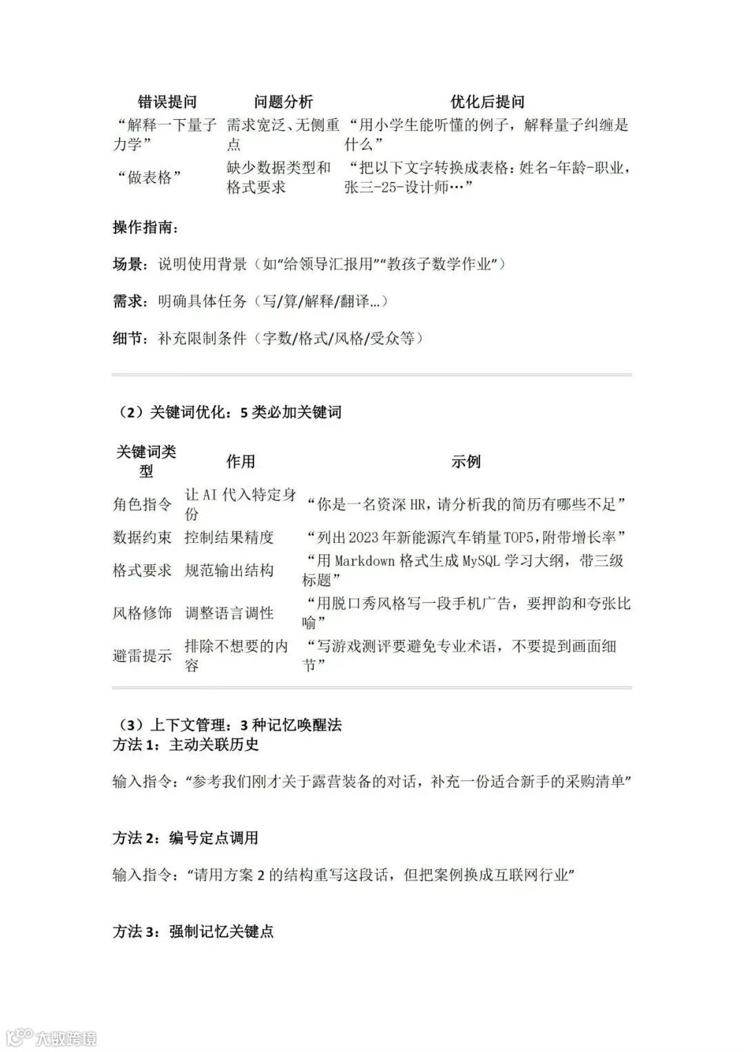
DeepSeek基础入门指南
本篇为AI工具实操基础篇,涵盖下载安装、网页访问、核心功能使用及典型应用场景,由浅入深助你快速上手。后续将更新深度技巧与高频问题解答。














抖音运营核心方法论
第一:视频拍摄方法
真人出镜类型:剧情式、专家式、采访式、对口式、变装式、才艺展示式。
非真人出镜类型:图片翻转、MG动画、混剪合成。
第二:打造优质内容的方法
1. 拆解对标账号:筛选近期高赞/高播视频,聚焦领域头部账号;
2. 分析爆款逻辑:围绕四个问题深度复盘——形式可复制性、内容可行性、变现路径匹配度、可持续产出能力。
第三:坚持垂直定位
前30条作品必须严格聚焦同一细分领域,强化账号标签,提升系统识别精准度与流量分发效率。
第四:提升初始播放量的关键
- 时长控制在20–60秒,重点提升7–20秒完播率;
- 标题直击痛点或制造悬念,前10字决定停留意愿;
- 文案满55字,增强信息密度与停留时长;
- 绑定近期热门话题、音乐、文案,借势获取流量扶持。
第五:刷同行视频的本质目的
不是养号,而是:
① 提升内容鉴赏力,精准捕捉行业痛点;
② 积累优质素材库,把握近期内容风向与用户偏好。
第六:标题撰写原则
- 明确引导互动(如“评论区留下你的答案”);
- 嵌入精准话题标签(参考抖音搜索热榜);
- 避免标题党,确保标题与内容强相关;
- 善用数字、问号、感叹号及行业热词,提升点击率。
第七:四大核心指标优化策略
在视频结尾或文案中自然引导:
✓ “看到最后解锁隐藏福利”——提升完播率;
✓ “你遇到过类似问题吗?评论区告诉我”——激发评论;
✓ “转发给需要的朋友”——促进裂变传播;
✓ “点赞收藏,下次找起来不迷路”——强化关注动机。
抖音推荐算法核心逻辑
PART 01|作品分发机制
消重机制:识别搬运与高度相似内容,原创为首要前提;
双重审核:机器初审+人工复核,保障内容合规性;
特征识别:根据视频画面、文案、语音自动打标,匹配精准人群。
PART 02|冷启动流量池
新视频发布后,系统分配200–300人初始曝光,作为首轮数据测试样本。此阶段数据表现(尤其完播率)直接决定是否进入下一级流量池。
PART 03|数据加权评估
核心权重排序:完播率 > 点赞率 > 评论率 > 转发率 > 关注率。
建议珍惜初始流量,通过内容钩子、节奏设计、结尾引导等方式提升关键指标。
PART 04|叠加推荐机制
经多轮验证后,优质内容将获得系统加权,进入更大流量池或人工精选推荐。新账号前5条作品的数据表现,直接影响账号初期流量层级判定。
抖音账号三大定位体系
账号定位:明确身份认知
- 身份识别:让用户3秒内理解“你是谁、做什么、能提供什么价值”;
- 差异化突围:在同类内容中提供不可替代的附加价值(如更深度、更实用、更有趣);
- 平台偏好匹配:持续输出垂直领域内容,更容易获得算法长期扶持。
内容定位:聚焦价值输出
- 人群导向:围绕目标客户真实需求设计内容,而非盲目追热点;
- 价值先行:每条视频都应回答“用户看完能获得什么”;
- 极致细分:锁定核心产品线与业务场景,做深、做精、做透,树立专业标杆。
商业定位:锚定变现路径
初期即需明确:广告合作、直播带货、知识付费、私域引流等主攻方向。牢记——没有商业闭环的涨粉,难以持续运转。
抖音账号基建规范
昵称与头像
昵称应简短易记、体现定位(如“XX工厂实拍”“XX工程师说机械”);
头像需统一风格:个人IP用高清形象照,垂直领域用场景化图标,企业号直接使用品牌LOGO。
背景图
尺寸建议:1125×633px;核心信息置于中央区域(633×633px),确保移动端完整可见;
风格需与头像、简介统一,传递专业感与辨识度。
个人简介
三要素清晰呈现:我是谁 + 我提供什么 + 为什么值得信任(可附更新频率或直播时间);
新号简介禁用联系方式及敏感词(如“微信”“VX”“QQ”),避免触发限流。
短视频创作工具推荐
视频拍摄工具
- 设备:800万像素以上手机,分辨率设为1080P/4K,帧率≥30fps;
- 稳定器:三脚架/手持云台/蓝牙快门,保障画面稳定性;
- 收音:指向性麦克风,降低环境噪音干扰;
- 补光:LED便携灯,解决室内外光线不足问题。
视频后期工具
- 剪映APP:抖音官方出品,功能全面、模板丰富、适配性最强;
- iMovie:苹果生态专属,界面简洁,适合新手快速上手;
- Premiere Pro:专业级剪辑,支持精细调色、多轨音频、动态图形;
- 万兴喵影:中文界面友好,特效/音乐资源多,适合Pr入门用户;
- InShot:操作极简,滤镜/贴纸/文字功能齐全,轻量创作首选。
在线设计工具
- 稿定设计:封面模板丰富,节日/饭圈/Vlog分类清晰;
- 云画设计:电商适配性强,主图与详情页模板成熟;
- 图怪兽:Vlog类封面模板超100款,每日1张免费高清导出;
- 美图秀秀:强于图片处理,拼图/抠图/文字/边框一键生成封面。
短视频拍摄执行要点
前期准备
- 明确账号定位:确定内容方向、出镜形式、单号/矩阵策略及核心目标;
- 设定拍摄主题:细化到具体场景(如“某工业园自动化产线实拍”),同步编写简易脚本;
- 规划拍摄时间:兼顾天气、光线、人员档期,确保方案可落地。
选题策略
- 热点法:跟踪抖音/微博/百度热搜,结合行业特性二次创作;
- 痛点法:聚焦目标用户高频困扰(如“制造业招工难”“外贸获客成本高”),提供解决方案;
- 结构化思维:按“行业-品类-场景-问题”搭建选题树,形成可持续内容库(如美妆→肤质→问题肌→成分解析)。
黄金创作公式与拍摄技巧
30秒黄金结构:0–3秒抛出痛点 → 3–15秒展示解决方案 → 15–30秒强化信任并引导行动。
- 构图:遵循三分法、居中构图或引导线原则,主体突出、画面简洁;
- 运镜:交替使用推/拉/摇/移,避免固定机位;近景、中景、特写切换增强叙事节奏;
- 用光:主光+辅光+轮廓光组合,避免顶光/逆光导致面部阴影;
- 时长:常规内容控制在45秒内,信息密度高者可压缩至20秒以内。






