LEED v5 正式发布,考试体系同步升级
LEED v5 版本已于近期正式推出,LEED AP 考试将于2026年第二季度全面切换至 v5 版本。初期考试仅提供英文单科考试,Beta 测试成绩不即时公布。
建议尚未通过考试的学员尽快安排 v4 版本考试,以规避版本过渡期带来的备考不确定性与政策变动风险。
高力国际可持续培训团队由LEED Fellow 讲师(绿色建筑领域全球最高认证)领衔,提供一对一专业指导及考试注册、培训、考前辅导、继续教育全流程服务。
什么是 LEED AP?
LEED(Leadership in Energy and Environmental Design)是全球应用最广泛的绿色建筑与城市认证体系,已覆盖186个国家和地区、近20万个商业项目,由美国绿色建筑委员会(USGBC)开发并管理。
LEED AP(LEED Accredited Professional)是 USGBC 授权的专业资格认证,代表持证人在绿色建筑规划、设计、施工、运营等环节具备扎实的理论基础与实操能力。
为什么考取 LEED AP?
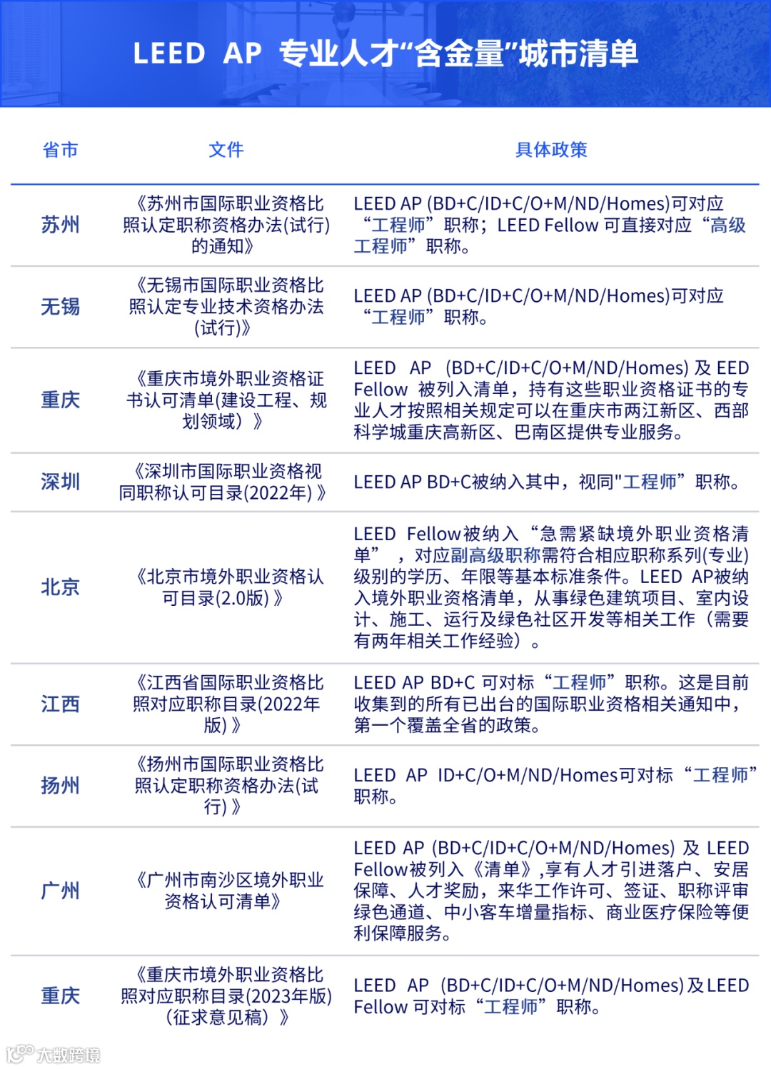
“双碳”目标加速推进,绿色转型已成为国家战略性发展方向。多地已出台支持 LEED AP 人才发展的配套政策,行业认可度与职业含金量持续提升。
从市场实践看,投资者与客户普遍将企业 ESG 表现作为重要决策依据;对项目方而言,配备 LEED AP 专业人员可在申请 LEED 认证时获得额外加分;对个人而言,LEED AP 是建筑、工程、咨询、地产、企业管理等领域通用的国际通行资质背书。
无论您是建筑师、工程师、项目经理、企业管理者,还是寻求职业转型者或在校学生,LEED AP 均可为您的可持续发展职业路径提供有力支撑。
LEED AP 五大专业方向
LEED AP BD+C(建筑设计与施工)
适用于参与新建商业、住宅、教育、医疗等项目的绿色建筑设计与施工专业人士。
LEED AP O+M(运营与维护)
面向既有建筑运营管理者,聚焦可持续运营策略、能效提升与环境影响减量化。
LEED AP ID+C(室内设计与施工)
服务于商业办公、租户空间等室内改造项目,助力打造健康、高效、可持续的工作环境。
LEED AP ND(邻里发展)
面向城市更新、社区营造、步行街区等综合性规划与发展实践者。
LEED AP HOMES(住宅)
针对健康住宅、节能建造、低碳材料应用等方向的设计与建造专业人员。
高力国际可持续培训优势
高力国际可持续培训深耕 ESG 领域,构建国际化、系统化、实战型培训体系,课程覆盖可持续发展全链条,服务政府、企业绿色人才能力建设。
团队拥有超百个 LEED 项目实战经验,首席专家为 USGBC 官方认证唯一“五AP大满贯”讲师及LEED Fellow,常年在北上广深等地开设精品课堂,提供考试注册—培训—考前辅导—继续教育一站式服务,单场通过率多次接近 100%。
依托高力国际在物业与资产管理领域的深厚积淀,我们在ESG战略咨询、绿色健康建筑认证、能源与碳资产管理、绿色租赁、绿色人才培训等方面,为企业、资产及个人提供定制化可持续发展解决方案,全面护航绿色转型进程。


