俄罗斯电商步入深水区:政策收紧、平台升级与长期主义突围
来源:亿邦动力
作者:王昱
首图来源:亿邦动力
在俄罗斯市场,电商的“草莽年代”已经落幕。
“就个人体感而言,现在做着做着也多少有点走入瓶颈了。”回顾过去几年间的跌宕起伏,做俄罗斯市场的跨境电商卖家Pike若有所思。他坦言,俄罗斯主流电商平台的增速依然可观——“机会还在,只是环境变了”。
2021年,厌倦制造业工作的Pike偶然看到Ozon招商信息,毅然从零起步投身跨境创业,成为中国内地最早一批Ozon拓荒者。“单车变摩托”的造富故事真实发生:几千元本金起步,如今已建成年销近千万元的铺货矩阵。但进入创业第四年,他明显感受到增长瓶颈——从强制物流、回款延迟、汇率波动,到查店封号、佣金连年上涨,平台与商家摩擦频发。
“逐步迈入深水区,从千万级腰部卖家再往上走是道门槛。”Pike指出,如今在Ozon赚取第一桶金所需投入的精力与成本,远超早年数倍;而资金雄厚、供应链成熟、合规能力强的“大卖正规军”加速入场,竞争层级陡然跃升。“草莽创业窗口期已过,未来只能多学习、多补课。”
Pike的经历并非孤例。个体卖家的生存迷思,折射出整个俄罗斯电商市场正经历结构性转向:曾经依靠需求缺口、供给红利与宽松治理形成的“露天矿”式增长,正让位于基建完善、监管趋严、规则重构的新周期。“如何长期留在牌桌上”,已成为所有商家的核心命题。
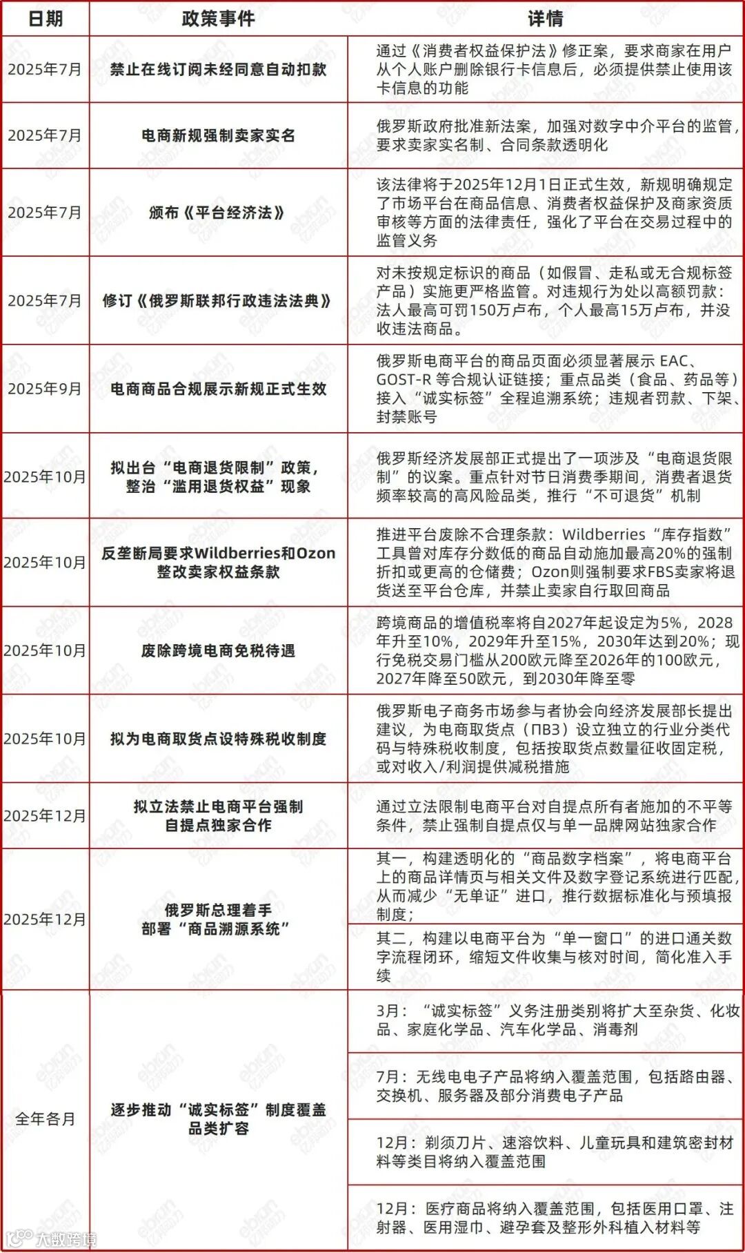
PART.01 重磅政策相继落地,市场进入深度洗牌期
2025年,行政力量与电商平台仍是塑造俄罗斯电商格局的主导因素。三大关键政策举措尤为值得关注:
一、商品溯源体系全面提速,“合规证书数字化展示”+“诚实标签扩容”双轨并行
新规要求卖家在上传商品时,必须后台关联并展示EAC/GOST认证证书(欧亚联盟符合性认证/俄罗斯国家标准),消费者可点击跳转至俄联邦认证服务局官方数据库实时核验。
与此同时,“诚实标签”(Data Matrix码)正从试点走向强制覆盖。2025年起,化妆品、日化、食品、婴童用品、IT及消费电子等品类已实施“无标禁售”。二维码须承载生产信息、合规资质、物流路径及商品状态(在售/已售/过期),实现全生命周期可追溯。
为支撑该体系,俄罗斯正构建以电商平台为“单一窗口”的进口通关数字闭环:一方面打通商品详情页与数字登记系统,减少“无单证”进口;另一方面压缩文件核验时间,降低中小企业准入成本。相比以往平台“事后封禁”的被动风控,新政强调“事前预防”,通过多部门数据互通,从源头压缩灰色操作空间。
二、跨境电商免税待遇逐步取消,与本土贸易全面拉齐
2024年,俄罗斯将免税进口门槛由1000欧元降至200欧元;2025年宣布2026年进一步降至100欧元、2027年50欧元,并于2030年彻底取消。
同时,通过电商平台进口的境外商品将纳入增值税征收范围:2027年起税率为5%,此后逐年上调至2030年的20%。纳税义务由境外卖家与俄平台共同承担。
“过去靠免税门槛和低税率获得的价格优势正在消失。”卖家Kara表示,运营逻辑已从“按进货成本反推售价、上架即动销”,转向精细核算SKU成本结构,在转化率与成本可控间寻求平衡。“到了告别低难度模式的时候了。”
三、《平台经济法》正式施行,奠定制度型监管基石
作为规范电商行业的根本大法,该法案不仅明确平台合同义务、消费者权益保障与争议处理机制,更建立了清晰的责任界定与禁令规则,被业内视为“排干沼泽”之举。
俄罗斯经济发展部部长马克西姆·列舍特尼科夫指出,俄在平台经济立法方面已走在世界前列。对跨境卖家而言,当务之急是系统归档可溯源证明文件(按批次或序列),并逐一对齐平台上架商品的实际信息。数据精度越高,过渡期遭遇封禁或延误的风险越低。
需清醒认知的是:电商平台已深度耦合行政合规改革,成为查验系统的“基座”,双方数据互通。继续依赖灰清方案,风险不再仅限于罚款,更可能导致经营主体被平台直接拉黑,彻底失去市场准入资格。
PART.02 平台“三管齐下”:基建、招商、合规同步深化
与刚性政策不同,俄罗斯主流电商平台既是政策执行者,更是生态培育者与供应链枢纽。2025年,其核心动作聚焦三大方向:
▶ 物流基建:仓储与自提网络爆发式扩张
横跨11个时区的地理现实,使物流成为俄电商发展的天然命脉。2025年,俄罗斯仓储物业新增供应面积预计达780万平方米,较2024年增长1.7倍,刷新历史纪录;优质仓储总量有望突破5600万平方米,每千名居民仓储面积达381平方米,跻身新兴市场第一梯队。
Ozon、Wildberries、Yandex Market是基建主力:Ozon2025年披露物流相关事件7起,Wildberries达20起,Yandex Market4起,覆盖莫斯科、西伯利亚乃至中亚、白俄罗斯等泛独联体区域。Wildberries管理超135个物流设施(总面积超400万平方米);Ozon仓库面积一年增长33%,达370万平方米。
值得注意的是,俄罗斯“自提点优先”的履约偏好极为鲜明——超九成订单最终送达自提点而非上门。Wildberries拥有超58000个、Ozon超60000个自提点,且持续加密中小城市及乡村布点。这些节点已超越单纯履约功能,演化为集品牌展示、售后支持、用户触达于一体的线下综合触点。
▶ 在华招商:高频活动+实质激励双轮驱动
Ozon全年举办超120场产业带招商活动及50场培训,覆盖卖家超4万人次;Wildberries与Yandex Market亦分别在中国举办首次大型官方峰会,正式将中国卖家纳入全球化核心版图。
为吸引入驻,平台推出实质性利好:Ozon开放亚美尼亚、阿塞拜疆、吉尔吉斯斯坦、乌兹别克斯坦四大新站点销售权,并建成三座本地客户满意中心,NPS提升25%;Wildberries落成南通、杭州两大服务分中心,推出中国卖家扶持计划。
在成本敏感项上,Ozon下调FBO小件配送费率与尾段运费,针对特定类目实行季节性佣金减免,并推行“退货不扣佣”“退货商品本地转售”;Wildberries则通过“星辰计划”提供佣金减免与流量扶持,承诺半年内佣金不变、降低提现手续费。
成果显著:2025年Q3,Ozon Global中国卖家GMV同比增长超4倍;当前日均订单量超200万单,相较2022年Q4整体业绩增幅超60倍。
▶ 合规化:主动响应监管,打造前置服务能力
各平台持续强化正品审查。过去三年,Wildberries、Ozon、Yandex Market及AliExpress因版权方投诉下架商品1330万件,均未通过正品验证。
在商品溯源方面,Ozon设立边境首个电商海关物流中心,强化“白色清关”能力,并上线免费电子文件交换服务,助力卖家自动化流转税务单据;Wildberries推出一站式合规认证服务“WB Сертификация”,支持后台在线申请证书;Yandex Market上线“正品认证”标识,覆盖家电、电子、汽车用品、体育用品、食品及日化六大品类,卖家提交供货合同等材料经审核后即可启用。
PART.03 理解俄罗斯市场的“恒量”与“变量”
2025年,俄罗斯电商风起云涌。“变量”冲击下,过往依赖的确定性被打破,经营决策亟待重估。商家普遍关注:政策频出、费率调整、免税红利消退,这个市场还能做吗?
“可以做。”一位泛品类大卖直言,“若连俄区都挑三拣四,Temu、亚马逊、Shopee又何谈容易?相较于欧区‘运动式执法’、美区关税‘坐过山车’、东南亚平台扣点屡次上调,俄区变化实属温和可控、循序渐进。”
关键在于破除对“假授权、灰清关、零报关”的路径依赖,将变化本身视作常态——正是欧美品牌出清的变局,为中国卖家创造了北上分羹的历史性机遇。
而在“变量”之下,支撑市场长期增长的三大“恒量”依然稳健:
其一,电商仍处高速增长扩容期
当前俄罗斯电商渗透率约24%,其中65%交易额由平台贡献。以1650亿美元为基数,机构预测未来两年市场规模将突破2000亿美元,渗透率升至31%。按规模计,俄罗斯已是欧洲第二大电商市场,显著高于法、西、意等国,甚至超越德国,与英国差距迅速缩小。
其二,电商具备区域性“独占性”基础设施地位
作为世界最大国土国家,俄罗斯人口高度分散。大量居民生活在区域首府、城镇乃至偏远乡村,实体零售因低边际价值主动放弃覆盖。电商平台由此承担起普惠性“零售基础设施”功能,成为当地居民获取日常消费品的关键甚至唯一渠道——一旦完成区域渗透,用户黏性与市场份额往往高度稳固,构成旱涝保收的“铁杆庄稼”。
其三,消费者高度风险厌恶,品牌忠诚度极强
俄罗斯“不确定性规避指数”(UAI)高达95分,远超欧美60分平均水平。相比极致性价比导向,当地人更看重稳定性、可预期性与长期价值。这对出海企业反而是利好:持续投入品牌建设、系统积累品牌资产,更容易构筑长期护城河,规避恶性价格内卷。
小家电大卖Johnson指出,俄罗斯是整个独联体与中亚市场的品牌高地。在俄务工人员汇款返乡,客观上成为高势能市场向周边洼地“降维布道”的桥梁,加速品牌心智下沉。
其热销有线吸尘器凭借扎实用料与耐用口碑,从度假别墅消耗品演变为多居所标配;及时寄送滤芯等耗材备件的细致售后,进一步强化用户信任。目前该品类俄年进口量约220万台,其中近半来自其公司。
除上述三大恒量外,2025年还有三大长期趋势值得关注:
- 下沉市场加速成熟:2025年Q1,Ozon非一线城市消费额达1298亿卢布,首次超越莫斯科;中小城市及农村交易额增速为首都两倍,平台物流与自提网络完善正激活低密度订单增量。
- 西方品牌呈现回潮迹象:Kokoc数据显示,2024年Q4已有235家外企重返俄市场,预计2025年达350家。不少品牌以更换运营主体、第三方代售店等形式低调回归。Ozon Fashion Lux及Ozon Select两大专区的设立,或正呼应高端品牌回流趋势。中国卖家需警惕老对手在用户教育层面的“暗中埋伏”。
- 平台货币化压力传导加剧:类比东南亚,Ozon等平台正面临盈利转正关键期。财务总监伊戈尔·格拉西莫夫表示,公司有望于2026年实现盈利。在此背景下,佣金、物流费、广告费等分层定价策略持续优化。当前Ozon跨境店扣点15%-25%,本土店达25%-35%,个别类目甚至高达40%。平台亦尝试平衡:旺季品类降佣、轻小件物流费率下调,体现“有取有施”逻辑。


