资料已置顶,0元/免费,追求效率的大佬请直接扫码领取即可!
官方实锤!教育部与人社部最新数据显示,2026届毕业生狂飙至1270万!
这哪是就业,简直是‘地狱级’大逃杀!
比去年又多了48万。这是人口结构拐点前,最后一次、也是最大的一次洪峰。
如果此时此刻,你的简历核心竞争力还写着“擅长沟通”、“会用办公软件”,或者只是单纯的“会写业务代码”,那今年的确是大变天。
不过,真相往往反直觉。
一边是普通人挤破头,简历投递量暴涨了671%
所以说,2026年的就业市场,根本不是简单的“难”,而是发生了剧烈的“K型折叠”!
一定要看懂这个局势,才能拼一把上岸!
咱们都知道,只会简单操作的“工具人”,正在快速贬值。
那么,在这场残酷的K型折叠中,到底是哪几类情况在发生剧变?下面我就来给你啰嗦几句~
①K型下端:中间层正在消失
以前我们觉得,找个班上,熬资历,薪水总能涨。但在AI席卷的2026年,这个逻辑可能会崩盘。
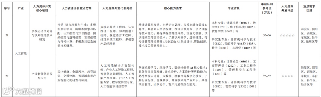
看看《北京新质生产力人力资源开发目录》里人工智能产业的薪资阶梯▼
如果你在K型下端:哪怕你转行做了所谓的“AI训练师”,如果工作内容只是数据标注、简单喂素材...
那你的年薪中位数被死死钉在13.5万 。
更扎心的是,你随时可能被自动化脚本替代。学历的护城河已经干了,普通“搬砖”岗位正在消失。
②K型上端:核心技术护城河
这才是真正被“疯抢”的一拨人。
一旦你的标签变成了“深度学习研发”、“算法工程师”,能做模型优化、能调参,薪资参考值直接跳涨到23万-50万。
企业不缺会点鼠标的“用户”,企业缺的是能解决复杂问题的“行家”。
在新能源行业,需要算法去优化电池寿命;
在生物医药领域,需要算法去预测分子结构;
在自动驾驶赛道,需要算法去处理毫秒级的视觉感知。
这中间的差距,不是20%的薪资,而是阶层跨越。
③两个物种的区别
很多人有个致命误区:“我也在用AI啊,我会写Prompt,我会生成日报,我是不是就安全了?”
大错特错。
会用ChatGPT ≠ 会AI。
真正的高薪门槛,不是你会不会调用接口,而是你懂不懂Transformer的底层架构,会不会做大模型微调,能不能把数学原理转化为工程落地。
若你想在这个时代拿高薪,一定要搞清楚这两个物种的区别!
④最后的“黄金缓冲期”
为什么说2026年1月这个节点很特殊?因为政策还在托底。
北京的扩岗补助还在发,国家“高端制造+现代服务”的战略刚落地。政府正在用真金白银,试图把人才从“过剩的低端”往“紧缺的高端”赶。
随着2027年起毕业生规模预计回落,这波政策扶持就是普通人完成技术转型的“黄金缓冲期”。
如果你不清楚自己到底在K型的哪一端,欢迎扫码来交流哦~

如何在“K型折叠”中 哪怕抢也要抢到那张船票?
现在,正值2026开年,1270万的大洪峰下,好机会依然存在!
可以说,这是我们利用政策窗口期能够抓住的,性价比超高的一次转型机会,所以一定要在这时候发挥出认知优势,狠狠拿下高薪Offer~
① 拒绝“虚假繁荣”,打磨硬核技术栈!
很多同学拿不到高薪的原因,多是因为还处于“工具人”思维:
以为会用AI写周报就是拥抱未来了?以为会调包就是算法工程师了?
这时候,大家该做的就是打牢地基,去啃硬骨头。你可以从这几个方向做技术规划:
■ 理论层:Transformer架构、深度学习数学原理
■ 工程层:大模型微调(Fine-tuning)、RAG应用开发
■ 落地层:垂直行业(医疗/金融/制造)的场景化解决能力
但说起来真容易,实际操作起来并不简单。因为大家很多是非科班出身,不懂得技术学习的路径。
这点我们就可以帮你,我们的技术导师有着多年大厂算法落地经验。
我们会为每位学员拆解技术学习路径。
从原理到实战,帮你建立真正的技术护城河,这份能力让你未来几年都受用。
扫描下方二维码,获取技术成长路线图,你也能构建自己的核心竞争力!
② 抓住“黄金缓冲期”,现在入局性价比最高!
现在这个节点,属于是政策托底+人才缺口大,这BUFF直接叠满了呀!
这个时候,如果你还在传统赛道里卷生卷死,拿着旧地图找新大陆,很容易就被时代抛弃。
想更快更稳跨越阶层,大家要懂得借势,换赛道,这样职业成功率就可以大大提升。
要知道,2027年毕业生规模预计回落,这扇窗不会永远敞开。所以你现在需要的是更敏锐、动作更快的转型动作。
绝大多数人还在低端赛道里,而那些看懂局势、早在深度学习赛道布局的人,实际上已经屏蔽了90%的无效竞争。
如果你也想快速“抢”到高薪offer,赶快联系我们,屏蔽无效竞争~

③ 提升解决复杂问题的能力,区别于“脚本”!
惨遭被裁员或低薪毒打的职场人,深深开始怀疑自己:“我明明很努力,为什么还是被优化?”
可不能这样想啊 !
你不是不努力,你只是在做“平庸的脑力劳动”。
要知道,简单的代码生成、数据处理,AI脚本做得比你快、比你好。
其实说白了就是,企业愿意为“解决复杂问题”买单。
而我们可以帮你进行项目实战演练。让你在真实的项目中,学会如何用算法去优化电池寿命、预测分子结构、处理视觉感知等等问题。
我们的导师来自一线大厂核心研发团队,他们处理过海量并发、做过千亿参数模型的训练,除了有技术实力,他们还有着多年的带队经验,可以手把手教你如何提升工程落地能力。

除此之外,提前了解行业内最前沿的技术动态也很有必要,这样可以帮助你在面试过程中降维打击。
如果担心自己找不到最新的论文和技术方向,也可以找我们帮忙。
有专业人士的点拨能让你短时间内就能迅速看见成效!
加入咕泡AI获取相关技术资料,甚至可以得到目标大厂在职导师的1V1指点。
若后续你面临多个技术路线的选择,不知道该如何取舍的时候,我们导师也会针对你的个人情况,帮你权衡利弊。
如果你想获得完整的技术转型方案,赶快来咨询吧~
最后,我想说,1270万这个数字,对弱者是泰山压顶,对强者是最好的掩护。
绝大多数人还在低端赛道里。而现在的时间点,就是你换道超车的超佳机会!
如果你想在2026年站稳脚跟,现在扫码咨询,就可以获得自己的转型方案。路怎么选,你自己定。

我们专注于AI时代的人才成长,帮助了众多学员实现薪资翻倍。
我们将从技术规划、项目实战、面试辅导到Offer选择,辅导你的转型问题,直至助你拿下高薪Offer!
报名咨询,你的职业生涯将由我们保驾护航!
适合哪类同学?
咨询&报名通道扫描下方二维码咨询&加入我们助你收割高薪Offer!


