想从事外贸行业的话,外贸流程这块一定要了解清楚,因为流程算是比较基础的一些东西,只有了解清楚这些,我们才能在遇到客户的时候,知道如何去处理。今天就来给大家分享一下关于外贸流程这块的依稀事情。
一、出口贸易流程
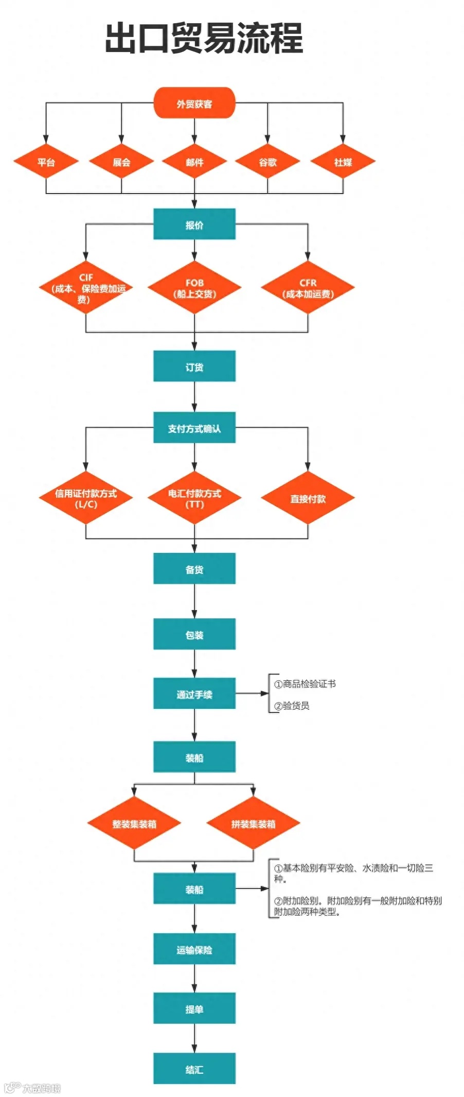
外贸出口贸易流程主要包括:报价、订货、付款方式、备货、包装、报检、报关、装船、提单、交单、结汇,为了大家能更容易理解,并且能按简单易懂地按照步骤走,我也同样做了出口贸易流程图:
出口贸易流程图
1、开拓用户
相对于进口,出口贸易流程中最大的难点在于前期开拓用户,获取订单。毕竟有客户才会有之后的流程。主要的开拓用户有以下这些:
(1)平台,在平台上发布产品,接受客户的询盘。平台有免费有付费,像亚马逊就是不错的平台。
(2)参展,参加线下展会。
(3)邮件开发,主动通过Google或者Linkedin去搜寻,又或者可以使用一些软件搜查客户,然后写电子开发邮件寻找客户。
(4)SEO/SEM推广,SEM/SEO主要是围绕外贸独立站与谷歌搜索引擎的一种获客方式。
(5)社媒营销,社媒营销主要是进驻Facebook,Twitter,Youtube等国外著名社媒平台进行内容营销,从而获客。
外贸获客往往是一个长期积累的过程,很多时候一开始都没有订单,不管是外贸业务员又或者是个人,都要调整好自己的心态,积极做好复盘,才能在日后开发出更多的客户,后面有说如何跟进好外贸客户,认为有用给个点赞加分享吧。
2、报价
在出口贸易流程中一般是由询盘、报盘作为开始。通俗意义上也可以说“询价、报价”,但实际的内容包括:所购产品量的标准等级、质量等级、规格型号、技术参数、包装方式、交货期的要求、运输方式,然后是价格。
常用的报价基于三种贸易术语:FOB“船上交货”、CFR“成本加运费”、CIF“成本、保险费加运费”。
3、订货
贸易双方就报价达成意向后,一般需签订《购货合同》,约定商品名称、规格型号、数量、价格、包装、产地、装运期、目的港、付款方式、索赔、仲裁等内容这标志着出口业务的正式开始。
4、付款方式
信用证付款方式(L/C)、电汇(TT)付款方式和直接付款,是比较常用的国际付款方式。①信用证付款方式,②电汇付款方式,③直接付款方式,客人至少付款的30%;出货前或装船后付清余额;否则不给正本提单。
5、备货
备货在整个贸易流程中,居于举足轻重的重要地位,技术、数量和交期须按照合同逐一落实,尤其在L/C付款条件下交期更显重要。
6、包装
包装是产品的重要组成部分,必须要在保护性、标识方面做到合格和专业。
7、通关手续
①属法定检验的出口商品,须办出口商品检验证书,这是出口报关的前提。
②有的客户还会要求第三方机构的检验证实或自己派验货员过来检验,我们也需要及时联络、送检和取得证书,在L/C付款方式下,此检验证实也是需要提交的重要单据。
8、装船
出口贸易流程中,无论做FOB还是CIF,我们都要积极与货代联系定舱,越早越好,让货代选择价格优惠、信誉好、船期、航程核实的船公司,应在交货期两周之前向货代发出书面订舱通知,随后尽早确认拉柜日期。
①整装集装箱(也叫整柜出货)
②拼装集装箱:一般按出口货物的体积或重量计算运费
9、运输保险
通常双方在签订《购货合同》中已实现约定运输保险的相关事项。常见的保险有海洋货物运输保险、陆空邮货运输保险等。其中海洋运输货物保险条款所承保的险别,分为基本险别和附加险别两类:
①基本险别有平安险、水渍险和一切险三种
②附加险别。附加险别有一般附加险和特别附加险两种类型。
10、提单
提单是出口商办理完出口通关手续、海关放行后,由外运公司签出、供进口商提货、结汇所用单据,所签提单根据信用证所提要求份数签发,一般是三份。出口商留两份,办理退税等业务,一份寄给进口商用来办理提货等手续。
11.结汇
出口货物装出之后,进出口公司即应按照信用证的规定、运输文件(箱单、发票、提单、出口产地证明、出口结汇)等单据。在信用证规定的交单有效期内,递交银行办理议付结汇手续。
对于很多外贸新手来说,流程的每个步骤都有不少需要注意的事项,因此一定要细心检查确认,按照实际情况相应调整,如有变动一定要先做好请示,以免发生不必要的麻烦、产生严重后果。
二、外贸客户怎么开拓
今天我们要把外贸开拓客户核心的三个问题拆分,让这种思路明确化,标准化,可以真正的用在实际的工作中。
1、什么人在买?
经常会有人问,我想发开发信,请问我应该在谷歌搜索什么词呢?
问这个问题的人,是典型的不知道什么人在买这个问题的人。
所以,无论你是做什么产品,第一件事就是列出我们的买家,注意,这个地方是穷举,而且要具体,具体到某一个产品。
例如,某种面料,什么人在买?
衣服工厂!
不够,远远不够,我们需要知道到底是哪一种衣服,泳衣?内衣?衬衣?登山服?保暖?
每一种用途都要列出来,不可漏掉。
例如,某种化工品用途里写的很明白,可以使用在不饱和树脂的加工过程中,问题来了,不饱和树脂是某种具体的产品吗?很明显不是,我们的工作就是要找出这些不饱和树脂到底包括哪些。
2、为什么会买?
也就是客户买某种产品的目的到底是什么?
同一个产品可能会有不同的用途,而不同的用途对于产品的要求可能就会有差异,这些也都是我们要非常了解的。
例如我们的某一种化工产品,可以拿来做H发泡剂,也可以拿来做兽药,更可以拿来做炸药,H发泡剂要求这种产品颗粒要均匀,纯度只要93就可以,而作兽药则要求颗粒要细,纯度要高,尤其是重金属含量要少之又少;炸药的要求则是各类更细,纯度更高,最好是95以上;
这些性质谈判中一定会涉及到,否则客户就能判断出我们根本不专业。
我们在第一个问题中列出了所有的用途,第二个问题则是对应着上面的问题,把具体的要求细节全部列出来。
3、为什么一定找我们买?
很多人根本没有想过这个问题,否则怎么会有下面这些幼稚的想法:
展会上拉客户没有用,因为他们需要自然会进来,没有需要拉了也没有用。
——你算是哪根葱,那么多展位,有需要一定会找你?
跟踪客户有用吗?客户不需要跟踪也是浪费时间,有需要自然会找我的。
——等吧,饿死了也不会有人可怜你。
网络空前发达的今天,信息泛滥,客户不费任何力气就能找到一大堆供应商,当然,其中还有一部分是搅局者,我们要获胜,一定需要具备获胜之道。
三、如何快速看懂信用证
信用证虽然复杂,但也不是毫无规律可循,因为信用证都是通过SWIFT电报在国际银行间传递的,所以有固定格式:编码+条款属性+内容,接下来,我们将通过信用证中关键的条款编码,快速教大家看懂信用证。
1、信用证的形式
条款:40A FORM OF DOCUMENTARY CREDIT
实物贸易下的跟单信用证大多数为IRREVOCABLE ,即不可撤销信用证,如果这里显示的是REVOCABLE ,则代表可撤销信用证,两者区别在于,开证行对所开信用证可不必征求受益人或其他相关人员同意就进行撤销或修改 ,对于出口商来说,风险较高。
2、四关键期限
信用证开证日期:
条款:31C DATE OF ISSUE
开证行开出信用证的日期
最晚装船日:
条款:44C LATEST DATE OF SHIPMENT
最晚装船日即货物最晚装船的日期
信用证有效期 :
条款:31D DATE AND PLACE OF EXPIRY
交单不能晚于信用证有效期
交单期:
条款:48 PERIOD FOR PRESENTATION
交单不能晚于装船日后的天数
3、受益人
条款:59 BENEFICIARY
受益人可以简单理解为交单完成后收款账户的所有人,这里会明确标明名称、地址及其他身份信息。
4、货物描述
条款:45A DESCRIPTION OF GOODS AND/OR SERVICES
会详细的记录货品的信息,包括品名、金额、贸易术语等,需要逐字逐句核对,避免单据之间的不符点。
5、出具文件要求
条款:46A DOCUMENTS REQUIRED
会详细列出兑付信用证所需提供的文件,常见的包括装箱单、商业发票、海运提单、重量单、保险单、原产地证等。
6、附加条款
条款:47A ADDITIONAL CONDITIONS
主要作为46A中规定的文件补充,例如设置一些固定限制,付款要求等。
7、发货港和卸货港
发货港
条款:44E PORT OF LOADING/AIRPORT OF DEPARTUR
卸货港
条款:44F PORT OF DISCHARGE/ AIRPORT OF DESTINATION
8、银行费用
条款:71D CHARGES
这里需要注意的是银行费用的支付方是谁,具体是哪个账户。
四、信用证操作流程
1、双方签订合同
买卖双方在签定合同之前,应当商定信用证的使用方式和细节,并明确信用证的开立机构、开证金额、开证期限、装运港口、目的港口等内容。
注意事项:
1.申请信用证前要仔细审核合同条款,确保合同内容清晰明确,信用证的规定符合国际贸易的惯例和相关法律法规,以免后期出现纠纷。
2.签订合同时,要注意对方的信誉度和资信状况,以免遭受欺诈或者信用证被拒等情况。
3.有必要签订书面合同,以备后续的维权和索赔。
2、进口方向开证行提出申请信用证
买卖双方在达成合同后,进口方需要向开证行申请信用证,提供若干押金或其他担保,包括合同、发票、提单等相关文件,同时支付开证费用。
信用证的内容应该与合同中规定的货物数量、品质、单价、装运期限、目的港等内容一致。
开证行审核申请文件后,决定是否开立信用证。
3、开证行将信用证寄给通知行
开证行将信用证寄给出口方所在地的分行或代理行(通知行)。银行可以选择接受信用证或拒绝接受。
4、通知行将信用证转递给出口方
绝大多数情况下信用证都是通过通知行转递给出口商,这样做对出口商是有利的。最大的好处就是规避了风险,提高了安全度。
如今,信用证都是以电文的方式在银行间传递,效率非常的高。
5、出口方装货,备妥单据以提交银行
出口方审查信用证认可后,即可按规定装运时间和交货地点发货。并在装船后及时准备并提交与信用证条款规定一致的的所有单据,开具汇票,在信用证有效期内送当地银行议付,以证明货物已经装运并满足信用证要求。
注意事项:
出口方需要密切关注货物的运输和保险,确保货物能够按照信用证规定的时间和地点送达。
6、出口方银行审核单据,转交进口方的银行
出口方银行收到单据后,需要对单据进行审核,以确认单据的真实性和符合信用证规定的要求。
确认汇票和单据符合信用证规定后,按汇票所开金额,扣除若干利息和手续费,先垫付给出口方。
如发现问题,需要及时向出口方通报并要求更正。确认单证无误后,银行会将单证发送给进口方的银行。
7、通知进口方付款和提货
进口方的银行(开证行)经审单无误,并货物到港后,通知进口方付款。
进口方收到通知后,付款并取得货运单据后,凭以提货。进口方银行再将款项转给出口方的银行。
出口方银行收到货款后,将通知出口商提取提单并进行结算。
案例分享
我国A公司向加拿大B公司以CIF术语出口一批货物,合同规定4月份装运。B公司于4月5日开来不可撤销信用证。此证按UCP600规定办理。证内规定:装运期不得晚于4月15日。
此时我方已来不及办理租船订舱,立即要求B公司将装期延至5月15日。随后B公司来电称:同意展延船期,有效期也顺延一个月。我A公司于5月10日装船,提单签发日5月10日,并于5月14日将全套符合信用证规定的单据交银行办议付。
问:我国A公司能否顺利收汇?为什么?
答:A公司不能结汇, 理由如下:
①信用证的修改程序是由出口商审证发现有不可接受条款或发现错误和与合同不符的条款时,向进口商提出改证要求。
如果进口商同意修改,由进口商通过开证行办理改证手续。
本案中A公司提出信用证装运期的延期要求仅得到B公司的允诺,并未由银行开出修改通知书,所以B公司同意修改是无效的。
②信用证上规定装运期“不晚于4月15日”,而A公司所交提单的签发日为5月10日。与信用证规定不符,即单证不符,银行可以拒付。
更多外贸干货知识,请关注微信公众号:外贸原力


