大数跨境
0
0

西非,北欧又涨价,阿尔及利亚高达8200/40HQ,

西非,北欧又涨价,阿尔及利亚高达8200/40HQ, 爱上舱ISCBOOKING
2026-01-08
6
1月7日cma宣布,西非又涨价500USD/40HQ,11号生效,北欧涨价至3800USD/40HQ,15号生效,
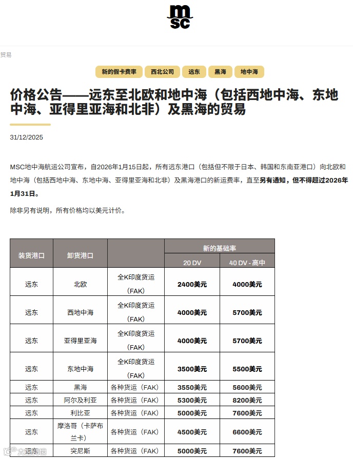
MSC在31号时候发布1月15号起,北欧4000USD/40HQ,西地中海5700/40HQ,东地中海5500/40HQ,黑海5600/40HQ,阿尔及利亚8200/40HQ,利比亚7600/40HQ,卡萨布兰卡6600/40HQ,突尼斯7600/40HQ,亚德里海5700/40HQ,

【声明】内容源于网络
0
0
爱上舱ISCBOOKING
各类跨境出海行业相关资讯
内容 295
粉丝 0
爱上舱ISCBOOKING 各类跨境出海行业相关资讯
总阅读8.7k
粉丝0
内容295